- 中国自古最憋屈的赘婿,是驸马|大象公会
- 来源:大象公会
在皇权面前,天字第一号软饭并不容易吃。
文|姚白莞
你生在传统中国,有幸家世清贵。
一次元宵夜的偶然邂逅,你的靓丽外型竟惊动了某位公主,随即央求皇帝招你为婿——滚滚皇恩从天而降。
下半辈子的荣华富贵在向你招手,但身为正直士大夫子弟的你,多半并不会感到开心。
唐代谚语有云:「娶妇得公主,无事取官府(惹官司)」。门庭孝悌和睦、自身仕途坦荡、妻子贤淑柔顺,这些读书人的人生理想,统统都与你无缘了。
在成为皇家赘婿的路上,并没有童话故事等着你。
• 戏曲《玉珠串》中,纯良百姓柳青无意拾得珠串,获得成为驸马享荣华富贵的机会,一家人愁死了
人伦尽丧,乾坤倒悬
驸马的全面吃瘪,从婚姻生活第一天开始。
如今中国人结婚虽然也重「礼」,但主要体现为重彩礼,礼节本身倒大为淡化。但在传统社会,特别是上层家庭看来,冠婚之义,人伦大经,一举一动都得严格遵循礼法。
女子嫁入夫家的具体礼仪随时代和地域多有变化,但要点都落在一个「顺」字。《礼记》即规定「舅姑入室,妇以特豚馈(新妇当场向男方家长进献小猪一口)」。通过这类庄重的仪式,昭示和预演婚姻生活中公婆最大、夫为妻纲的家庭权力次序。
• 东汉陶猪圈,猪在各种仪式中都很重要
不过,在皇权面前,貌似威严的儒家礼法底线不过是纸老虎。《新唐书》就记载,唐代「诸主下嫁,以帝女贵,未尝行见舅姑礼」。
不行礼也罢了,更有甚者,在皇女空前骄纵的唐高宗、中宗时代,皇家常出动王妃亲自充当伴娘,为公主的出嫁之路护法开道。以公婆为首的男方亲属则全程战战兢兢,「舅姑返拜而妇不答」,以贵凌尊到了极点。
与唐朝硬杠儒家礼法的蛮横画风不同,宋代皇室标榜尊重士人,维护皇家威严的同时多少还讲究一些观感。
据宋代史书《东都事略》记载,北宋「旧制,尚主者,升居诸父之列」,「士大夫之子有尚帝女,皆升行以避舅姑之尊」。
翻译成白话,大义是:娶了公主的男人,在宗族中的辈分自动升一层,与亲爹一字并肩,唤做「升行」。这种春风化雨般的体贴手法,表面上特殊照顾驸马的家族地位,实则为了方便公主不向「平辈」的公婆行礼,巧妙化解伦理僵局。
在那个孝比天大的时代,父母尚且如此憋屈,驸马本人的礼仪处境当然加倍卑微。唐代继承魏晋以来的传统,父母去世,官员要去职守丧三年;而公主若去世在前,驸马居然向儿子看齐,依制也要为公主守孝三年。
始于窘迫,终于屈辱。在这一首一尾中间的几十年夫妻生活中,驸马都得时刻紧绷礼仪弦。
明代是公主政治影响力的低谷。但当时的一份朝臣奏报显示,在这个「低谷」行将就木的思宗朝,驸马巩永固于新婚三个月后,日常一举一动仍要做到早请示晚汇报;每天进、出门时要朝公主卧房方向跪拜;用餐时「公主饮食于上,驸马侍立于旁」,俨然奴仆。
而在公主权势隆盛的汉代,驸马更需忍常人所不能忍。
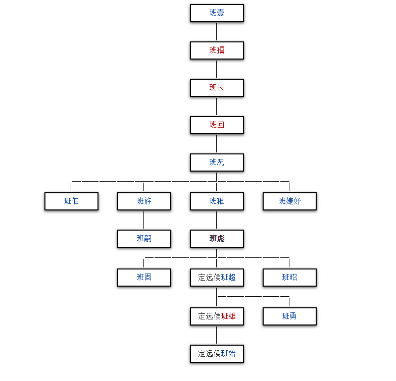
东汉西域征服者班超的孙子班始娶了清河孝王的女儿阴城公主刘坚得,本该是荣耀门楣的喜事。不想公主在出嫁前已作风不正,婚后「贵骄淫乱,与嬖人居帷中,而召始入,使伏床下」。
屈愤交逼之下的班始感到忍无可忍,最终在永建五年(公元 130 年)拔刀杀妻,无悬念迎来满门抄斩的结局。
• 班家世系图
与自寻死路的汉代先辈不同,到了公主政治影响力达到空前顶峰的唐代,三百年中却再无驸马杀妻之事发生——他们早已练就一副大海的胸怀。
妻权至大,不得自由
唐代公主的教育堪称优异,才华出众又颇具政治野心者辈出,但教育内容或许并不侧重女德。
有唐一代出过多位「小三上位」的公主,觊觎有妇之夫,继而强逼休妻甚至处死原配。如高宗女太平公主在下嫁武攸暨前,武攸暨已有妻子,「(武)后杀武攸暨妻,以配主」。做法之残忍,高门大族子弟为之侧目。
更让正直士人们难以接受的,是太平公主的「淫行」。她在嫁给武攸暨之后,不仅与包括僧人在内的多人私通,还公然为情人加官进爵谋利益。
• 电视剧《大明宫词》,周迅版太平公主
太平公主的事迹并非个案。据《新唐书·公主传》中盘点,唐代较有名有「淫行」的公主有房陵公主、合浦公主、太平公主、安乐公主、郜国公主、襄阳公主、宜城公主等,为数众多。她们或养男宠,或私通朝廷官员甚至僧道、亲眷。
公主的性自由驸马不得干预,驸马却慑于皇室威势,多严格执行一妻制,伴侣数目远逊于三妻四妾的普通贵族子弟。唐代公主「善妒」成风,其中最极端的例子要数宜城公主,手段堪称发指。据记载:
「唐宜城公主驸马裴巽,有外宠一人,公主遣阉人执之,截其耳鼻,剥其阴皮漫驸马面上,并截其发,令上判事,集僚吏共观之。」
既然外出沾花惹草下场惨烈,那就关起院门做个心宽宅婿,坐享富贵还不行吗?也很艰辛。
首先是生活上的极度不自由。
至迟从隋唐起,公主便与皇子一样由国家出资「置府第」,她们不像普通妇人一样嫁入夫家,而是要求驸马在婚后入赘于公主府。公主住宅属于朝廷资财,死后要由皇室收回,此时驸马若还在世必须迁出公主府。一直到清代,这一做法成为定制。
在家国一体的年代,公主理所当然对公主府有绝对的所有权和使用权,收入来源广泛而独立,是真正的一家之主。驸马则处于附庸地位。在个别极端例子中甚至卑微到人见人欺的地步。
明代规定,驸马日常除了上文提到的见公主须「出入有时」,还要「起居有节,动作食息,不得自由,俯首受宦官、女姆之节制。」万历年间寿阳公主的驸马冉兴让,因故得罪了公主从皇宫带出来的老婢女梁盈女,竟被打得「血肉狼藉」。女婿气不过,一纸诉状上访到皇帝老丈人处,结果惹来更大的灾难——被解送国子监回炉思想教育多年。
出于巩固政权的目的,清代长期奉满蒙联姻为基本国策,驸马多来自蒙古外族,待遇较前朝大为改善,但其与公主的地位仍判然有别。婚后公主依然不加入额驸(清代驸马名)家族,而是吸纳额驸为皇室成员,让其搬入公主府居住。
额驸本人与父母仍须以君臣之礼与公主相见,每次见面都得「屈膝请安」,「如有赏赐,亦必磕头」。《清稗类钞》中甚至有驸马婚后「公主不宣诏,不得共枕席」的说法。
和之前历朝历代一样,按内务府管理原则,种种富贵好处,驸马原则上仍是跟着公主蹭用而已,公主薨逝后,所有住宅、财产、人员、妆奁,都将由内务府一并收回。
咸丰九年的一份奏折显示:道光第六女寿恩固伦公主府「公主居住房一百六十一间,景寿(额驸)居住房五十一间半;另一处园寓公主居住房一百四十三间,景寿仅三十八间。从夫妻二人居住面积即可一窥二人家庭地位的悬殊。
不过,在赘婿文学的常见情节套路中,虽然软饭吃得千般窝心,家庭地位万般低微,但小小赘婿始终胸怀大大梦想。一朝得志,此前憋屈有多深沉,之后翻身就有多痛快。
那么中国古代的驸马们,也有事业可拼吗?
灭门有份,仕途无缘
公元681年,贵族子弟薛顗遭受了很大的惊吓。史书记录他这一年的心情,用了两个词:「大惧」、「深忧之」。
当年七月,其弟薛绍正式迎娶了唐高宗与武则天异常宠爱的小女儿太平公主为妻,荣华富贵似乎从此享之不尽。但家族长辈却告诫薛顗:「娶妇得公主,平地买官府(惹官司)」,稍有不慎,婚事将给家族带来灭顶之灾。
这并非杞人忧天,而是有着深刻的历史与现实教训。
• 电视剧《大明宫词》,陈红版太平公主与薛绍
唐代公主多擅长书法诗文,才华过人。但以当时人的标准来看,公主个人品质问题多多,温良贤淑者寡,狂骄恣纵者繁。唐代皇室动荡,阴谋政变层出不穷,骄横公主们的政治野心往往又出奇的大,很容易连累驸马卷入政治漩涡。
唐代公主若因行为不当触犯律法,最多遭到贬谪或者幽禁,处罚并不严厉,但若是参与了宫斗并沦为失败一方,等待她的将是「谋反」、「大逆」之类的大罪,多半要处死。公主活不成,作为附庸的驸马必被牵连致死,如合浦公主与房遗爱、永泰公主与武延基、安乐公主与武延秀等都是夫妇同死,几无例外。
• 电视剧《大明宫词》,李冰冰版安乐公主
反之,若驸马因罪论死,公主多数情况下倒可以躲过一劫并顺利改嫁。中宗之女定安公主一生改嫁两次,共有驸马三位,原因都是前任驸马获罪被诛。
据统计,有唐一代共有四十二位驸马因故获罪,其中十九人被杀,一人饿死、六人流刑,实在算得上高危。
有鉴于唐初宗室外戚参与政治斗争的教训,为巩固皇权,唐玄宗即位后加强了对外戚的监督和防范。开元十年颁布的《诫宗属制》规定:
「自今以后,诸王、公主、驸马外戚家,除非至亲以外,不得出入门庭,妄说言语。」
皇权对驸马在社会交往和任官职位上的种种限制,严重妨碍了他们的仕途。
宋代继承唐中期以来的宗室政策,继续对驸马等外戚严防死守,不许其干预朝政、执掌兵权,禁绝其与在朝执政大臣乃至一般士人往来,甚至取消了内宫出入特权。宋代驸马对国家政局的影响已微乎其微。
对驸马的诸多限制防范,使不少出身名门的士人子弟无用武之地,造成人才的浪费。富有政治雄心,渴望在朝堂上治国平天下的有志士大夫普遍视其为人生畏途。
明朝大体上仍延续宋朝的驸马政策。宣德朝以后,驸马只能担任祭祀皇陵,掌管宗人府、统领皇帝侍卫等事务。前两个属于没有实权的礼仪性职能,至于统领侍卫,主要是「大汉将军」之类的仪仗队,纯属样子货,与实际统兵不可同日而语。
不过,虽然仕途黯淡,驸马想要为君父尽忠效死也并非完全没有机会。
据《明史·外戚传》记载,公元 1644 年三月十八日,李自成军队围攻帝都甚急。皇帝在最后关头紧急召见了驸马巩永固等外戚,表达了「不能守社稷,能死社稷」的决心。驸马则大为感动,当即表示「当阖门焚死,以报皇上」。
君臣二人均兑现了诺言。
历史
-
-
- 父亲曾是中国首富,儿子一晚输掉上海100栋楼:该不该留钱给子孙?
- 来源 | 国学活水(ID:guoxuehuoshui)文 | 王自知 “子孙若如我,留钱做什么?子孙不如我,留钱做什么?”说这话的是民族英雄林则徐,他这话的意思再明白不过,就是说:不要给子孙后代留财产。盛宣怀:儿子一晚...
- 阅世悦人
-
-
-
- 中国自古最憋屈的赘婿,是驸马|大象公会
- 在皇权面前,天字第一号软饭并不容易吃。文|姚白莞你生在传统中国,有幸家世清贵。 一次元宵夜的偶然邂逅,你的靓丽外型竟惊动了某位公主,随即央求皇帝招你为婿——滚滚皇恩从天而降。 下半辈子的荣华富贵在向...
- 大象公会
-
-
-
- 孙中山与伍廷芳的合作与分歧
- 左:孙中山;右伍廷芳民国建立后,孙中山和伍廷芳二人有合作,也有一些分歧。他们的关系不仅受到国内报刊的关注,也吸引了国外媒体的目光。其中,一些美国报刊就曾长期关注过两人的关系。本文拟结合美国报刊的相...
- 团结报文史e家
-
-
-
- 古今最悲伤的一首诗,80个字,很多人哭着读完
- 有这样一首诗,让人每每读起的时候,都会流下眼泪。没有华丽的语言,没有优美的意境,它只用最平常的话语,却让人痛彻心扉,让人泪如雨下。这首诗就是产生于汉魏之间的《十五从军征》。《十五从军征》十五从军征...
- 品读诗词歌赋
-
-
-
- 南宋众多文臣武将都主张“迎回二圣”,但为何只有岳飞被杀
- 作者:林森 校正/编辑:莉莉丝全 文 约 2700 字阅 读 需 要 8 分钟岳飞被杀,可谓是两宋三百年历史中的第一大冤案。这一冤案影响之大,以至于今天的人们无论男女老幼都对“莫须有”这一典故耳熟能详。谈及宋高宗...
- 历史D学堂
-
-
-
- 李少红怎么拍了部“二踢脚”历史剧
- 《大明宫词》源于唐王朝规模最大的宫殿,而《大宋宫词》这个不伦不类、照猫画虎的名字,你可以猜测这是一个敷衍塞责的作品,事实也是如此。它的主人公是民间传奇中狸猫换太子的刘奸妃,历史上她是一位功大于过的...
- 孟大明白
-
-
-
- 梁启超对“有用”和“无用”的看法
- 迷茫梁启超是清末民初第一名人,他有两个儿子:梁思成、梁思永。两兄弟清华毕业后,都选择继续赴美深造,一个在宾夕法尼亚大学攻读古建筑专业,一个在哈佛大学攻读考古专业。这两个专业在当时都还很冷门,国人知...
- 冷炮历史
-
-
-
- 227平方公里争议土地,114平方公里划归中国,113平方公里归越南
- 从世界历史来看,对于领土和边界,其实从近代才开始形成固定的边界,也就是精确到每一块土地的划分,然后树立边界界碑,从此相安无事。而古代因为对领土概念的淡泊,使得很多土地,尤其是跟自身有密切联系国家的...
- 还原历史背后真相
-
-
-
- “漫”话中药——苋草救日(马齿苋)
- 中华民族五千年的历史也是见证中医药形成、发展、壮大的历史。历史与中药往往是水乳交融在一起的,不可分割。一味寻常的中药,往往连着一位重要历史人物,如康熙皇帝御驾西征,随军携带“红景天”,用来解除军旅...
- 养生正道
-
-
-
- 大清太上皇的最后三年,无力回天
- 早在雍正十三年(1735年)九月初三举行登基大典时,乾隆便为自己设定了退休时间。他当时昭告天下是这么说的:“昔皇祖御极六十一年,予不敢相比,若邀穹苍眷佑,至乾隆六十年乙卯,予寿跻八十有五,即当传位皇子...
- 最爱历史
-
-
-
- 古代的碎银子是怎么来的?
- 作者|我方团队张嵚《朝文社》(原《我们爱历史》)为头条号签约群媒体字数:2296,阅读时间:约6分钟历史提问古代的碎银子是怎么来的?答:在很多影视剧以及“古典名著”里的“买买买”桥段里,“用碎银子”是...
- 朝文社
-
-
-
- 撕开残酷真相,公然打脸日本政府,这片真敢!
- 我没想到,有朝一日会看到,高桥一生和苍井优,这两位极具人气的日本偶像明星,出演这样一部题材沉重的电影。不仅沉重,而且大胆,公然打脸政府:《间谍之妻》1940年,日本神户。优作和聪子,是一对惹人羡慕的小...
- 乌鸦电影
-
-
-
- 民族主义魔咒下的日本思想史
- (图片来源:IC Photo)蔡孟翰/文不同于中国,不同于西方,日本思想史从日本有文字以来到20世纪的通史,尤其是成于一人之手的通史,非常少见,二战后,尤其近三十年,更不可见。因此,清水正之这本原来在日本是...
- 经济观察报
-
-
-
- 一阵风吹死十万大军 战争中天气的威力能有多离谱?
- 日本永禄三年,5月18日的清晨,织田信长正在热天神宫做着祈祷,在他身边是二百余名亲信。随着祈祷仪式的进行,越来越多的家臣和士兵聚集于此,至再次出发时,已经有上千人。随着南下,织田信长身边的部队愈发壮...
- 游民星空
-
