- 最新!高三四调语文试卷出炉!华师一名师独家解析得分要点!
- 来源:高中生家长圈
4月20日,武汉市高三年级四月质量检测(四调)开考。
四调是高考前的最后一次“大阅兵”,考查重点在于查漏补缺和熟能生巧。四调成绩在很大程度上反映了考生的高考水平,考试排名对于高考志愿填报也具有很大的参考意义。
刚刚,第一门语文考完啦!
今年作文题目是什么?难度如何?先来一睹为快!(后附完整版高清试卷)
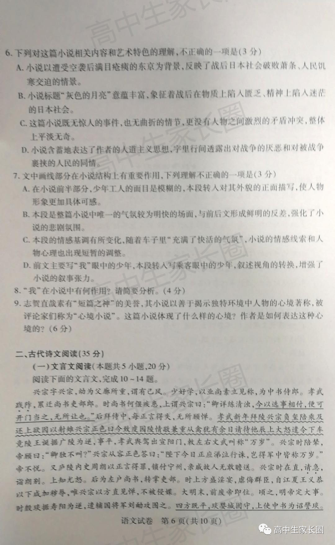
作文题
大家觉得好写吗?
在考试结束后,高中生家长圈第一时间联系了华中师范大学第一附属中学高三年级备课组长乐晓峰老师,做了独家点评,快来看看你抓住了哪些得分要点?
2021高三四调语文试卷高清版来啦↓
语文试卷
点击关注 高中生家长圈
回复关键词 四调 领取高清无水印版四调真题+答案(实时更新)👇
整体试卷难度怎么样?怎么把握得分点?各个题型考察学生的哪些能力?
一起来看下华师一名师如何点评!
名师解析
华中师范大学第一附属中学
高三年级备课组长 乐晓峰
01
试卷整体解析
四月调考语文试题总体严谨平稳,难度适中,题旨鲜明,导向明确。
1.紧扣时代脉搏,把握语文学科核心素养的考查测评宗旨。
2.难度效度精准,体现全国卷和新高考卷的一贯风格规律。
3.命题设计策略,直接导向必备知识和关键能力理论体系。
4.人文性科学性,双向兼顾对二轮复习备考指导清晰明确。
02
作文点评
选材命意:时尚鲜活,古朴稳重
四月调考作文题延续了全国模拟考作文题的出题模式——不避热点,充分体现历史与现实交汇的核心命意。文题人文性、科学性、情境性的三大特征明确,将时下热播综艺节目《典籍里中国》作为传承文化经典的一个载体,将伏生举家护书的故事作为诠释中国智慧、中国力量的一个典例,充分考查了考生历史与现实、信念与坚持、初心与传承的思维建模能力。
不过,这道题更具开放性和包容性。考生须对古书典籍具有一定的阅读研习的基础,读书交流会的情境要求使得这道作文题必须具备《书》的气质和内蕴。这给好读书的同学提供了最佳捷径。
“克勤于邦,克俭于家”“满招损,谦受益,时乃天道”“民为邦本,本固邦宁”“直而温,宽而栗,刚而无虐,简而无傲”“树德务滋,除恶务本”等等都应该是同学们耳熟能详的出自《尚书》的名句,是否能大量原文引用便成为衡量作文含金量的一条硬指标。
附武汉市四月调研考试时间安排表:
此次四调的各科试卷和参考答案,高中生家长圈会在考试结束后实时更新,敬请关注!
祝大家四调考出好成绩!加油!!
END
来源:华师一乐晓峰老师独家点评。
点【在看】,为四调加油吧!
教育
-
-
- 致谢刷屏的中科院博士,还有一篇“精选”文章!说出考研真相……
- 近日,中国科学院自动化所一博士论文的致谢部分在网上刷屏。该论文作者黄国平在文中回顾自己如何一路走出小山坳、和命运抗争的故事,让无数网友感动。“他代表的是一批与命运抗争而从不服输的人”据《中国科学报...
- 中国青年报
-
-
-
- 湖南省考83人作弊集中公告引热议
- 据媒体报道,4月18日,湖南省人事考试院公布2021年省考违纪情况。通报名单显示,73名考生存在一般违纪违规行为,具体为考试结束后继续答题、将试卷带出考场等行为,10名考生答卷被专业机构认定为答卷雷同(5对两...
- 光明日报
-
-
-
- 陕西省教育厅重磅发布!事关全省适龄儿童入学!
- 4月19日晚 陕西省教育厅发布《关于进一步加强义务教育学校招生入学管理工作的通知》明确要确保义务教育公办民办学校同步报名同步招生政策严格落实;义务教育民办学校报名人数超过招生计划数的,实行电脑随机录取...
- 陕西都市快报
-
-
-
- 紧急通知!财政部宣布2021年初级会计评分标准!无纸化答题系统且已上线!速看!
- 哈喽大家好终于等来了财政部官宣2021年初级会计考试评分标准↓↓↓2021年度初级会计考试双科题量、分值、评标准依旧延用2020年考试规则划,多选题少选得相应分,判断题答错也不倒扣分!来看财政部官宣更多内容12...
- 会计帮官微
-
-
-
- CPA报名,最后\"一天\"..
- 不管是从报名的时间上还是备考的角度上来看,今天都应该是你完成报名的最后一天!注会菌常说一句话,CPA的备考难度其实不在于知识点本身有多难,更多的是和时间的赛跑,五年之内拿下六科已经非常直接的表明时间...
- 注册会计师
-
-
-
- 最新!高三四调语文试卷出炉!华师一名师独家解析得分要点!
- 4月20日,武汉市高三年级四月质量检测(四调)开考。四调是高考前的最后一次“大阅兵”,考查重点在于查漏补缺和熟能生巧。四调成绩在很大程度上反映了考生的高考水平,考试排名对于高考志愿填报也具有很大的参...
- 高中生家长圈
-
-
-
- 20世纪60-70年代中国留美学生对马克思主义理论的研究与践行
- 20世纪60-70年代在美的中国留学生主要是台湾、香港留学生,前者要占到七成,后者占三成。这些中国留美学生大部分都是理工科,少部分是文史经管专业。由于蒋介石集团在台湾的言论与出版控制,与马克思主义或社会...
- 团结报文史e家
-
-
-
- 最坑孩子的四大教育谎言,99%的家长都信了!你呢?
- 与其说在孩子教育中培养孩子能够自主学习,具备勤奋拼搏的精神,不如说是在培养他们自小树立起积极向上,有责任感的优秀品质。让他们长大后踏入社会后具备积极向 上,努力付出的责任感,这才是让孩子在努力学习...
- 班主任研究会
-
-
-
- 语文老师背书推荐,下载了,给娃用。
- 读典籍是一款收录了《史记》、《资治通鉴》、《三国志》、《战国策》、《农桑辑要》、《吕氏春秋》等 47 部典籍的工具,支持 iPhone、Android、网页版,主要特色有文白对照、交互式注释、读者心得讨论等功能。@A...
- 小众软件
-
-
-
- 冲上热搜!83人作弊被通报,73人违纪10份考卷雷同
- 4月18日,湖南省人事考试院对外通报称,在湖南省2021年公务员录用考试笔试中,有73名考生存在一般违纪违规行为,有10名考生答卷被专业机构认定为答卷雷同(5对两两雷同),已依规作出处理,并公布了具体名单。通...
- 大话校园
-
-
-
- 这些公式用的好,领导把你当成宝
- 小伙伴们好啊,今天咱们一起学习几个常用函数公式的用法,点滴积累,也能提高工作效率。1、查找重复内容如下图所示,要判断A列姓名是否重复出现过,B2输入公式:=IF(COUNTIF(A:A,A2)>1,"重复","")COIUNTIF函数用...
- Excel之家ExcelHome
-
-
-
- 通州家长赶紧!1元购热门绘本,打卡完另送60本知名童书!包邮到家!
- 网上流传着这么一句话:成功育儿经,且看郭晶晶。如今,结婚8年、育有三子的郭晶晶,在继“跳水女皇”、“豪门媳妇”之后,有了新的标签——“育儿专家”。在接受兵乓球女皇邓亚萍的专访时,她就分享了自己的育...
- 通州小兵
-
-
-
- 通知:初中家长学习交流群限时开放,扫码进!
- 为保证学习群质量,每个年级限定200人。如果您希望孩子接触一线教育资源,跟优秀的同龄人扎堆伴学成长,立刻扫描下方二维码抢名额吧!加入步骤:①扫描下方二维码,选择孩子所属学年,加辅导老师微信;②辅导老...
- 家长慧
-
-
-
- 二本最“不建议”报这些专业,很热门但是难就业!(附:今年分数线可能超一本的二本院
- 每年能够顺利进入重点大学的学生是有限的,每个院校的名额都是有限的,之后没有考上重点大学的就要分到其他的本科院校,如果没有办法考上985这样的重点大学,就要选择一个就业前景好些的好专业。1二本需谨慎报考...
- 高中学生家长慧
-
-
-
- 中科院一博士论文致谢走红,请告诉孩子幸福都是奋斗出来的!
- 怎样才能每天都收到这样的文章呢?只需关注“今日教育考试”!“我走了很远的路,吃了很多的苦,才将这份博士学位论文送到你的面前。二十二载求学路,一路风雨泥泞,许多不容易。如梦一场,仿佛昨天一家人才团聚...
- 今日教育考试
-
