- 有文有图有真相!值得收藏的慢病患者自我管理官方指导来了!
- 来源:健康报
患者自我管理是健康管理的重要组成部分和实现手段。国内外的大量实践证实,做好患者自我管理能有效激发患者的健康责任,培养健康生活方式和良好的自我管理行为,提高患者健康素养,延缓病情进展,减少并发症,提高生活质量。
中国健康教育中心与国家卫生健康委项目资金监管服务中心合作,在中国-盖茨基金会农村基本卫生保健项目支持下,开发了《高血压患者自我管理指导手册》《糖尿病患者自我管理指导手册》,主要内容包括患者自我管理小组活动和个体化健康指导,将基本知识和实用方法融入参与式、体验式活动中,采用简单、形象、易学、易操作的方式,向读者普及高血压和糖尿病防治知识与技能,为基层医疗卫生人员、家庭医生签约团队、健康教育人员开展健康教育工作提供参考和实用健康教育工具。
两本指导手册内容丰富实用,干货多多,我们选择一二,以飨读者:
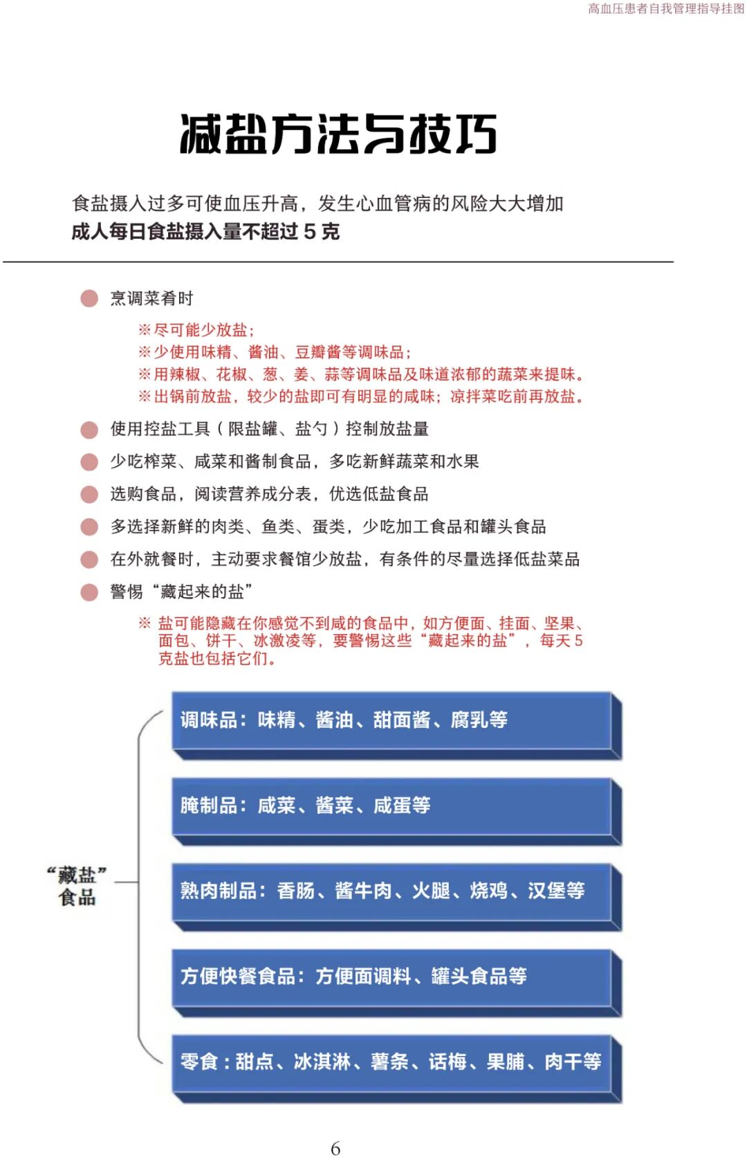
高血压患者自我管理指导手册
糖尿病患者自我管理指导手册
糖尿病患者要选择舒适的鞋袜
※ 选择棉线、羊毛等天然材料制成的袜子.
※ 不穿过紧或有毛边的袜子。
※ 宜选择浅色的袜子。
※ 每天换袜子。
本书专门设计制作了配套的《高血压患者自我管理指导挂图》《高血压患者自我管理指导卡片》《糖尿病患者自我管理指导挂图》《糖尿病患者自我管理指导卡片》,以方便基层医疗卫生人员展示、讲解重点信息和图片,保证传播的信息规范、统一。
两本指导手册在开发过程中,得到了相关专业机构和专家的大力支持,已由人民卫生出版社正式出版。
供稿:中国健康教育中心
编辑:栾兆琳
审核:吴卫红
健康
-
-
- 鼻炎难受到想割掉鼻子?用它「疏通」有奇效
- 春暖花开,草长莺飞,多么浪漫的季节。但对有一类人却是史诗级灾难的开始,每天都是修罗场,因为他们是这样的:打喷嚏打到人仰马翻▼图片来源:giphy.com鼻涕多到觉得脑子灌满鼻涕,智商为负▼图片来源:giphy...
- 丁香生活研究所
-
-
-
- 为什么近视人群越来越多,如何预防近视?和您聊聊
- 随着电子产品的不断更新和普及,越来越多的人产生了不同程度的近视,戴上了厚重的眼镜,对我们的工作、学习和生活都带来了极大的不便。即便如此,我们还是会发现,近视人数在不断地上涨,然而现代医学却还没有找...
- 陪你养生
-
-
-
- 医生喊穷,病人喊贵,到底谁在赚钱?
- 医生喊穷,病人喊贵,到底谁在赚钱?在北京,350元能够雇人帮你做些什么?烫一个时髦的发型,搬一次家?与此同时,350元还可以支付一次脾修补术或剖腹产术的手术费。根据北京发改会的规定,这350元,还需要扣去...
- 每日医学资讯
-
-
-
- 痤疮的治疗药物汇总,值得收藏!
- 作者:董世玉审稿:陈楚雄单位:中山大学孙逸仙纪念医院来源:逸仙药学V痤疮是一种好发于青春期的毛囊皮脂腺单位慢性炎症性皮肤病,主要累及面部,伴有红斑、色素沉着及瘢痕等症状。目前,痤疮的发病机制仍未完...
- 药评中心
-
-
-
- 警惕!已有70万人中招!经常犯困没准真是得病了!
- 话说,今天美国君想给大家科普一件细思极恐的事儿:你造吗,经常不受控制地犯困没准真是得病了!这种病名字叫发作性睡病,得病的人会不受控制地犯困、秒睡,发作性地抽倒、如同“断电”,目前,中国约有70万名发...
- 这里是美国
-
-
-
- 2021家庭防癌手册——早期肺癌
- (来源:中国疾控中心慢病中心)点击大拇指为我们点赞哦!
- 全国卫生12320
-
-
-
- 日常生活中如何远离农药危害?
- 《问健康》第210期新鲜出炉,精彩内容抢先看:日常生活中如何远离农药危害?;防疫小贴士:解疑释惑说接种新冠病毒疫苗;全国肿瘤防治宣传周启动 湖北发布最新“癌症谱”;鄂州全方位多层次推进爱国卫生工作。乐...
- 湖北疾控
-
-
-
- 我是医生,任何治疗都是为治愈病情
- 最近,张煜医生讲述了他所了解的肿瘤治疗领域的黑幕,如乱用药、诱导病人接受不必要的治疗,导致病人人财两空等,并点名了某三甲医院医生,称对方“让患者花10倍的钱,生存期明显缩短”。帖子一出,舆论哗然,一...
- MedSci梅斯
-
-
-
- 得了糖尿病能吃水果吗?
- (图片来源于网络)得了糖尿病就等于与美食说“拜拜”,这似乎成了许多“糖友”的刻板印象,毕竟这世上的美味佳肴不管是直接还是间接都跟“糖”脱不了干系,有些糖友甚至因为担心水果的含糖量高而拒绝吃任何水果...
- 兰世亭
-
-
-
- 每三个成年人就有一个糖尿病前期,会是我吗?
- 这届年轻人们可能都觉得糖尿病是中老年人才得的病离自己很远其实近得可怕每 10 个中国成年人 就有 1 个糖尿病人每 3 个中国成年人 就有 1 个糖尿病前期患者而且糖尿病就像一个潘多拉魔盒有 100 多种并发症可能导...
- 丁香医生
-
-
-
- 有文有图有真相!值得收藏的慢病患者自我管理官方指导来了!
- 患者自我管理是健康管理的重要组成部分和实现手段。国内外的大量实践证实,做好患者自我管理能有效激发患者的健康责任,培养健康生活方式和良好的自我管理行为,提高患者健康素养,延缓病情进展,减少并发症,提...
- 健康报
-
-
-
- 心讲座|3分钟了解亚洲ACS患者真实世界抗栓现状(中)——Epicor Asia
- ——引言——近期Epicor Asia 研究全面开花,三篇亚组研究已经陆续发表,下面,小编将带您快速了解Epicpr Asia- NSTEMI亚组中真实世界抗栓数据,敬请期待! NSTEMI患者预后一般较差,急性冠脉综合征(ACS)后使用...
- 门诊新视野
-
-
-
- 这4种癌症容易“吃”出来!这些饮食习惯可能你也有..
- 我们常说癌症是吃出来的相关研究显示在癌症病因中饮食占了35%不良的饮食习惯确实会增加癌症风险以下四种癌症就与饮食密切相关口腔癌请勿忽视口腔疾病口腔癌最主要致病因素包括外因的化学性刺激和机械性刺激,比...
- 医聊家
-
-
-
- 困在时间里的上千万家庭:药物少、花费高 阿尔茨海默病治疗困境何解?
- 华夏时报记者 崔笑天 北京报道“我们就像在高速路上开着一辆没有刹车的汽车,前面就是悬崖。我真心希望汽车往前开的速度慢点,往悬崖下滑的速度慢点。”王怀(化名)开始哽咽。王怀告诉《华夏时报》记者,从最初...
- 华夏时报
-
-
-
- 更年期女性需要注意这三点!
- 随着医疗技术的不断发展,人类的生存寿命不断延长,我国的平均寿命已达75岁。但是随着社会的老龄化,对老年期疾病的研究不断深入,发现老年期后发病增多并不是此刻才发病,而是在中年或者更年期就出现了问题。来...
- 子宫科普
-
