肿瘤NK细胞免疫疗法惹争议,新型疗法何去何从
来源:MedSci梅斯 2021年04月28日
导语:超适应证和超 指 南用药 的情况如何应对?
近日,北医三院医生张煜在知乎实名质疑医疗圈同行在治疗癌症时存在诱骗治疗、擅改方案、违规用药等肿瘤治疗乱象事件持续发酵。张煜在知乎质疑指出,上海某三甲医院同行治疗方案不合理,且在治疗中违规使用尚未获批用于临床的自然杀伤细胞(Natural killer cell,NK细胞)免疫疗法。 4月19日晚间,国家卫健委官网对此事发布消息称,将立即组织对有关情况和反映的问题进行调查核实。相关问题一经查实,将依法依规严肃处理,绝不姑息。相关情况将及时向社会公布。
4月27日,据新华社最新报道,国家卫生健康委医政医管局局长焦雅辉在例行新闻发布会上介绍,针对北医三院肿瘤内科医生反映的问题,国家卫健委已经进行调查核实,对其中涉及的青海患者的诊疗过程,国家卫健委组织国家癌症中心、国内相关领域权威专家进行专家和同行评议, 经过专家和同行的评议,认为相关医生在整个治疗过程中治疗的原则基本符合规范。 至于反映的基因测序、基因检测和 NK细胞治疗是否有不当利益交换,已请上海市卫健委进行调查,结果尚未出来。 一旦发现违规现象,绝不护短,将依法依规严肃处理。 发布会上, 国家癌症中心主任赫捷对于有关在肿瘤治疗的过程中在临床上可能会出现超适应证和超指南用药的情况指出,癌症患者个体差异明显,治疗复杂。 基于目前所制定的诊疗共识、指南等不太能跟上医学发展,应该基于较为充分的临床证据给患者一些超适应证,或者超指南治疗。并且强调,这些超适应证或者超指南治疗是临床治疗的创新,并不是过度治疗。在严格监控下实行,有很多癌症患者可以获益。 对于争论焦点之一的NK细胞免疫疗法却是20年来全球掀起的一场肿瘤免疫治疗浪潮的结果。早在20年前,NK细胞介导的免疫疗法已成为晚期白血病患者的一种安全有效的治疗方法。 近年来。NK细胞免疫疗法更是发展迅猛,并迅速成为蓬勃发展的研究热点之一。基于NK细胞的癌症治疗领域呈指数增长,目前构成了免疫治疗创新的主要领域。 NK细胞如何发挥作用?
NK细胞与肿瘤细胞应激@Cambridge University 在人体自然免疫中,NK细胞是重要组成成分,并且NK细胞在肿瘤的发生、发展中起着重要作用。NK细胞像T细胞一样,NK细胞可以被改造以更好地识别特定的肿瘤, NK细胞能够比T细胞检测到更多的肿瘤化学信号也不容易攻击健康组织。这意味着同体NK细胞治疗患者可降低外来细胞攻击自身的风险。 NK细胞的靶细胞主要有某些肿瘤细胞、病毒感染细胞、自身组织细胞、寄生虫等,可有效杀伤肿瘤细胞,对抑制肿瘤的发生、发展和扩散起到重要作用,是肿瘤细胞免疫治疗和抗体免疫治疗的基础。 NK细胞显示出针对多种肿瘤细胞类型的细胞毒性活性,最初开发来提高T细胞细胞毒性的某些临床方法也可能激活NK细胞。 此外,越来越多的研究已经确定了增加NK细胞抗肿瘤免疫力和扩大离体NK细胞种群的新方法,从而为新一代的抗癌免疫疗法铺平了道路。 NK细胞通过平衡信号对病毒感染和转化细胞产生应答,Myers, J.A., Miller, J.S. Exploring the NK cell platform for cancer immunotherapy. Nat Rev Clin Oncol 18, 85–100 (2021). https://doi.org/10.1038/s41571-020-0426-7
在上个世纪70年代,日本和美国的科学家同时发现了血液当中的免疫细胞--NK细胞属于免疫系统“第一反应者”,游离于血液中,一旦发现体内出现异常细胞, NK细胞可以识别“missing-self”表型的细胞产生应答,最终导致靶细胞的裂解,会第一时间处理掉威胁。它们还可以消除体内回圈的癌症干细胞,有助于预防转移。 Chiossone, L., Dumas, P. Y., Vienne, M., & Vivier, E. (2018). Natural killer cells and other innate lymphoid cells in cancer. Nature reviews. Immunology, 18(11), 671–688. https://doi.org/10.1038/s41577-018-0061-z
2018年,Chiossone等发表在Nature reviews. Immunology的综述 指出其抗肿瘤作用已在包括肺癌等实体瘤和血液系统恶性肿瘤在内的多种肿瘤中得到证实。 研究表明,有NK细胞浸润的患者肿瘤扩散比率明显低于无NK细胞浸润者。
Myers, J.A., Miller, J.S. Exploring the NK cell platform for cancer immunotherapy. Nat Rev Clin Oncol 18, 85–100 (2021). https://doi.org/10.1038/s41571-020-0426-7 2020年,具有研究NK细胞和其他免疫效应细胞的生物学及其在临床免疫疗法中的应用方面拥有20多年经验的美国明尼苏达州大学血液学、肿瘤学和移植科的医学教授Jeffrey S.Miller等在Nature Reviews Clinical Oncology发表的一篇题为“Exploring the NK cell platform for cancer immunotherapy”的 综述研究中介绍了多种靶向人类癌症的NK细胞疗法以及增强体内NK细胞活性的方法,并为NK细胞疗法研究确定了未来的方向。 文章指出,NK细胞定向疗法的发展通常有两个主要重点: 优化用于过继转移的治疗性NK细胞的来源以及增强NK细胞在体内的细胞毒性和持久性。 目前正在临床上试验各种治疗性NK细胞的来源,包括单倍体NK细胞,脐带血NK细胞,干细胞衍生的NK细胞,NK细胞系,适应性NK细胞,细胞因子诱导的记忆样NK细胞和CAR NK细胞。大量NK细胞疗法也在临床研究中,包括基于细胞因子的药物,NK细胞结合分子和免疫检查点抑制剂等。
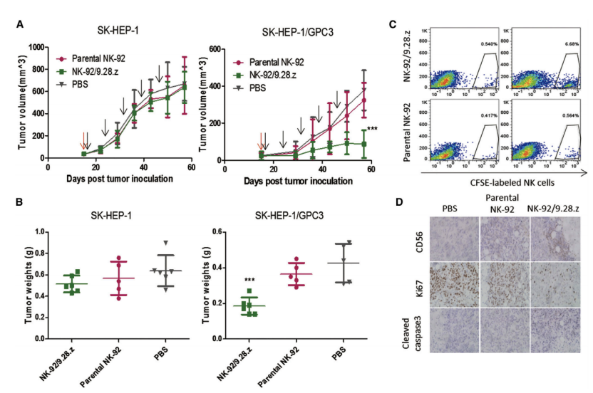
Development of GPC3-Specific Chimeric Antigen Receptor-Engineered Natural Killer Cells for the Treatment of Hepatocellular Carcinoma,Published:December 18, 2017DOI:https://doi.org/10.1016/j.ymthe.2017.12.012
2017年12月,科济生物联合上海市肿瘤研究所、上海交通大学附属仁济医院在Molecular Therapy发表了靶向GPC3的CAR-NK治疗肝细胞癌的研究论文。
NK-92 / 9.28.z细胞对GPC3转染的SK-HEP-1肿瘤异种移植物的靶标依赖性生长抑制作用,DOI:https://doi.org/10.1016/j.ymthe.2017.12.012
由科济生物联合上海市肿瘤研究所利用自主知识产权抗体制备的GPC3-CAR-NK细胞株(NK-92/9.28.z) 在体内外均能够特异性地靶向并杀伤表达GPC3的肝细胞肝癌,并且不受血清水平可溶性GPC3、实体瘤低氧环境和TGF-β的影响。与目前的CAR-T细胞治疗相比,CAR-GPC3-NK治疗方案节约大量成本。 NK细胞疗法监管现状
虽然NK细胞免疫疗法已经成为细胞免疫疗法领域最前沿技术之一。 但目前NK细胞免疫疗法全球还没有一项被卫生监管当局批准上市。 但从2019年以来,已有多家细胞治疗公司研发的产品获美国FDA研究性新药(IND)申请。 2019年3月,美国 FDA 已接受NKMax America公司研发的SNK01研究性新药(IND)申请,IND批准允许NKMax America启动I期临床试验,以评估SNK01在患有常规治疗难以治愈的病理证实的癌症的成人中的安全性和耐受性。 SNK01是一种自体NK细胞过继 免疫 治疗候选药物,申请用于治疗病理证实的常规治疗难以治愈的癌症患者。SNK01是一种自体NK细胞疗法,通过收获患者少量的NK免疫细胞,在体外扩增后将活化的NK细胞回输回患者体内以对抗癌症。 2019年6月,FDA批准NantKwest公司的PD-L1 t-haNK新药临床试验申请(IND),这是该项目在局部晚期或转移性实体瘤中的首次人体临床试验。 NantKwest是一家致力于通过NK细胞疗法来治疗癌症和病毒诱发的传染病的免疫治疗公司。FDA批准其针对淋巴瘤患者首次使用CD19 t-haNK的双特异性工程NK细胞治疗临床试验。 2019年9月,美国FDA已经批准Fate Therapeutics的在研疗法FT596的研究性新药(IND)申请。FT596源自克隆主诱导多能干细胞(iPSC)系,是该公司首个现成的CAR-NK细胞免疫疗法,靶向多种肿瘤相关抗原。 FT596是该公司专有的iPSC产品平台上的第三个现成的、iPSC衍生的NK细胞候选产品,在不到一年的时间里被FDA批准进行临床研究。 Fate Therapeutics计划启动FT596单药及联合CD20单抗治疗B细胞淋巴瘤和慢性淋巴细胞白血病的临床研究。FT596具有替代当前患者特异性和同种异体CD19 CAR-T细胞免疫疗法的潜力,这种免疫疗法只识别一种抗原,未能解决由于抗原逃逸而导致复发的重大风险。 2021年3月,美国新泽西州临床生物技术公司Celularity 宣布他们研发的人胎盘造血干细胞衍生的NK细胞疗法CYNK-001获得美国FDA的快速通道认证,用于治疗成年人多形性胶质母细胞瘤(GBM)。 CYNK-001目前正被用于多项临床试验中,包括GBM的1期临床试验。CYNK-001是一种非基因修饰的、低温保存的、同种异体胎盘造血干细胞衍生的NK细胞疗法,目前正在研究用于治疗急性髓细胞性白血病、多发性骨髓瘤。 需要指出NK细胞疗法仍然还有较多难题需要解决,如肿瘤微环境(TME) 中的免疫抑制、NK细胞增殖和存活所必需的生长因子的缺乏等。在肿瘤微环境(TME)中,NK细胞的功能也受多种因素调节,一方面,肿瘤细胞、髓样抑制细胞、巨噬细胞、调节性T细胞和血小板以接触依赖性方式或通过分泌可溶性因子(如前列腺素E2 和腺苷)引起NK细胞功能障碍。 哈尔滨医科大学附属第一医院呼吸内科李萌等综述文章指出,在离体扩增NK细胞过继转移疗法、针对DKK2 抗体的NK 细胞激活疗法以及嵌合抗原受体转导的NK 细胞疗法中,NK细胞疗法已显示出可增强恶性肿瘤患者临床疗效的巨大潜力,并可能在肺癌等多种实体瘤的治疗中发挥作用, 但仍有部分患者因缺乏肿瘤特异性NK细胞应答而无法从免疫治疗中获益。因此,NK细胞疗法与其他疗法联合可使NK细胞重新活化,以获得满意的肿瘤治疗效果。 未来的治疗方法不仅必须将NK细胞靶向肿瘤细胞,而且还必须通过增加这些淋巴细胞在体内的持久性,来最大限度地提高治疗性NK细胞产品的有效性。
而对于新型疗法,我们需要认识到NK细胞作为肿瘤免疫治疗极富前景,但它们也同样具有缺陷。 我们认为需要科学客观看待,不要因噎废食,矫枉过正。 展望未来,我们有理由相信NK细胞疗法扩展将应用到更多类型肿瘤的可能,随着对NK细胞细胞疗法研究不断深入,NK细胞的广泛作用将持续造福人类。 授权转载及爆料请联络梅斯医学管理员
参考文献:
1,Chiossone, L., Dumas, P. Y., Vienne, M., & Vivier, E. (2018). Natural killer cells and other innate lymphoid cells in cancer. Nature reviews. Immunology, 18(11), 671–688. https://doi.org/10.1038/s41577-018-0061-z 2,Myers, J.A., Miller, J.S. Exploring the NK cell platform for cancer immunotherapy. Nat Rev Clin Oncol 18, 85–100 (2021). https://doi.org/10.1038/s41571-020-0426-7 3,李萌,李世敏,于悦,刘海洋,关丽娜,孔英君. 自然杀伤细胞相关的肺癌微环境及免疫治疗[J]. 医学综述,2021,v.27(01):100-104. 4,Development of GPC3-Specific Chimeric Antigen Receptor-Engineered Natural Killer Cells for the Treatment of Hepatocellular Carcinoma,Published:December 18, 2017DOI:https://doi.org/10.1016/j.ymthe.2017.12.012 梅斯招募
公众号运营、稿件、科学审核人、
一起投入到改善医疗质量的事业中
MedSci梅斯 梅斯医学(MedSci)是国内领先的医学科研与学术服务平台,致力于医疗质量的改进,为临床实践提供智慧、精准的决策支持,让医生与患者受益。
1936篇原创内容
公众号
这是一篇让人“菊花一紧”的文章!看完有人老脸一红,有人哭笑不得
有人说,屁股是人的第二张脸。等等,好像哪里不太对。除了卡戴珊以外,其他人的屁股顶多算是最后一张脸。但是,如此“低调”的屁股,有时却默默承受了太多。比如,久坐一时爽,屁股却会变黑变丑;吃辣一时爽,最...
家庭医生 2021年04月28日
又一医生跳楼身亡,疑因单位压力过大
医生不是生命的执法者,只是生命的维护者。网友爆料:山东一乡镇卫生院的一名医生,当天白天上了一天班,晚上7时左右,从9楼跳楼身亡。据爆料者称,这名医生从上班开始,兢兢业业,口碑不错。跳楼原因疑是单位压...
医脉圈 2021年04月28日
糖尿病酮症酸中毒:补液为什么要用葡萄糖?
近期,丁香园论坛「内分泌板块」有一项精彩的讨论:目前糖尿病酮症酸中毒(DKA)治疗标准为「先盐后糖」:血糖 > 13.9 mmol/L:胰岛素 + 生理盐水;血糖 < 13.9 mmol/L:胰岛素 + 5%葡萄糖。 那么究竟为什么要「...
临床用药 2021年04月28日
国家卫健委回应医生质疑同行诱骗治疗:治疗原则基本符合规范|丁香早读
每个工作日早晨丁香早读 准时更新第一时间 追踪医疗热点内蒙古二连浩特发布鼠疫疫情 Ⅳ 级预警 4 月 26 日,据内蒙古自治区二连浩特市卫生健康委员会消息,二连浩特市疾控中心日前捕获 1 只达乌尔黄鼠,经检验为...
丁香园 2021年04月28日
此类型白血病治愈率高,每一位病人都能治好吗?
急性髓细胞白血病中的M3类型是目前医学界可明确治愈的白血病类型,有关此病的种种常提疑问近期病友会又整理出来几条(提问率高),下文进行举例解答。M3类型白血病治愈率高,每一位病人都能治好吗?关于这个问题...
白血病病友会 2021年04月28日
最强抑癌基因P53突变有药了!半数癌症患者均携带,靶向新药实现37%完全缓解率!
癌症是体细胞基因突变导致的一种病,有这么一个基因的突变存在于一半以上的癌症中,它就是p53。但遗憾的是,各种肿瘤靶向药出了一代又一代,却一直没有攻克p53这个存在最广的靶点。但在不久前,一款药物Epreneta...
咚咚癌友圈 2021年04月28日
你的甘油三酯为什么降不下来?
很多人患有高甘油三酯血症,部分人经过药物治疗仍然不能将其控制到满意范围,这该咋办?甘油三酯升高分为原发性与继发性。原发性高甘油三酯血症主要与遗传因素有关,比如家族性高胆固醇血症,这样的患者相对较少...
郭艺芳心前沿 2021年04月28日
肿瘤NK细胞免疫疗法惹争议,新型疗法何去何从
导语:超适应证和超指南用药的情况如何应对?bioworld近日,北医三院医生张煜在知乎实名质疑医疗圈同行在治疗癌症时存在诱骗治疗、擅改方案、违规用药等肿瘤治疗乱象事件持续发酵。张煜在知乎质疑指出,上海某三...
MedSci梅斯 2021年04月28日
注意!在杭州,这一传染病进入高发期!什么症状,如何预防?
通讯员 严敏 记者 柴悦颖随着气温的升高,也到了手足口病高发期,如何预防手足口病?如果得了病,要怎么办?什么是手足口病?根据杭州市疾控中心监测数据,全市手足口病发病呈双高峰曲线,每年的5-6月为发病第一...
杭州日报养生道 2021年04月28日
IgA肾病,尽管尿蛋白很多,但基本不会进展到尿毒症
今天我们来介绍一种特殊的IgA肾病,或者说微小病变肾病,它叫“微小病变样IgA肾病”。这种IgA肾病比较特殊。IgA肾病的尿蛋白一般是比较少的,但它的尿蛋白非常高(大于3.5g)。——你说的这病,它到底是IgA肾病...
石家庄肾病医院肾病之友 2021年04月28日
进展|复发支架内栓塞 不须噩梦也心惊
在过去的十年里,支架设计、药物治疗和手术技术的进步显著降低了支架血栓形成(stent thrombosis)的发生率。尽管如此,ST仍是经皮冠状动脉介入治疗(PCI)的严重并发症之一。约1%的患者出现ST(通常表现为急性...
心在线 2021年04月28日
得了强迫症如何治疗?首先我们得认清什么是强迫症[新民健康]
我们总是将有以下小偏执或者小怪癖的朋友称为强迫症患者:反复洗手、卫生纸要沿虚线撕开、筷子朝着一个方向摆、坐在固定位置吃饭、洗澡时沐浴露一定要挤3下……大多数人会用强迫症来形容希望事情分毫不差的人或...
新民健康 2021年04月28日
9条骗了你多年的健康谣言,一次揭穿!第一条就信了很久…
但这些在亲友群传播开来的健康知识很多并不正确,若是天天照着做,危害可不小。今天我们就为大家盘点一些常见的谣言,好好揭开背后的真相。1空腹不能吃水果?太晚吃水果易得糖尿病?关于“什么时候吃水果”的版...
科普中国 2021年04月28日
心电监护仪天天用,这些问题你能答上来吗?
多参数监护能为医学临床诊断监测提供重要的患者信息, 它实时检测人体的心电信号、心率、血氧饱和度、血压、呼吸频率和体温等重要参数,是一种监测患者生命体征的重要设备。熟练掌握心电监护仪的操作技能,是每一...
中医护理 2021年04月28日
专家论坛|陈金军:肝硬化腹腔感染的诊疗进展及挑战
感染是终末期肝病最常见并发症,也是不良预后重要影响因素。腹腔感染为最常见感染类型之一。目前,终末期肝病患者的腹腔感染诊断主要基于腹水多核细胞计数,不依赖于腹水一般细菌培养的结果;初始抗菌素治疗方案...
临床肝胆病杂志 2021年04月28日