- 简明版:精神科药物对甲状腺功能的影响|临床必备
- 来源:医脉通精神科
医脉通导读
精神科药物可导致甲状腺功能异常,且甲状腺功能减退症(甲减)较甲状腺功能亢进症(甲亢)更常见。针对存在甲状腺功能异常病史或高危因素的患者,使用精神药物治疗的过程中需密切监测。
当患者满足甲减诊断标准或存在亚临床甲减症状时,应考虑开展甲状腺替代治疗。也可考虑基于病史及临床状况调整药物,以减轻甲状腺功能损害。
患者L,女性,53岁,因抑郁情绪、难以集中注意力、疲乏、思维迟钝、食欲下降、饮酒量增加、近期出现自杀观念入院。上述症状始于3个月前,逐渐加重。
患者既往被诊断为抑郁症、广泛性焦虑障碍,以及高血压、纤维肌痛、背部及颈部慢性疼痛。当前用药包括:氟西汀60mg qd,米氮平30mg qn,阿普唑仑0.5mg bid按需使用,赖诺普利40mg qd,加巴喷丁300mg bid,口服多库酯(通便药)100mg bid按需使用。
患者入院时血压124/85mmHg,心率66bpm,心电图正常。实验室检查回报血钾4.4mEq/L,血尿素氮(BUN)20mg/dL,血肌酐0.8mg/dL,肾小球滤过率(GFR)89.6mL/min;游离T3 2.7pg/mL,促甲状腺激素(TSH)7.68mIU/L,游离T4 1.3ng/dL。
除了患者最初描述的症状外,治疗团队还查及以下异常:找词困难,对寒冷耐受性差,便秘,脱发,指甲质脆,皮肤干燥。
针对患者的抑郁、焦虑、纤维肌痛及慢性疼痛症状,入院后采用交叉换药方案,4天内将氟西汀换为度洛西汀,后者加量至60mg bid。入院第3天,米氮平减量至7.5mg,以改善睡眠及食欲。考虑到患者存在甲减相关的若干症状,TSH升高,入院第6天加用左甲状腺素50μg qd,以改善这些症状及增强抗抑郁疗效。
甲状腺功能受下丘脑-垂体-甲状腺(HPT)轴的调控。精神科药物有时可导致甲状腺功能异常,鉴于患者可能同时使用多种精神药物,故有必要厘清各类药物对甲状腺功能的影响,以指导临床实践。以下简要介绍:
抗抑郁药
抗抑郁药理论上可干扰甲状腺激素合成及碘利用的多个环节,进而导致甲减。例如,三环类抗抑郁药可与碘形成络合物,减少具有生物学活性的碘,还可与合成甲状腺素T4及T3所必需的甲状腺过氧化物酶结合,诱发甲减状态。
2020-02-17
非三环类抗抑郁药(如SSRI、SNRI等)也可能导致甲状腺功能异常。SSRI可通过抑制T4及T3造成甲减,但不一定伴随TSH水平的变化。其他抗抑郁药对甲状腺激素水平的影响并不确定,既可能升高,也可能下降。
无论如何,使用抗抑郁药的患者若有甲状腺功能异常史,治疗过程中应密切监测甲功。
抗精神病药
抗精神病药诱发甲减的机制与抗抑郁药类似,包括激素调控及免疫原性作用等。
例如,吩噻嗪类抗精神病药可参与甲状腺激素激活及降解过程,并诱导自身免疫活性,进而影响甲状腺功能。其他第一代抗精神病药,如氟哌啶醇,可阻断结节漏斗通路的多巴胺D2受体,进而诱发高催乳素血症,而后者又可通过激活HPT轴升高TSH水平。第一代抗精神病药还可诱导抗甲状腺自身抗体的合成,并通过此类免疫原性效应影响甲状腺功能。
与第一代药物类似,第二代抗精神病药也可通过诱发高催乳素血症升高TSH水平。未来仍需进一步开展研究,以明确这一效应的幅度。
心境稳定剂
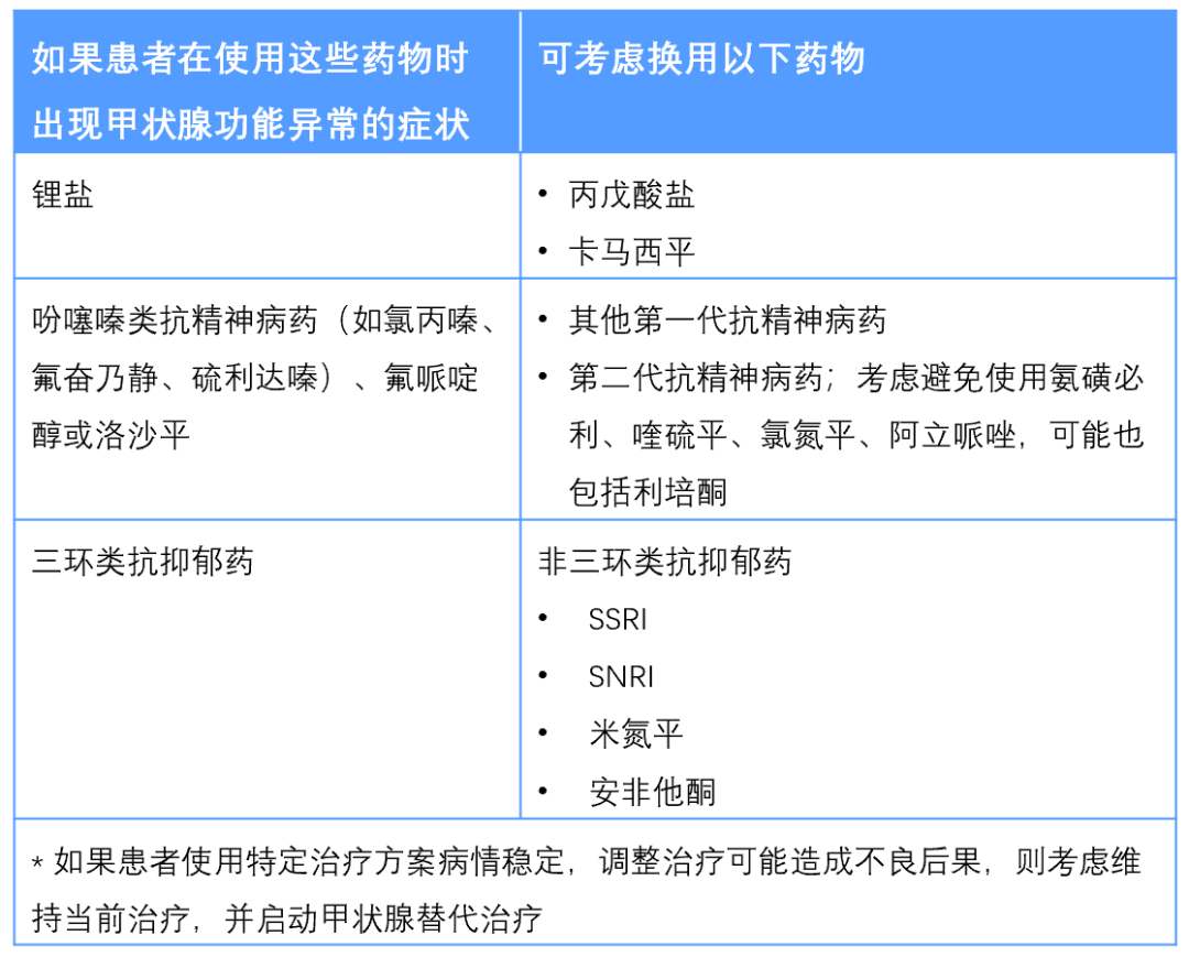
心境稳定剂对甲状腺功能的负面影响为人所熟知,尤其是锂盐。
锂盐对甲状腺功能的影响较复杂,既可抑制甲状腺激素分泌,导致甲减;长期使用又可产生甲状腺细胞毒性,导致甲亢。其中,甲减在短期使用锂盐后即可发生,女性使用锂盐时发生甲功异常的风险更高。卡马西平可以在不直接影响TSH及甲状腺功能的情况下降低甲状腺激素水平;与锂盐类似,女性对卡马西平的这一效应更为易感。
丙戊酸对甲状腺激素的影响较为复杂,可能升高或降低激素水平,也可能无显著影响,而对TSH的影响较微弱。丙戊酸与卡马西平联用时,患者的甲状腺激素水平可能显著下降,同时伴随TSH水平的升高。对于已存在甲状腺功能异常的患者,联用丙戊酸盐及卡马西平时应谨慎。
(点击图片可放大)
入院第8天,患者诉疲乏较前减轻,思维更清楚,集中注意力的能力改善,疼痛减轻。此外,患者自杀观念消失,食欲与心境改善。第9天出院。
治疗团队要求患者在4周内复诊,目标为TSH<3.0mIU/L。遗憾的是,院内未能明确左甲状腺素对患者甲状腺激素水平的影响。患者此后失访。
这一病例阐述了甲状腺功能、疼痛、认知及心境是如何交织在一起的。针对此类患者,有必要关注所有潜在的共病,并积极开展随访复诊,以帮助患者获得更稳固的康复。
此外,这一病例也强调了排除抑郁潜在躯体病因的意义,无论初次诊断时还是复发或复燃后,尤其是当病情变化不能用近期应激、药物调整及治疗不依从所解释时。
信源:Vickery PB, Mathews A, Vickery SB. Effects of psychotropic medications on thyroid function. Current Psychiatry. 2019 November;18(11):61-63
点击「阅读原文」可查看及检索历史文章。
健康
-
-
- 很多人死于不会吃饭!最大的“饮食杀手”,竟是这3个
- 你,会吃饭吗?当然了,谁不会吃饭呀~一日三餐!唉,不对,其实还有不少人都吃错了哟!啊?这……我们先来看一组数据。2019年,世界权威医学期刊《柳叶刀》曾经发布了全球饮食领域的大规模重磅研究。它覆盖全球1...
- 全民健康生活方式行动
-
-
-
- 六大因素导致卵巢早衰,尤其是第一个……
- 拓展阅读郁琦教授:打破绝经认识误区,激素治疗并不可怕接种HPV疫苗不能等,能约上哪个打哪个这个癌症几乎没有症状,20-30%和遗传有关最全面的阴道炎防治秘籍,你一定要看看!日本性教育短片刷屏:无数网友看到...
- 医者部落
-
-
-
- 经常不吃早餐到胆囊癌仅四步!一定要按时吃早餐
- 经常不吃早餐到胆囊癌仅四步!一定要按时吃早餐要知道不吃早餐,不止对胃造成伤害,对肝、胆同样伤害不小,从不吃早餐到胆囊癌仅4步!第一步 不吃早餐肝脏每天为我们制造胆汁,不吃饭的时候,胆汁储存在胆囊里,...
- 肝病那点事
-
-
-
- 你这么做是在天天“喂养”癌细胞,可惜知道的人太少了!
- 浙江大学肿瘤研究所教授胡汛曾经在他的论文中介绍:“癌细胞也需要‘吃’东西才能生存,剥夺它的食物,癌细胞就会死亡。”事实上,我们日常生活中很多习惯不是在“饿死癌细胞”,而是在“喂养癌细胞”,某媒体发...
- 未央健康
-
-
-
- 同时查出8毫米磨玻璃结节,男同事马上手术,女同事去欧洲玩了一趟,15年后一个庆幸
- 据统计,当下,我国肺结节的检出率为20%-40%左右,其中诊断为恶性的比率约为2%-3.6%。定期体检人群中,新发孤立性肺结节在30岁以下人群中的恶性率为1%-5%,70岁人群肺结节恶性率最高可达80%以上;单纯性磨玻璃样...
- 都市快报
-
-
-
- 鼻塞、流鼻涕、打喷嚏,到底是感冒还是鼻炎?
- 春天是万物美好的季节,也是一个令人头疼的季节......“阿嚏、阿嚏”,打不完的喷嚏,擤不完的鼻涕,咳嗽到胸口疼,每年这个时候都有很多人饱受感冒的折磨。感冒虽然不是什么严重的疾病,但是每年都来上一两次也...
- 大专家
-
-
-
- 简明版:精神科药物对甲状腺功能的影响|临床必备
- 医脉通导读精神科药物可导致甲状腺功能异常,且甲状腺功能减退症(甲减)较甲状腺功能亢进症(甲亢)更常见。针对存在甲状腺功能异常病史或高危因素的患者,使用精神药物治疗的过程中需密切监测。当患者满足甲减...
- 医脉通精神科
-
-
-
- 直播预告|第十三届健康中国论坛——眼健康分论坛 全生命周期眼健康管理
- ● 第十三届健康中国论坛-眼健康分论坛 全生命周期眼健康管理 年度健康中国论坛由人民日报健康客户端、人民日报社健康时报主办,已举办了十二届,已成为我国医药卫生健康界以“健康中国”为主题的论坛中举办最早...
- 腾讯视频健康
-
-
-
- [速看 CAA2021]落实麻精药品管控文件促进麻醉学科发展,听麻醉大咖怎么说?
- 中国医师协会麻醉学医师分会2021年年会于4月23-25日在上海富悦大酒店顺利召开并取得圆满成功,大会由中国医师协会、中国医师协会麻醉学医师分会主办,上海交通大学医学院附属瑞金医院承办。会议期间,人先医疗在...
- 第1医学频道
-
-
-
- 上环,取环你应该了解的!
- 01节育器是一种放置在子宫腔内的避孕装置,由于初期使用的装置多是环状的,通常叫节育环。“上环”是中国育龄期妇女最常被迫选用的长效避孕措施,往往一个环在体内放置的时间可达十余年。02上环有副作用吗?上环...
- 鑫途服务平台
-
-
-
- 专题笔谈|赵长林 徐惠绵教授:进展期胃癌综合治疗的进展(四)--进展期胃癌复发外
- 作者:赵长林 大连大学附属新华医院徐惠绵 中国医科大学附属第一医院序言据文献报告,约有50%的进展期胃癌患者在5年内死亡,胃癌复发和治疗失败是其主要的死因,也是影响中国胃癌五年生存率的主要因素。图1.2...
- 医脉通肿瘤科
-
-
-
- 保持精力旺盛的秘诀(附语音)
- “故冬不按蹺,春不鼽衄,春不病頸項,仲夏不病胸脅,長夏不病洞泄寒中,秋不病風瘧,冬不病痹厥,飧泄,而汗出也。夫精者,身之本也,故藏於精者,春不病溫。夏暑汗不出者,秋成風瘧。此平人脈法也。”——《黃...
- 中医彭鑫博士工作室
-
-
-
- 《柳叶刀》子刊:上海、杭州甲状腺癌发病率“遥遥领先”,过度诊断比例有多高?
- 《柳叶刀》子刊:上海、杭州甲状腺癌发病率“遥遥领先”,过度诊断比例有多高?过去30年来中,全球范围内甲状腺癌发病大幅增加,但甲状腺癌导致的死亡率几乎在所有地区都相对稳定在较低水平甚至有所降低。由于超...
- 一附院内分泌科
-
-
-
- [健康南汇]骨质疏松症的综合治疗
- 骨质疏松症三大特点发病率高、诊断率低、治疗率低带来的直接结果就是骨质疏松性骨折高发一旦出现老年骨质疏松性骨折将给患者及其家属带来沉重的负担敖荣广 博士上海市浦东医院骨科副主任医师敖荣广博士为上海市...
- 南汇新趣闻
-
-
-
- 知名女主持自爆患斑秃,头顶空出一块头皮……网友纷纷晒同款
- 前两天,今年32岁的主持人沈梦辰发了一张自己“斑秃”的照片,立刻上了微博热搜,网友讨论沸腾了。不止脱发,斑秃也困扰了很多年轻人……有网友在评论区晒出同款:“被工作折磨的秃头少女。”也有人说,要早点休...
- 最紧要健康GRT
-
