- 复利|要买房的注意!央行房贷利率大调整,10月8号开始
- 来源:一刀财说
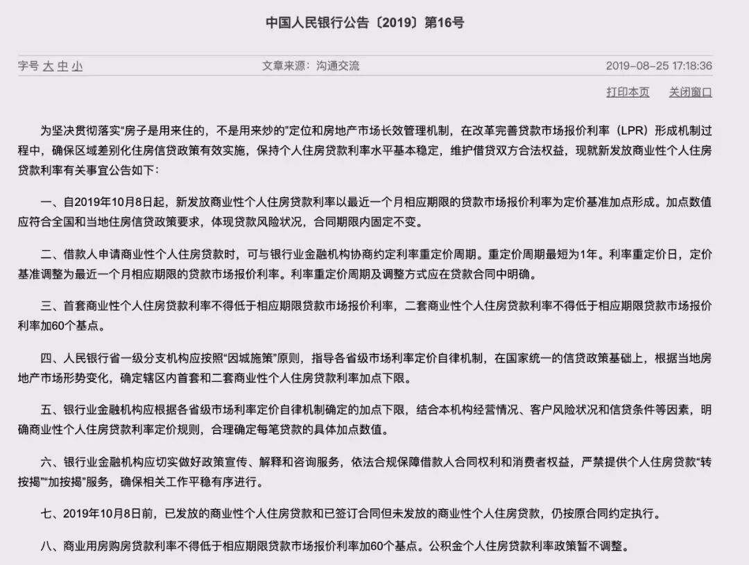
央行今天傍晚在官网宣布从10月8日开始,全面调整房贷利率计算方式!
几个要点通俗解释
从10月8日起,要按新规发放贷款了。
“加点”,就是在LPR基础上再上浮多少利率,在发放房贷的时候,银行在贷款合同上就要写好,到底上浮多少,5%、10%还是20%,因为在整个贷款合同期内,是不能变的。
以前我们的贷款合同都是会随着基准利率的浮动而变,也就是说,假如央行现在降息了,那从明年1月1日开始,我们的利率也就可以调整一下,跟着降息,月供也就能减少一点了。
那10月8日以后呢?也是可以的,但是需要你作出选择,就是在贷款的时候,跟银行协商好,以后调整利率的周期,最短是1年,最长是整个合同期限,你可以二选一。一般的大都会选择1年调整一次利率吧,因为假如你选择整个合同期限都不变的话,那以后降息了,你利率也没法调整,肯定就不划算了。
这个跟以前不同的就是,以前每年是固定的时间,如果利率有变的话,会在来年1月1日开始调整,而以后就是一年时间才调一次。
大家注意,这个LPR利率并不是固定不变的,每个月会调一次,比以前的央行存贷款基准利率几年才调一次,更加市场化。
10月8日之前发放的房贷,还是按以前的规矩,也就是以前所有的存量贷款,还是按老办法执行,10月8日之后发放的房贷,按新规执行。
而对房贷利率的指导,在首套房贷上,并没有要求上浮,说明对刚需还是支持的,并不是打压的态度,但二套利率要求至少上浮60个基点,其实就是表明了一个调控的态度,抑制投机投资。
另外,跟以前最大的不同就是不能允许银行自主下浮了,这个对部分城市应该是偏利空,央行本意应该是想把资金赶往实体经济吧,以前银行可以随便打折,只要你资金多,你可以95折,9折都没事,所以对于资金非常充裕的少数城市,比如上海、厦门这样的,可能就是小小的利空。
而其他大部分城市几乎没什么影响,因为本身现在大部分城市首套就是基准以上,而且大都是上浮10%,二套大多是上浮20%。
整体来看,房贷利率改革是换了一种算法,让利率更贴近市场行情,而且有鼓励刚需,抑制炒房客的含义。当然,你问我接下来买房,房贷利率到底较之前高还是低,这个还要等到10月8日后,你所在城市公布的PLR和加点下限。
当然对于目前来讲,市场以求稳为主,那么利率较之前一定会采用“平滑过度的方式,意味着即使改革,也不会让利率对楼市行情产生大的影响。那么改革后的房贷利率和之前,在过渡期内,基本没有多大出入。
最重要的还是未来,一旦房贷利率的加点权限给了地方之后,全国每个城市的利率就「多样化」了。这时候加点低的城市,一定要思考房地产潜力,而加点高的,则证明这个城市对房地产依赖度低,实力较强。
当然房贷利率改革,从宏观层面彻底「解放」了房贷利率。那么未来即使央行加息或者降息,也不会影响到房贷利率的高低,影响楼市的因素也就更少了。
那么,房贷利率更市场化还是更政策化了呢?
【风险提示】
【风险提示】
以上观点均为个人看法,不作为投资建议,仅供参考。
其他
-
-
- 失道寡助!特朗普下令要求美企撤出中国,反对声如潮
- 近日,特朗普表示,他正下令要求美国公司撤出中国。 作者|木棉 校对|七七 集微网·爱集微APP,各大主流应用商店均可下载 集微网消息,近日,特朗普表示,他正下令要求美国公司撤出中国。 特朗
- 天天IC
-
-
-
- 复利|要买房的注意!央行房贷利率大调整,10月8号开始
- 点击蓝色字关注我们! 央行今天傍晚在官网宣布从10月8日开始,全面调整房贷利率计算方式! 几个要点通俗解释 从10月8日起,要按新规发放贷款了。 “加点”,就是在LPR
- 一刀财说
-
-
-
- 拼多多谋划新物流,优速大包裹再升级;韵达成立4家公司,快运新玩家来袭;德邦敲响警钟,快递巨头晒业绩…
- 老鬼斋之一周大事件(8.25) - 来自驿站 - / 11:12 编辑:小二哥 主播:若晨 点评:驿站老鬼 哈喽,大家好! 欢迎收看由驿站老鬼推出的 老鬼斋之一周大事件 快递物流江湖里 都有
- 驿站
-
-
-
- 炒股|短线|8.25好运哥周复盘,涨跌全靠特朗普一去不复返?
- 点击蓝色字关注我们! 本文及本公众号任何文章的观点,仅记录个人每天心得体会,所涉及思路及股票制作学习和交流,不构成买卖建议,不是推荐股票,买卖股票,请注意投资风险,责任自负,您可以参考,
- 好运小股迷
-
-
-
- 宋慧乔“劲敌”48岁近照曝光:又瘦又美的女人,活得到底有多爽?
- 美貌背后,都是苦行僧般的自律 - 加载失败 ╥﹏╥ - / 00:00 ♪ 点击上方绿标 做又美又瘦的新女性 hey,你有想过自己48岁时,长什么样呢? 是脸色蜡黄、皱纹横生、身材臃肿,还是皮肤紧
- 十点人物志
-
-
-
- 2019比原链全球开发者大会落幕:高举开源旗帜,聚焦区块链应用落地
- 点击蓝字关注 比原链公众号 北京时间8月25日,2019比原链全球开发者大会在美国旧金山Fort Mason Cowell Theater成功举办。会议吸引了来自美国、俄罗斯、印度、比利时、加拿
- 比原链Bytom
-
-
-
- 敬佩!与癌共舞28年,她的故事值得深思!
- “看到乳腺癌确诊单的那一瞬间,我感觉天都要塌了。我才36岁,我的人生就要毁了。” 图片来源:健康之路 本文主人公薛世青,今年64岁,28年前被确诊为浸润性乳腺癌三期,淋巴转移6/1
- 乳腺癌互助圈
-
-
-
- 惊天炸雷!600亿一夜蒸发,百年老店被曝"财务造假"!曾是全球市值第一,如今……
- 中国基金报 泰勒 看腻了A股白马股爆雷,没想到美股也有大白马股被举报财务造假。 而且还是一家美国百年老店,市值曾经达到全球第一。 百年老店通用电气闪崩 8月15日晚间,美股开盘后,通用电气就闪
- 中国基金报
-
-
-
- 大连繁华商圈 怎能缺少母婴室和无障碍卫生间
- 无论是在各大商场、广场 还是在火车站、地铁站、医院等 人流量密集的公共区域 无障碍卫生间和母婴室等公共设施 会解决很多人面临的实际问题 同时也是衡量一座城市文明的标杆 (网络资料) 创建全国文明城市
-
-
-
- 北京这些传奇大公共,就是一本“北京史”(1-998路全体总结)
- 瓷,您有多久没坐过公交车了? 小时候,天天坐, 但很少坐300以上的, 到后来,甭说300以上的了, 800以上的天天坐的都少了, 如今的北京城越来越大,以前二环以外就觉得远 现在到五环都没什么感觉了
- 老北京城
-
-
-
- 小银行们变“差”了吗?
- 蓝字,一键关注 来了,坐吧,我是二小姐 我们一起聊聊赚钱那些事儿 二十一世纪,当我们还年轻时 - 加载失败 ╥﹏╥ - / 00:00 上周的时候,推荐了一些理财产品,里面包括一些银行的产品。
- 理财中国
-
-
-
- 哪些情形,违纪违法党员干部可以从轻、减轻处分或免予处分?
- 惩前毖后、治病救人,是我们党的一贯方针。《中国共产党纪律处分条例》对从轻减轻处分、免予处分的含义与适用情形均有明确规定。《中华人民共和国监察法》对提出从宽处罚建议也有明确规定。 一、从轻或者减轻处分
- 中央纪委监察部网站
-
-
-
- iOS 13测试版曝光新iPhone发布时间:9月10日见
- 点击蓝字 关注我们 内容来源 果汇君 编辑整理 文 | 晓光 苹果公司今天推出iOS 13的第七个开发者测试版,这次更新中隐藏的一张图片显示,苹果或于9月10日周二举行发布会,推出新款iPhon
- 苹果汇
-
-
-
- 火了!《我是个医生不是神》刷爆网络!四川医生爆笑演出、全程高能!
- “我是个医生不是神 只是个普通人 白色的大褂里面装着有趣的灵魂” 这两天, 小编的朋友圈被一个视频刷屏了…… 8月19日是第二个“中国医师节” 四川省卫生健康宣传教育中心 与泸州市人民医院 联合打造
- 中国之声
-


朋友会在“发现-看一看”看到你“在看”的内容