- 如何看待央行调整新发放商业性个人住房贷款利率?
- 来源:周璐的笔记
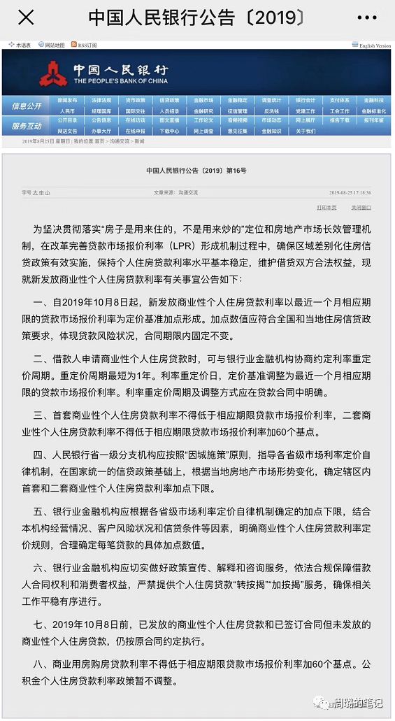
凑个热点,文前先贴一则人民银行的公告
平心而论,我个人感觉就是两点,一是对房贷还是没有完全限死的,没有一刀切,体现了因城施策的原则,实际操作中进行控制,不大涨不大跌就靠这句话了,二是房贷市场化还是未来的方向,之前的房贷利率过低,甚至基准上还能下浮,导致炒房成了一门有利可图的生意,资产的增值比社会的平均水平高,负债的成本比社会的平均水平低,借款越多越划算。
不过这篇也不是对公告进行解读,而是聊聊为啥央行要出这个文,核心是要抑制房地产的金融属性,除打击杠杆率之外,还要打击持仓成本,把杠杆打断了腿、把成本打断了腿,房价大概率就跑不动了,毕竟成本上去了,虽然可以通过供需关系有转嫁,但是高负债经营的风险也上去了。
也贴一个两个月前写的讲房地产金融属性原理的文(我觉得我写的真的很好哈哈哈):
中国的房地产政策长期反复,一会儿放松,表示房地产是中国的支柱“产业”;一会儿收紧,表示房地产是中国经济脱实入虚的罪魁祸首之一。
话都让人说完了,正话反话都是对的,需要的时候讲正话,不需要的时候就讲反话。
持房地产是产业观点的朋友比较喜欢展示以下的图,你看拉动了那么多的附属和衍生行业:
但持有房地产是空转的观点也很明确:
大家都是带杠杆,买卖房屋本质上就是负债的击鼓传花。无论是搞房子还是搞土地不都是问银行借钱?用金融助你空转上天。
其实都对,又都看的不是很全面。
在一般认知中,把房地产当做产业看待的,其实看中的是房地产需要人工、需要钢筋水泥、也会带动汽车家电等消费;把房地产当做金融看待的,更多的是忌惮银行的贷款,房子越买越贵,贷款越贷越多,还贷越来越累。
还是理一下全口径的房地产的资金流向吧
我这里简单整理了两条路径,一条是属于实体产业的,所谓实体支付路线,另一条是脱实入虚的,所谓资金虹吸路径。
1、资金虹吸路径
这张图可以很明显的看出来,只要钱在“购房者—开发商—政府—居民”这一条线进行循环,那一定对实体产业毫无帮助,钱只是从一个部门转移到了另一个部门,更可怕的是,随着银行的介入,转移的规模越来越大。
2、实体支付路线
只有实体支付路线,才能撑起房地产的产业定义,因为只有这个状态下,房地产才真正的被作为一个产业链的终端,能够引领其他产业的发展。只有他突破了自己的上限,才能为其他产业的发展壮大打下基础。
讲清楚了房地产的产业属性和金融属性,下面讲为啥政府一定要强力摁住房价。
大家思考下,房价5000元/平、房价10000元/平、房价20000元/平、房价50000元/平,他们的建安成本大概是怎么样的?
答案很快揭晓,保障房和最高端的商品住宅的建安成本偏差不会超过2000元/平,一般都在3000-5000元/平上下浮动。
剩下的是什么?剩下的就是土地成本、税费、银行贷款利息。其中土地成本和税费是政府收取(税费是政府用来调节开发商利润的工具),利息是银行收取。
这种对实体行业有帮助吗?一点都没有。
所以要调控。
当房价在5000元/平的时候,房价的大部分都是要作为钢筋水泥的购置费用而支付出去的,实打实能拉动当地的GDP,甚至1块钱的楼市销售额可以拉动2-3块钱的其他产业的产值。
但当房价在50000元/平的时候,可能土地楼板价就要35000元/平了,再加上利息高达5000元/平、税费调节5000元/平,留给实体产业的空间几乎没有,1块钱的楼市销售额带不来几毛钱的其他产业的产值。
而且对于政府而言,政府看的是开发量,开发量才是能带动产业链发展的规模。但是高房价对开发量是一种严重杀伤,因为高房价对应销售量的降低,销售量降低后开发量一定也会大幅下降。
房价太高对政府而言,除了短期内能够收一波钱集中力量办大事,但更多的时候却是饮鸩止渴,只不过是把资金虹吸上来而已,吸完后留下的就是购买力严重下滑。
所以一定要摁住房价。
PS1:视频课《勾地思路与标准动作全解析》上下两集都已经在知识星球上做了分享,如有需要可以加入观看。
加入知识星球了解更多收购与勾地知识(扫下图二维码加入),加入后可会员制购买《开发商土地投资进阶实训》纸质版及讲义《房地产收购勾地理论与实践》纸质版
PS2:广告:《房地产收购勾地理论与实践》以及《房地产收并购案例集》的区别
知识星球配套的微信二群也满了,三群开启
长按二维码向我转账
有打赏才有动力
受苹果公司新规定影响,微信 iOS 版的赞赏功能被关闭,可通过二维码转账支持公众号。
已同步到看一看
取消
发送
我知道了
朋友会在“发现-看一看”看到你“在看”的内容
确定

已同步到看一看写下你的想法
最多200字,当前共字
发送
已发送
朋友将在看一看看到
确定
写下你的想法...
取消
发布到看一看
确定
最多200字,当前共字
发送中
微信扫一扫
使用小程序
取消
允许
即将打开一个新页面
取消
允许
确定
其他
-
-
- 口服抗生素影响大肠癌风险吗?| 热心肠日报
- 今天是第1204期日报。 17万人数据:口服抗生素与结直肠癌风险相关 [IF:17.943] ① 纳入英国1989-2012年间的28980例结直肠癌患者及137077例对照;② 口服抗生素与结直肠癌
- 热心肠研究院
-
-
-
- 针织圆领T恤的包边制作方法
- 【精华】1300集服装手绘PS/CDR/AI教程 【实用】1300集服装手工板/CAD制版教程 【实用】800集服装平面立体裁剪视频教程 【实用】770集服装缝纫工艺制作视频教程 【稀缺】西服制版及高
- 服装设计师服装制版裁剪缝纫教程
-
-
-
- 听说女生喜欢体贴的男生
- 今日搞笑动图 / 01 / 我这么体贴,这次相亲十拿九稳了 / 02 / 最佳守门员:球柱 / 03 / 铲屎官,你是不是踩到我的便便池了 /
- 欢乐GIF图
-
-
-
- 生物特征密文认证系统
- 前不久,全球生物特征数据大范围泄露,涉及到83个国家以及2700多个公司与机构,导致许多国家的公司安全信誉岌岌可危。 生物特征(指纹、虹膜、人脸)作为识别个人身份的一种方式,带来了极大的方便。一方面
- 格密链
-
-
-
- 塔罗案例分析 | 他真的喜欢我吗?
- 你真的喜欢我吗 你来推开我虚掩的心门的时候 我有听到心跳加速的声音 你真的喜欢我吗 跟你在一起的时候 对你的犹疑 我想是因为我不够坚定 你真的喜欢我吗 阳台的玫瑰花开了 但我们却分开了 你真的喜欢我
- 龙女说
-
-
-
- 因为一切外境都是心的显现,所以....
- -点击上方蓝字“唤梦师”,添加关注,自利利他- 莫将显现执为实有 从世间法的角度出发,这个问题难以想通,因为我们已经习惯坚固妄想太久了,深陷泥潭,难以自拔。不如把场景放在梦中,放在中阴,来思维它
- 莲师净土
-
-
-
- 干货 | 66页PPT学一汽大众内部质量管理!
- 文章内容来源网络。如有侵权,请联系删除。 One More Thing 知识就是力量,给未来充电!敲黑板划重点: PLUS会员特权:享5折购课,赠120元现金充值,个人特惠课程(学习时间晚6点至早9
- QualityIn质量学院
-
-
-
- Nature—直接研究人类大脑更好!!小鼠和人类皮层神经元种类相似但各种生物学特征差异显著
- 链接:https://www.nature.com/articles/s41586-019-1506-7 2018年十大研究进展名录 盘点2018年阿尔茨海默病十大研究突破 盘点2018年帕金森病十大
- 神经科学临床和基础
-
-
-
- “拳式定型”是练好太极拳的基本要求
- 语音版(预计3分37秒)普通话 - 来自漾太极 - / 03:37 何为“拳式定型” 所谓“拳式定型”,就是说无论是练拳还是实战,无论在什么场合、遇到什么样的对手,面对什么样的来力和劲路,你的动作都不
-
-
-
- 失败后发誓永远不开店,老板却迷上了这种生活 | 开店笔记
- 这是社群里一位老板的开店经历,很精彩,走了很多弯路,失败过好几次,但最后做得非常好。从这个案例里,我相信大家不仅可以看到做生意的方法,选项目的核心要点,还会找到创业的激情和改变生活的希望。 老陈你好
- 开店笔记
-
-
-
- 累官不失至州郡 #X88
- 旧文重发系列 累官不失至州郡 #X88 司徒乘舟 司徒乘舟将欲行,忽闻岸上求救声。 初平年间,董卓杀群臣,王允杀董卓,李傕杀王允。东西二京,尽作焦土。 上至皇帝,下至百姓,全部流离失所。所谓
- 水库线下
-
-
-
- 20190826:短线谨慎一点,中线积极一些
- 1.市场观察: a. 整体: 短线情绪分化:九鼎新材、易尚展示、深大通、和而泰的连板表现出了情绪强势的一面,同时,南华仪器、兆新股份、深中华、银之杰、深纺织又出现了明显的亏钱效应,考虑这是这
- 无名猎手
-
-
-
- 如何看待央行调整新发放商业性个人住房贷款利率?
- 凑个热点,文前先贴一则人民银行的公告 平心而论,我个人感觉就是两点,一是对房贷还是没有完全限死的,没有一刀切,体现了因城施策的原则,实际操作中进行控制,不大涨不大跌就靠这句话了,二是房贷市场化还是未来
- 周璐的笔记
-
-
-
- 肺鳞癌三线PD-1抗体+安罗替尼的疗效远超预期
- 【多学科会诊病例】 以下为一位肺鳞癌患者经过二个方案化疗后,疾病进展、不耐受继续化疗。三线“PD-1抗体+安罗替尼”治疗, 2周期后肿瘤明显缩小: 患者郑WD,男,46岁,吸烟20余年,平均20支/
- 肺癌多学科会诊
-