- 除了火耗归公,雍正皇帝还用了哪些手段整治官吏
- 来源:历史D学堂
1. 参谋长是一个怎样的官职,它在部队中的地位是高还是低呢
............................END............................
本文系网易新闻•网易号新人文浪潮计划签约账号【历史大学堂】原创内容,未经账号授权,禁止随意转载
历史
-
-
- 这部爆火的电视剧有续集吗?
- 点蓝色字关注“央视新闻”最近,电视剧《觉醒年代》在央视一套首播收官在这部火出圈的电视剧里几位年轻人的经历和抉择让无数观众感动泪奔央视新闻专栏《那时他们正年轻》也记录了他们的故事01陈延年是陈独秀长子...
- 央视新闻
-
-
-
- 为什么要过清明?这是我听过最好的答案
- 中国实用内科杂志实至名归 用者为尚来源:拾遗(ID:shiyi201633)作者:拾遗后记:国家不能没有历史,民族不能没有记忆。又到一年清明时,清明不仅是我们祭奠亲人的节日,也是我们纪念先贤英烈的载体。不懂历...
- 中国实用内科杂志
-
-
-
- 日本最强留学生,竟然跟李白是好朋友?
- 隋唐时期,中日之间的交往日益密切。官方的往来之下,必不乏私人交友。许多的日本遣唐使和遣唐留学生都与中国文人结下了深厚友谊,他们一同寻访名山大川,切磋画艺,吟诗作对。比如著名的日本诗人阿倍仲麻吕,他...
- 知日
-
-
-
- 未来英国会一分为四么?
- 从世界历史来看,西方古代以来也产生了很多大国,尤其是近代,那更是有很多超级大国产生,最典型就是大英帝国,最强大的时候,基本上统治了全世界四分之一的地区,二分之一的人口,领土面积多达几千万平方公里。...
- 还原历史背后真相
-
-
-
- 专访|话剧《香山之夜》编剧李宝群:塑造有血有肉、有情感温度的历史人物
- 话剧《香山之夜》剧照 李春光 摄塑造有血有肉、有情感温度的历史人物——专访重大革命历史题材话剧《香山之夜》编剧李宝群中国艺术报实习记者 王钰话剧《香山之夜》日前在北京人艺上演,观众纷纷走进剧场,重...
- 中国艺术报
-
-
-
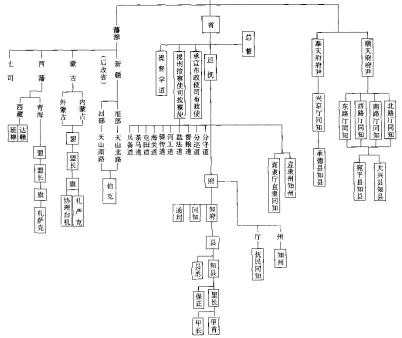
- 除了火耗归公,雍正皇帝还用了哪些手段整治官吏
- 作者:军事帅哥 校正/编辑:莉莉丝全 文 约 3000 字阅 读 需 要 9 分钟雍正皇帝是影视剧中的常客!在中国历史上,雍正是雷霆万钧的反腐败之举给国人留下了深刻的印象,由于康熙皇帝性格相对宽仁,以“中正和平”...
- 历史D学堂
-
-
-
- 加强纪律性,革命无不胜
- 加强纪律性,革命无不胜《求是》杂志记者 宗 言“加强纪律性,革命无不胜”,这是我们党百年征程思想沉淀的经典名句。这句话是在什么背景下提出来的呢?背后又有怎样的故事呢? 记者来到西柏坡,重新走进党的...
- 求是网
-
-
-
- 帝国遗民:秦国治下楚国遗民过着怎样的生活?
- 网易号新人文浪潮计划签约账号【历史心发现】原创内容 未经账号授权 禁止随意转载作为亡国遗民系列的经典题材,秦人统治下的楚国人,其实是一个无法忽视的题材。只有充分了解楚人的政治生态和生活方式,文化氛围...
- 冷炮历史
-
-
-
- “山穷水尽诸路皆走不通”时,峥嵘青年毛泽东如何抉择?
- 最近,电视剧《觉醒年代》正在热播。该剧讲述了1916年至1921年间,中国的热血青年们追求真理,探索新知的历程,刻画了陈独秀、李大钊、胡适、毛泽东、周恩来、陈延年等鲜明人物,也展现了马克思主义与中国工人运...
- 瞭望智库
-
-
-
- 孟琢、张祎昀丨何谓训诂:论黄侃先生的训诂界定与理论自觉
- 导言今天是黄侃先生诞辰一百三十五周年。在训诂学史上,黄侃先生对“训诂”的界定影响深远,不仅体现在这一界定被后世广泛引用,而更在于它蕴含了黄侃先生对语言文字的源流本变规律的高度自觉,并影射出了从“训...
- 章黄国学
-
-
-
- 关于“清明节”你知道多少?
- 路上行人欲断魂清明时节雨纷纷清明一年一度的清明节就要到了,同学们,你们对这个节日了解多少呢?清明节是中国传统节日,也是最重要的祭祀节日之一,是祭祖和扫墓的日子。本期快乐魔方作文小编就为大家讲解有关...
- 快乐魔方作文
-
-
-
- 人生的最高境界:修心
- 心若不动,万事从容。万事万物都是人内心的投射,凡事都在人的心里。一个人内心足够强大,无论外界发生什么,都能从容应对。01艰难处修心王阳明说:“越是艰难处,越是修心时。”面对的环境越是糟糕,越要守住内...
- 教练技术
-
-
-
- 寒食节丨一个不应被淡忘的中国传统节日
- 寒食节的故事清明将至,春雨连绵,还有多少人,记得今天是寒食节呢?寒食节,亦称“禁烟节”、“冷节”、“百五节”。在夏历冬至后一百零五日,清明节前一或二日。在这一日,禁烟火,只吃冷食,所以叫做“寒食节...
- i小学奥数
-
-
-
- 赫拉特攻防战:英国与俄罗斯争霸中亚的关键转折点
- 网易号新人文浪潮计划签约账号【冷炮历史】原创内容 未经账号授权 禁止随意转载19世纪30年代,随着拿破仑战争的彻底结束,沙皇俄国终于能腾出手来推进自己的东方战略。当时的他们有两大战略目标,包括土耳其占领...
- 冷炮历史
-
