- 最新汇总!湖北四调&武汉四调试卷+参考答案出炉!转需~
- 来源:高中生家长圈
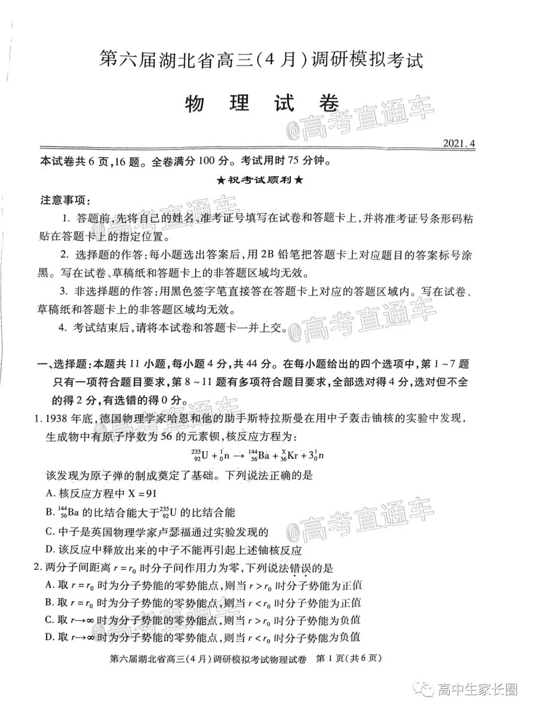
4月20日,武汉市2021届高中毕业生四月质量检测(以下简称武汉四调)和第六届湖北省高三(4月)调研模拟考试(以下简称湖北四调)同日开考。据家长反映,这次武汉市和恩施市考的是一套卷子,其他地市州考的是一套卷子。
昨天,高中生家长圈已经为大家收集了武汉四调的语文试卷,今天第一时间也为大家更新了武汉四调的数学、物理、历史试卷和参考答案,以及湖北四调的各科试卷和参考答案,大家可以直接查看并下载。
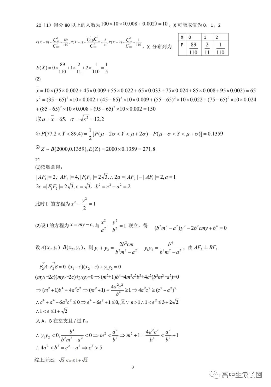
据不少考生反应,这次数学的试卷,大题部分,颇有创新,还是很有难度的。没有参加这次考试的高三学子可以做一下,另外,高二的学子也可以拿这份试卷练练手。(后附完整版试卷+参考答案下载方式)
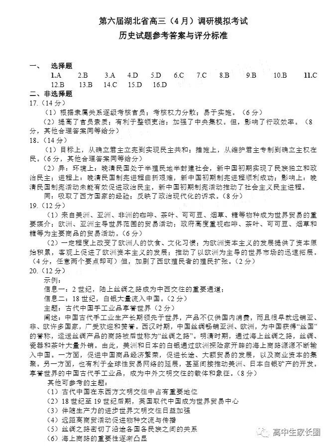
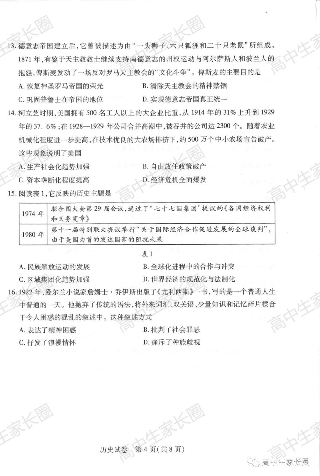
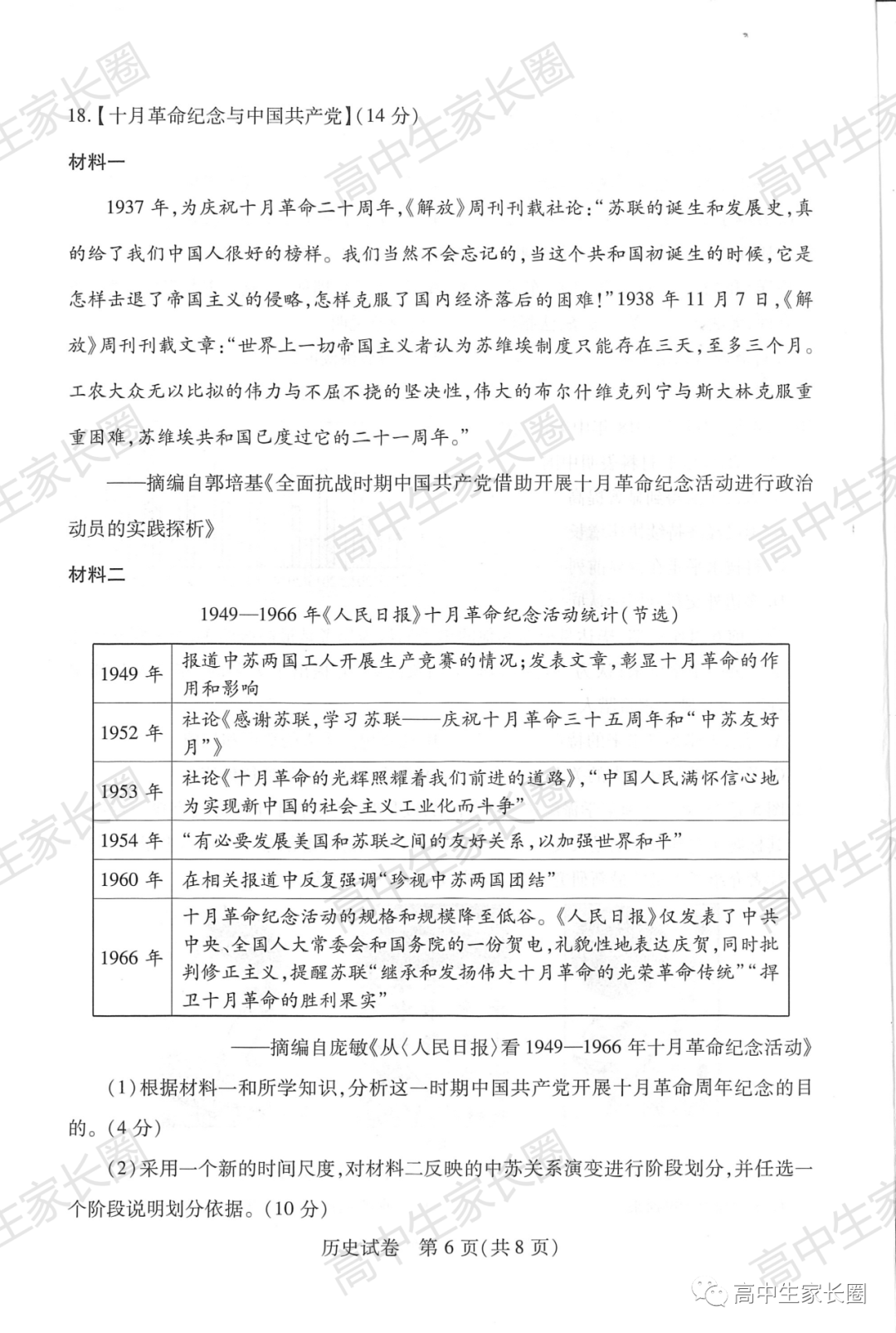
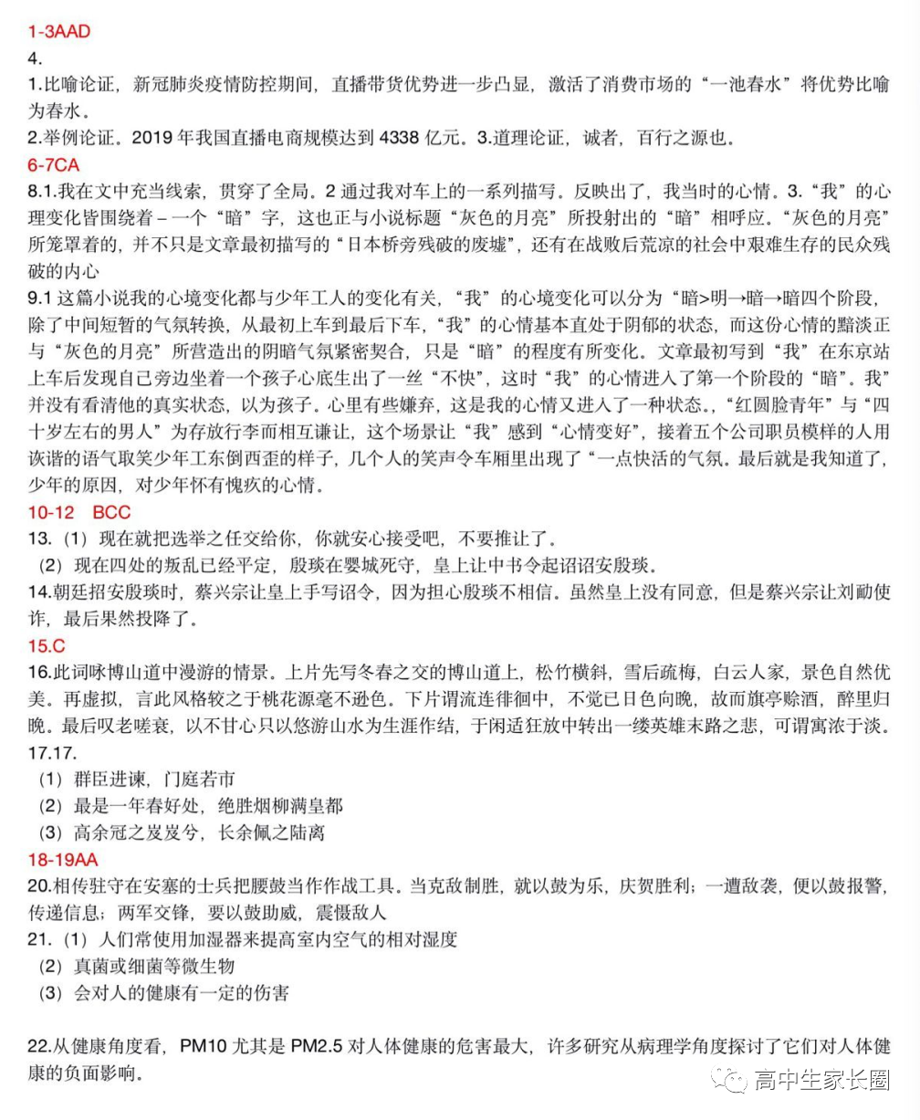
历史试卷
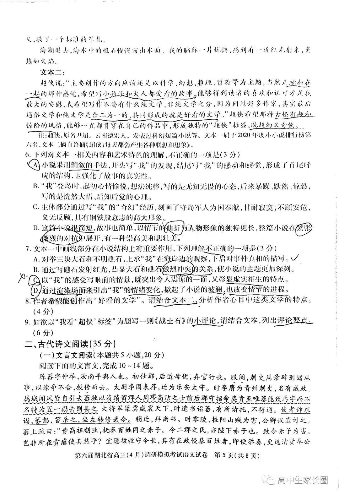
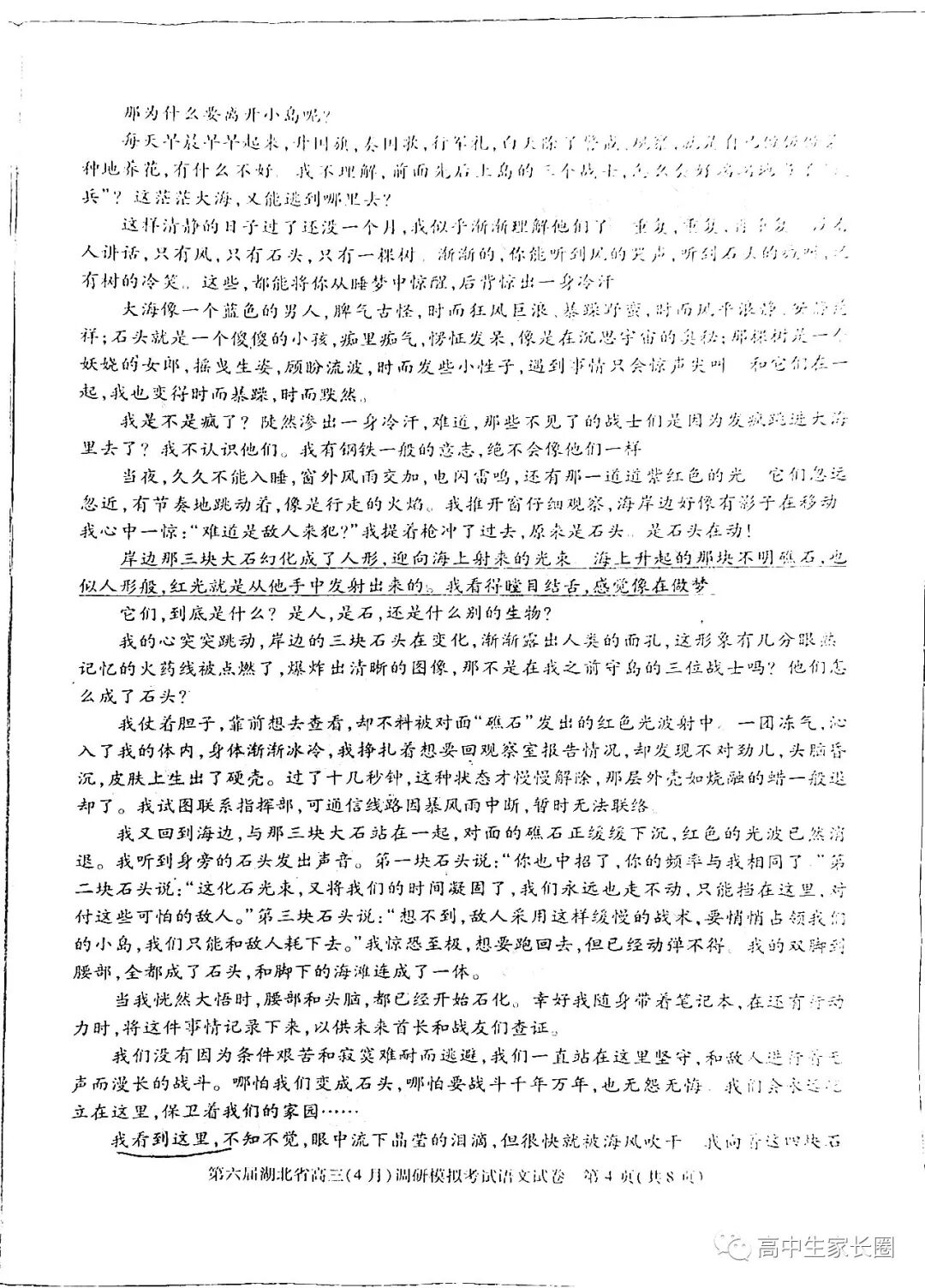
物理试卷
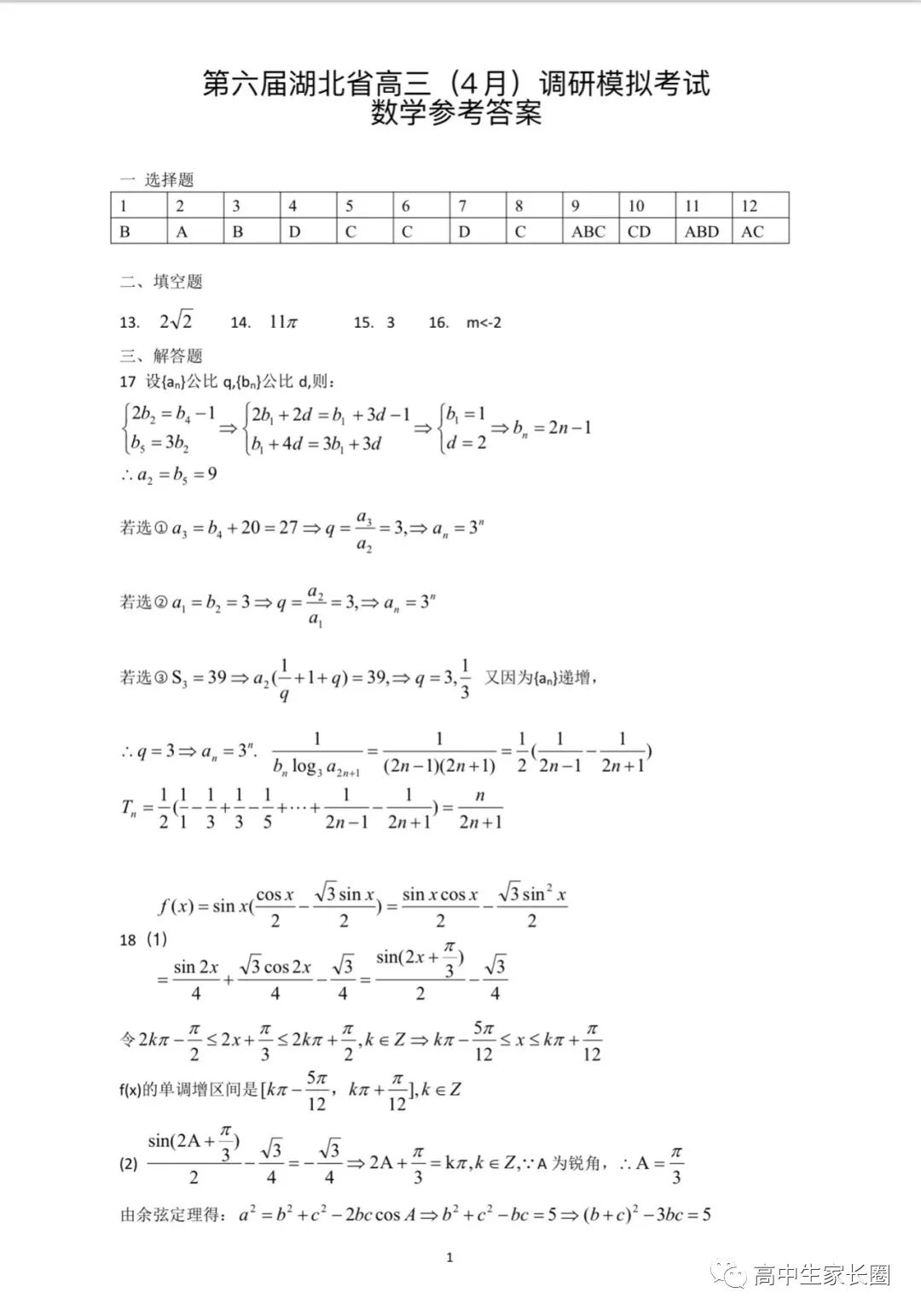
数学试卷
英语试卷
语文
数学
点击关注 高中生家长圈
回复关键词 四调 领取武汉四调高清无水印版真题+答案(持续更新)👇
高中生家长圈
实时发布湖北高考升学信息、考试排名划线等本地资讯。不定期分享高考录取大数据、志愿填报专家精讲解析、关注新高考,打造个性化高考信息分享平台。
公众号
语文试卷
数学试卷
英语试卷
物理试卷
历史试卷
语文
数学
英语
物理
历史
点击关注 高中生家长圈
回复关键词 湖北四调 领取湖北四调高清无水印版真题+答案(持续更新)👇
高中生家长圈
实时发布湖北高考升学信息、考试排名划线等本地资讯。不定期分享高考录取大数据、志愿填报专家精讲解析、关注新高考,打造个性化高考信息分享平台。
公众号
END
来源:家长分享。
点【在看】,为四调加油吧!
教育
-
-
- 理想艰难!越来越拥挤的考研路
- 如果说在每个人一生中,高考是第一次重要的转折点。对很多人来说,考研可能是人生的第二个分水岭。对于他们,这不只是一场普通的入学考试,也不只是一个提升学历的途径,而是一次让自己重新蜕变的过程。正因如此...
- 青塔
-
-
-
- 通知!政策扶持,特开通医护人员绿色通道!仅限120人,考过就是金饭碗,本周六22
- 2021年心理咨询师报考通知颁证单位:中国管理科学研究院证书名称:心理咨询师《专业人才技能证书》招生对象:面向全社会开放。因招生政策可能有变,需尽快联系专业老师咨询报名。报考条件:本批特招不限学历,考...
- 医脉圈
-
-
-
- 励志博士黄国平小学老校长:20年前有学生辍学 老师捧西瓜家访接他们读书
- 近日,博士黄国平因在论文中披露与命运抗争的故事走红。4月20日,在四川仪陇县炬光村小,黄国平的母校老校长安友内向记者感叹,上世纪90年代初期时,像黄国平这样家中贫穷的孩子,有的坚持凑钱念书,有的被迫辍...
- 紧急呼叫
-
-
-
- 最新汇总!湖北四调&武汉四调试卷+参考答案出炉!转需~
- 4月20日,武汉市2021届高中毕业生四月质量检测(以下简称武汉四调)和第六届湖北省高三(4月)调研模拟考试(以下简称湖北四调)同日开考。据家长反映,这次武汉市和恩施市考的是一套卷子,其他地市州考的是一套...
- 高中生家长圈
-
-
-
- 积分入学最高可加40分!梅城这所小学招生范围划分,官方回应了!
- 外来人员随迁子女入学问题,一直以来都是大家比较关注的民生问题。梅江区教育部门,近年来通过制定和不断完善相关政策方案,让外来人员随迁子女入学接受义务教育更有保障。今天,梅江区教育局正式发布了《梅江区...
- 梅州电视民生820
-
-
-
- 申领补贴、多种职业选择、超长带薪休假!你居然还不知道考教师资格证有多“吃香”?
- 免费学习资料分享就在教师资格证学习交流教师资格证QQ交流群:584855731教师资格证微信交流群:扫码进入不知道大家有没有静下心来考虑过这几个问题:我可以做什么?什么工作可以保证不失业?什么工作福利待遇好...
- 教师资格证考试资讯
-
-
-
- 有的校长让人感动欲哭,有的校长让人想骂
- 1.河北一学生上吊死亡身上有伤,家长在学校前拉横幅 官方:调查中4月19日,河北肃宁,一段学生在校期间被欺凌导致上吊自杀,家属在学校门前讨要说法的视频在网络上快速流传开,并且被网友广泛热议,目前,该案件...
- 一度蜜订阅号
-
-
-
- 农村穷爸爸养出5个名校博士,网友炸了!原来有出息的孩子都来自这种家庭
- 点击上方蓝字,关注作文指导报,有惊喜相送哦!在很多人眼里,一个聪明的孩子背后,肯定是有一个成功的父母,比如智商高、学历高,经济条件好……但真正让孩子成功的,真不是这些。01农村爸养出6个学霸娃厉害的...
- 作文指导报
-
-
-
- 国外知名大学现大规模信息泄漏,师生均中招!大学该如何保护信息安全?
- 近日,据网络消息,墨尔本一所知名大学出现信息泄露事件,该校5200名员工、100名学生和200名校外人员的个人信息被公开在互联网论坛上。此前,澳洲大学也出现过严重的信息泄露。比如,2020年疫情原因,澳洲大学把...
- 麦可思研究
-
-
-
- 苦读的农家子弟,还没摆脱出身焦虑,就先被故乡抛弃..
- “我走了很远的路,吃了很多的苦,才将这份博士学位论文送到你的面前。二十二载求学路,一路风雨泥泞,许多不容易。如梦一场,仿佛昨天一家人才团聚过。”近日,中国科学院自动化所一博士论文的致谢部分在网上引...
- 瞭望智库
-
-
-
- 青年月|感受榜样力量,学校举行优秀学子颁奖暨访谈盛典
- 学校举办的优秀学子颁奖访谈活动,唤醒了我心中沉睡已久的梦想!”观看了“优秀伴我行·青春共奋斗”优秀学子颁奖暨访谈活动后,一位同学发出感慨。4月13日,为提升学校资助育人效果,激发获奖学生的荣誉感和自...
- 南方医科大学团委
-
-
-
- 清北毕业,带头“鸡娃”,月入60万?
- 作者:佩奇来源:流量公园(ID:llpark001)“妈妈爱的不是我,而是考满分的我。”热播剧《小舍得》真实再现了“教育内卷”下家长们的集体教育焦虑。剧中,家长们为了孩子上个好学校,买学区房、上补习班、和老师...
- 艾瑞网
-
-
-
- 英语成绩突飞猛进,坚持四年不断课,我儿子为什么能做到?
- 了解伊姐本人最新动态、参与线下活动加伊姐微信:eemoviekf04(不闲聊) ♪ 你如此特别,我又怎会失望 ♫ 每天上午9:30,伊姐在这等你 我儿子居然能看懂英文绘本了!不是那种翻翻而已,而是沉浸其中,看得津...
- 伊姐看电影
-
-
-
- 黄圣依,你能把娃搞成这样,我真服了……
- 《小舍得》,大家都看了吧?随着这部剧的播出,“鸡娃”也成了热词。你看微信状态栏。鸡娃,简单说就是“虎妈”“狼爸”们望子成龙,为了孩子能读好书,不断打鸡血。这种心态,《小舍得》有非常生动的展现。儿子...
- 电影派
-
-
-
- 拘留!解聘!老师一条朋友圈惹众怒,最新官方通报来了
- 2020年9月高考优秀作文专辑9月出炉,买买买!高考第一品牌语文月刊代码46-88每月一本定价12元。其中每年8月高考优秀作文点评专辑、9月高考试题分析专辑、12月最新高考分类练习专辑、4月最高高考冲刺AB卷二...
- 语文日刊
-
