- 大反转!不接种新冠疫苗能否参加会计考试?!财政部补充通知来了!
- 来源:注册会计师
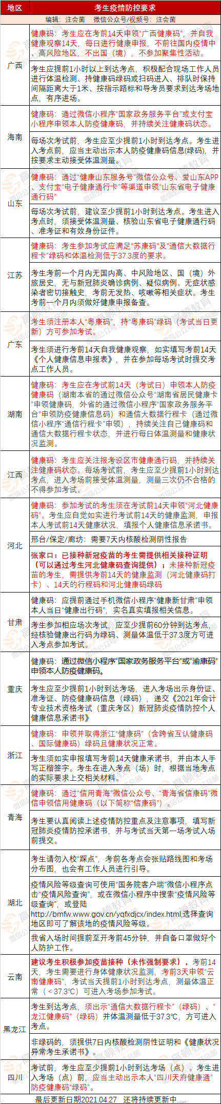
“参加考试必须接种新冠疫苗”?终于等到反转!各地防疫要求陆续出台,这个地区必须进行新冠检测!
通过上方政策的补充,我们可以看到已经取消了强制接种疫苗才能参加考试的要求。
教育
-
-
- 月薪两万,每天4小时,我的工作是陪富家小孩吃喝玩乐
- 「高端家教」的快乐你想象不到。文 | 杨小彤编辑 | 黄臻曜来源 | 后浪研究所(ID:youth36kr)这是一份会让996社畜们垂涎无比的工作。刚毕业就能混迹精英圈,直接汇报给企业家老板,专车接送,每天只需工作4小时,...
- 36氪
-
-
-
- 数据出炉:大多数高中生考不上二本?现在成绩560分以下的高中生,如何考上理想大学
- 最近,后台收到了很多高中生留言:“刷了那么多题,成绩还是一塌糊涂我明明这么努力了,为什么还是这点分数好不甘心啊有没有什么诀窍能快速提升成绩啊?”为了帮助渴望进步的高中生,今天我们给大家争取到了一份...
- 语文日刊
-
-
-
- 紧急!财政局宣布!这18个城市今日必做这件事!否则取消初会考试资格!
- 哈喽大家好初级会计考试倒计时14天今日大事件/必做/决定是否可以参加考试“考前14天申领健康码/进行健康监测”一起来看详情!!!建议转扩至身边的2021初会考试小伙伴01云南申领方式:建议考生积极参加疫苗接种...
- 会计帮官微
-
-
-
- 大反转!不接种新冠疫苗能否参加会计考试?!财政部补充通知来了!
- “参加考试必须接种新冠疫苗”?终于等到反转!各地防疫要求陆续出台,这个地区必须进行新冠检测!全体会计考证党恭喜了,关于大家担心的是否一定要接种新冠疫苗才能参加会计考试的要求已经不再强制,财政部正式...
- 注册会计师
-
-
-
- 大卷之中没人能独善其身
- 从北大毕业的李雪琴口中听到了对考研党打击最大的一句话:我跟你说我同学们在干啥,我同学们在今日头条加班,在西瓜视频加班! 起因是李雪琴在西瓜视频《2021有一说一》节目里,与一些努力考研出国提升自己的陌...
- 孟大明白
-
-
-
- 国家正式出台笔顺正确写法,很全面!建议老师和家长收藏!
- 非常实用的知识,赶快为孩子收藏吧!好多孩子写字会有倒笔顺的现象,不管是刚学写字还是已经读到了小学三五年级的孩子,写字笔顺经常还是会错。你自己有时写一个字是不是也要思考一小会儿?有时,写出来的字连笔...
- 幼儿园手工
-
-
-
- 快乐魔方作文总部祝大家劳动节快乐!
- 劳有所获,心有所向劳动,创造了价值,创造了未来,创造了人类;创造了世界,创造了财富,创造了一切。今天,致敬每一位劳动者,感谢您一路以来对快乐魔方作文总部的支持和信任。快乐魔方作文祝全国各加盟校及所...
- 快乐魔方作文
-
-
-
- 「五月病」已出现人传人现象!
- “有猫病”。在部分人的认知里,总觉得五月不是好时候。虽然不是人人都能说出“五月病”这个词,但是它的症状却以肉眼可见的速度蔓延:晚上睡不好觉,白天又觉得自己还能睡五百年。上课上班哈欠连天,路上也无精...
- 健康界
-
-
-
- 五一,与自然来场约会
- 五一到了,春末夏初将热未热,大家蛰伏了这么久,对这个假期期待已久。如无意外的话,各大景点将会是人山人海、摩肩接踵。如今越来越多的孩子都在高楼大厦的都市长大,接近大自然的机会越来越少,不知不觉,大人...
- 青少年运动
-
-
-
- 关于公布云南省2021年度考试录用公务员笔试合格分数线及相关人员名单的通告
- 关于公布云南省2021年度考试录用公务员笔试合格分数线及相关人员名单的通告各位报考者:云南省2021年度考试录用公务员笔试成绩已于4月28日面向社会公布,按照《云南省2021年度考试录用公务员公告》安排,4月28日...
- 云岭先锋
-
-
-
- “我没考研,出路就变窄了?”
- ✪不考研当然也会有出路,那是你自己选择的,独一无二的人生。二O二一年五月一日欢迎到“新浪微博”APP搜索并关注@安徽团省委#和团团一起聊青春#考研,已成为当下席卷各大学习论坛的热门话题。为了获得更好的就...
- 安徽共青团
-
-
-
- 哈佛前招生官扎心“回怼”:如果你跟别人一样,我凭啥要录取你?!
- 每年,哈佛招生官都会收到许多申请材料称自己“认识谁谁谁”、“给哈佛捐了很多钱”、“表亲毕业于哈佛”……招生官给出的答案也很明确:这些都不能为你购买到进入哈佛的门票!罗伯特·克拉格特在哈佛大学担任了...
- 常青藤家长会
-
-
-
- 重要!STEP报名截止倒计时7天!错过不可补报名!
- STEP考试报名倒计时7天!每年申请季,牛津大学、剑桥大学、帝国理工学院等英国顶尖名校都会收到大量的入学申请,包括出色的个人成绩、优异的推荐信以及Alevel的高分成绩预估。在面对世界各地的优秀申请时,这些...
- 小站教育国际课程
-
-
-
- 2021年6月7日9:00,“考试即将开始,请家长保持安静…”写给全天下的高三家
- 距离2021年高考仅剩37天,此时的孩子:是元气满满,全力奋战?还是疲惫不堪,心力交瘁?是规律作息,高效学习?还是早起晚睡,勉强支撑?是信心十足,弓上弦刀出鞘?还是破罐破摔,度一日算一日?无论如何,高考...
- 高中生家长圈
-
-
-
- 英国那些有潜力的冷门专业,前景优越!
- 今天给大家分享几个英国冷门但前景好的专业~营养学专业 就我国经济、医疗卫生事业的发展趋势来看,营养专业人才的需求还是比较大的。但由于教育体制落后、认识误区及相关法律法规的缺失等多方面问题,掌握专业知...
- 留学英国
-
