- 多省减少加分!2021全国各省高考加分政策汇总,最多加几分?
- 来源:学霸说
来源:高考直通车综合
目前,已有部分省份公布了2021年高考加分政策,福建、安徽、贵州等省份将逐渐减少高考加分分值,具体如何调整?帮大家汇总各省加分政策如下↓↓↓
2021广东高考加分政策
从2015年起,广东省高考加分只保留4个全国性加分项目,加分对象包括烈士子女,归侨、华侨子女、归侨子女和台湾省籍考生,自主就业的退役士兵,在服役期间荣立个人二等功(含)以上或被大军区(含)以上单位授予荣誉称号的退役军人,少数民族聚居区的少数民族考生。
加分对象和对应分值如下:
根据广东省教育考试院公布的2021年普通高考加分资格考生信息采集分类表,除了烈士子女(指其他烈士子女)本科、专科都是加20分之外,其他类型加分都为5分。
同等条件下优先录取对象如下:
加分调整内容
1.今年,归侨、华侨子女、归侨子女考生和台湾省籍考生(含台湾户籍考生),加分分值从过去的10分调整为5分,可面向所有高校投档时使用。
2.少数民族考生,2021年加分分值从过去的10分调整为5分,而且,加分对象调整为全省19个民族乡的少数民族考生,以及高山(享受高山补贴)和无桥梁、海堤与大陆相连的海岛等少数民族考生。
厦门的少数民族考生,只有户籍在鼓浪屿的符合“无桥梁、海堤与大陆相连的海岛”,才有加分资格,其他的少数民族,只能享受“同等条件下优先录取”。
具体内容如下——
1.申报对象为已参加2021年福建省高考报名且符合录取照顾资格条件的考生。
2.拟参加2021年普通高考补报名且符合录取照顾资格条件的考生,待补报名现场确认时再一并补申报。
3.对于已参加高职院校分类考试招生报名并取得考生号,在录取照顾资格申报时间结束后至2021年6月30日前因相关大赛举办才获得录取照顾资格的未被录取考生,可由考生本人提出补申请。
✔烈士子女考生,加分分值为20分。
✔在服役期间荣立二等功以上或被战区(原大军区)以上单位授予荣誉称号的退役军人考生,加分分值为10分。
✔自主就业的退役士兵考生,加分分值为5分。
✔归侨、华侨子女、归侨子女考生和台湾省籍考生(含台湾户籍考生),加分分值为5分,并可在同等条件下优先录取。
✔少数民族考生,加分分值为5分,加分对象为全省19个民族乡的少数民族考生,以及高山(享受高山补贴)和无桥梁、海堤与大陆相连的海岛等少数民族考生,高中阶段须在民族乡、高山(享受高山补贴)和无桥梁、海堤与大陆相连的海岛具有3年完整户籍,且在户籍所在县(市、区)学校具有3学年完整学籍,并有连续3学年的实际就读经历。
福建省19个少数民族乡指——
福鼎市硖门乡、佳阳乡,福安市坂中乡、穆云乡、康厝乡,霞浦县盐田乡、水门乡、崇儒乡,蕉城区金涵乡,龙海市隆教乡,漳浦县湖西乡、赤岭乡,连江县小沧乡,罗源县霍口乡,惠安县百崎乡,宁化县治平乡,永安市青水乡,上杭县庐丰乡、官庄乡。
✔散居在汉族地区的少数民族考生,在同等条件下优先录取。
✔获得全国职业院校技能大赛、世界技能大赛、中国技能大赛(国家级一类大赛)三等奖及以上(或前10名)以及福建省职业院校技能大赛、世界技能大赛福建省选拔赛一等奖的中等职业学校应届毕业班学生,报考相关对口专科专业的,可予以免试录取。
✔获得福建省职业院校技能大赛二等奖的中等职业学校应届毕业班学生,报考相关对口专科专业的,可免予职业技能测试,其技能测试成绩按满分计,同时录取总成绩加5分。
✔获得福建省职业院校技能大赛三等奖的中等职业学校应届毕业班学生,报考相关对口专科专业的,可免予职业技能测试,其技能测试成绩按满分计。
备注:考生若同时享有多项加分或同等条件优先录取政策项目的,在录取时按其中最优惠的一项录取照顾政策执行。
2021安徽高考加分政策
加分调整内容
安徽省将逐步取消2项地方性加分项目。
自2022年起,取消“侨眷、港澳同胞及其眷属”【即全国性加分项目“归侨、华侨子女、归侨子女和台湾省籍考生(含台湾户籍考生)”以外的“侨眷和港澳同胞及其眷属”】和“少数民族聚居地区少数民族考生”两项地方性加分项目。
2020、2021年符合条件的高考考生仍具有加分资格,加分分值为5分,仅适用于安徽省省属高校招生。
1.全国性加分项目4项:
(1)“烈士子女”加20分;
(2)“在服役期间荣立二等功以上或被战区(原大军区)以上单位授予荣誉称号的退役军人”加20分;
(3)“自主就业的退役士兵”加10分;
(4)“归侨、华侨子女、归侨子女和台湾省籍考生(含台湾户籍考生)”加10分。
2.地方性加分项目2项:
(1)“侨眷、港澳同胞及其眷属”【即全国性加分项目“归侨、华侨子女、归侨子女和台湾省籍考生(含台湾户籍考生)”以外的“侨眷和港澳同胞及其眷属”】加5分;
(2)“少数民族聚居地区少数民族考生”加5分。
地方性加分项目仅适用于安徽省省属高校招生。
同时符合多项增加分数投档条件的,只能取其中幅度最大的一项分值,且不得超过20分,所有高考加分均不得用于不安排分省计划的招生项目。
参照教育部《2020年普通高等学校招生工作规定》,优先录取范围如下:
平时荣获二等功或者战时荣获三等功以上奖励军人的子女,一至四级残疾军人的子女,因公牺牲军人的子女,驻国家确定的三类以上艰苦边远地区和西藏自治区,解放军总部划定的二类以上岛屿工作累计满20年军人的子女,在国家确定的四类以上艰苦边远地区或者解放军总部划定的特类岛屿工作累计满10年军人的子女,在飞或停飞不满1年或达到飞行最高年限空勤军人的子女,从事舰艇工作满20年军人的子女,在航天和涉核岗位工作累计满15年军人的子女,参加全国统考录取并达到有关高校投档要求的,应予以优先录取。
退出部队现役的考生、残疾人民警察报考高校,在与其他考生同等条件下优先录取。
经共青团中央青年志愿者守信联合激励系统认定,获得5A级青年志愿者的,在与其他考生同等条件下优先录取。
散居在汉族地区的少数民族考生,在与汉族考生同等条件下,优先录取。该优先录取项目以户籍中的“民族”信息为准,考生个人无须申报。
公安烈士、公安英模和因公牺牲、一级至四级因公伤残公安民警子女参加全国统考录取的,按照《公安部教育部关于进一步加强和改进公安英烈和因公牺牲伤残公安民警子女教育优待工作的通知》(公政治〔2018〕27号)的有关规定执行。
国家综合性消防救援队伍人员及其子女参加全国统考录取的,按照《应急管理部教育部关于做好国家综合性消防救援队伍人员及其子女教育优待工作的通知》(应急〔2019〕37号)的有关规定执行。
司法行政机关人民警察英烈和因公牺牲伤残人民警察子女参加全国统考录取的,按照《司法部办公厅教育部办公厅关于参照公安机关实行司法行政机关人民警察英烈和因公牺牲伤残人民警察子女教育优待的通知》(司办通〔2020〕32号)的有关规定执行。
享受政策优待项目考生名单以相关部门文件为准,无须考生本人申报。
2021年高考加分、优先录取和政策优待项目等如有新变化,将以教育部和安徽省相关政策执行。
考生同时具备几项照顾条件的,只能选择一项申报。各类照顾录取政策的条件按以下范围、标准认定。
(一)自主就业退役士兵,在其统考成绩总分的基础上增加5分投档,由高校审查决定是否录取。
需审查的有效证件:由总参谋部统一颁发并编号的《入伍批准书》原件、《退出部队现役证》原件和当地民政部门核发的“自主就业退役士兵证书”。三者一致的予以认定。
(二)在服役期间荣立二等功(含)以上或被大军区以上单位授予荣誉称号的退役军人及消防救援人员,在其统考成绩总分的基础上增加20分投档,由高校审查决定是否录取。
需审查的有效证件:退役军人考生须提交《退出部队现役证》原件,荣立二等功(含)以上或被大军区以上单位授予荣誉称号的奖(勋)章、《立功受奖证书》原件。核实所提交的材料是否与考生本人一致,不一致不予认定。
消防救援人员考生需审查的有效证件由黑龙江省消防总队(以下简称省消防总队)审核认定。
(三)烈士子女考生,在其统考成绩总分的基础上增加20分投档,由高校审查决定是否录取。
需审查考生家庭户口和《烈士证明书》或《见义勇为烈士证书》原件。二者一致,可确认考生为烈士子女。
1.有效革命烈士证明书为:由中华人民共和国民政部统一印制、统一编号,并加盖有市(地)级民政部门公章的“革命烈士证明书”。
2.因见义勇为牺牲被评定为烈士人员的子女:需出具县级(含)以上人民政府颁发的《见义勇为烈士证书》原件。
如因烈士牺牲注销户口后,重新换发了户口,现户口中无烈士姓名的,可由当地公安部门和烈士原所在单位同时出具证明。
(四)有下列情形之一的考生,在达到有关高等学校投档线的,应予以优先录取
1.平时荣获二等功或者战时荣获三等功以上奖励的军人或消防救援人员的子女。
平时荣获二等功或战时荣获三等功以上军人批准单位及认定标准:荣获二等功以上军人,根据军人职级情况,批准单位由旅级至军区不等;战时荣获三等功以上军人,根据军人职级情况,批准单位由团级至军委不等。
有效证件:军人子女考生需出具团级以上单位政治机关颁发的《立功受奖证书》及与证书相符的军功章和立功受奖登记表(复印件)。核实所提交的材料是否与考生的父或母一致,不一致不予认定。消防救援人员子女考生相关证明材料由省消防总队审核认定。
2.一级至四级残疾军人、因公牺牲军人或消防救援人员子女。
有效证件:军人子女考生需出具军级以上单位卫生部门2005年7月1日以后颁发的新式《残疾军人证》原件和《评残审批表》复印件。消防救援人员子女考生相关证明材料由省消防总队审核认定。
因公牺牲军人根据军人职级情况,批准单位由团级至大军区级不等。
有效证件:军人子女考生需出具团级以上单位政治机关颁发的《因公牺牲证书》原件。因公牺牲消防救援人员子女考生相关证明材料由省消防总队审核认定。
3.驻国家确定的三类以上艰苦边远地区和西藏自治区,解放军总部划定的二类以上岛屿工作累计满20年的军人或消防救援人员的子女,在国家确定的四类以上艰苦边远地区或者解放军总部划定的特类岛屿工作累计满10年的军人或消防救援人员的子女,在飞、停飞不满1年或达到飞行最高年限的空勤军人的子女,从事舰艇工作满20年的军人的子女,在航天和涉核岗位工作累计满15年的军人的子女。
有效证件:军人子女考生需出具考生父或母所在部队团级(含)以上政治机关的证明材料。消防救援人员子女考生相关证明材料由省消防总队审核认定。
(五)有下列情形之一的考生,在与其他考生同等条件下优先录取
1.退出部队现役或从国家综合性消防救援队伍退出的考生。
需审查的有效证件:退出部队现役的考生需出具由总参谋部统一颁发并编号的《入伍批准书》原件和由当地民政部门出具的退伍安置证明,二者一致的予以认定。消防救援人员考生相关证明材料由省消防总队审核认定。
2.公安英模、因公牺牲、一级至四级残疾人民警察子女。
残疾人民警察需审查的有效证件:由省民政部门统一颁发的《伤残人民警察证》(新版)或县(含)级以上民政部门颁发的《人民警察伤残抚恤证》(旧版),旧版《伤残人民警察证》等级套改新版办法为:特等套改一级、一等套改三级。
公安英模和因公牺牲人民警察的认定,以公安机关颁发的《公安英模证明书》和《人民警察因公牺牲证明书》为准。
3.经共青团中央青年志愿者守信联合激励系统认定,获得5A级青年志愿者。
(六)归侨、归侨子女、华侨子女和台湾省籍考生,在其统考成绩总分的基础上增加5分投档,由高校审查决定是否录取。
归侨是指回国定居的华侨,其子女称为归侨子女。华侨是指定居在国外的中国公民,其在国内的子女称为华侨子女。台湾省籍考生指祖籍台湾省的我省户籍考生。
(七)鄂伦春、赫哲、鄂温克、柯尔克孜、达斡尔、蒙古、锡伯、俄罗斯族考生,报考黑龙江省属院校在高考成绩总分的基础上增加10分投档;由高校审查决定是否录取。
(八)使用本民族文字答卷的少数民族考生,报考全国院校在高考成绩总分的基础上增加5分投档,由高校审查决定是否录取。
需审查使用朝鲜、蒙古民族文字答卷的考生是否是本民族,否则不予认定。
(九)户籍在自治县(杜尔伯特蒙古族自治县)、民族区、民族乡(镇)且学籍在户籍所在县的高级中等学校的少数民族考生(当地连续3年以上户籍和当地高中连续3年学籍并实际就读),报考全国院校在高考成绩总分的基础上增加5分投档,由高校审查决定是否录取。
2021江苏高考加分政策
1.烈士子女,录取时加20分投档。
2.在服役期间荣立二等功以上或被战区(原大军区)以上单位授予荣誉称号的退役军人,录取时加20分投档。
3.归侨、华侨子女、归侨子女和台湾省籍考生(含台湾户籍考生),录取时加5分投档。
4.自主就业的退役士兵,录取时加10分投档。
同一考生如符合多项增加分数投档条件的,取其中幅度最大的一项分值,且不得超过20分。所有高考加分项目及分值均不得用于不安排分省分专业招生计划的招生项目。
2021湖南高考加分政策
有下列情形之一的考生,可以在考生文化统考成绩总分的基础上增加一定分数投档,由高校审查决定是否录取。同一考生如符合多项增加分数投档条件的,只能取其中幅度最大的一项分值,且不得超过20分。所有高考加分项目及分值均不得用于不安排分省分专业招生计划的招生项目。
1.烈士子女可以加20分。
2.在服役期间荣立二等功以上或被战区(原大军区)以上单位授予荣誉称号的退役军人,可以加20分。
3.少数民族自治州、县(含享受民族自治地方优惠政策待遇的县、区)和少数民族乡的少数民族考生,可以加20分。
4.归侨、归侨子女、华侨子女和台湾省籍(含台湾户籍)考生,可以加10分。
5.自主就业的退役士兵可以加10分。
6.少数民族自治州、自治县(含享受民族自治地方优惠政策待遇的县、区和江永县、绥宁县、会同县、沅陵县、慈利县、石门县等6个少数民族人口过半县)和少数民族乡的汉族考生,可以加5分;江永县、绥宁县、会同县、沅陵县、慈利县、石门县等6个少数民族人口过半县的少数民族考生,可以加10分;其他散居区的少数民族考生可以加5分。本条加分项目仅适用于向湖南省所属高校投档时使用。
如省教育厅另有新的规定,按新规定执行。
2021山东高考加分政策
下列考生在录取时可以享受在其文化统考成绩总分的基础上增加分数投档照顾:
1.烈士子女,可在其统考成绩总分的基础上增加20分投档,由高校审查决定是否录取。
2.自主就业的退役士兵,可在其统考成绩总分的基础上增加10分投档,由高校审查决定是否录取。
3.在服役期间荣立二等功以上或被战区(原大军区)以上单位授予荣誉称号的退役军人,可在其统考成绩总分的基础上增加20分投档,由高校审查决定是否录取。
4.归侨、华侨子女、归侨子女和台湾省籍(含台湾户籍)考生,可在其统考成绩总分的基础上增加10分投档,由高校审查决定是否录取。
同一考生若符合上述多项增加分数要求投档条件的,只能取其中最高一项分值加分,不可重复计算。所有高考加分项目及分值均不得用于高校不安排分省招生计划的艺术类专业、高水平艺术团、高水平运动队、高校专项计划等招生项目。
下列4类考生参加统考录取并达到有关高校投档线的,在与其他考生同等条件下,高校应优先录取。
1.退出部队现役的考生,残疾人民警察。
2.平时荣获二等功或者战时荣获三等功以上奖励军人的子女,一至四级残疾军人的子女,因公牺牲军人的子女。
3.驻国家确定的三类以上艰苦边远地区和西藏自治区,解放军总部划定的二类以上岛屿工作累计满20年军人的子女,在国家确定的四类以上艰苦边远地区或者解放军总部划定的特类岛屿工作累计满10年军人的子女,在飞或停飞不满1年或达到飞行最高年限空勤军人的子女,从事舰艇工作满20年军人的子女,在航天和涉核岗位工作累计满15年军人的子女。
4.经共青团中央青年志愿者守信联合激励系统认定,获得5A级青年志愿者的。
此外,公安烈士、公安英模和因公牺牲、一级至四级因公伤残公安民警子女报考高校,按照公安部、教育部《关于进一步加强和改进公安英烈和因公牺牲伤残公安民警子女教育优待工作的通知》(公政治〔2018〕27号)有关规定执行。国家综合性消防救援队伍人员及其子女报考高校,按照应急管理部、教育部《关于做好国家综合性消防救援队伍人员及其子女教育优待工作的通知》(应急〔2019〕37号)有关规定执行。司法行政机关人民警察英烈和因公牺牲伤残人民警察子女报考高校,按照司法部、教育部《关于参照公安机关实行司法行政机关人民警察英烈和因公牺牲伤残人民警察子女教育优待的通知》(司办通〔2020〕32号)有关规定执行。
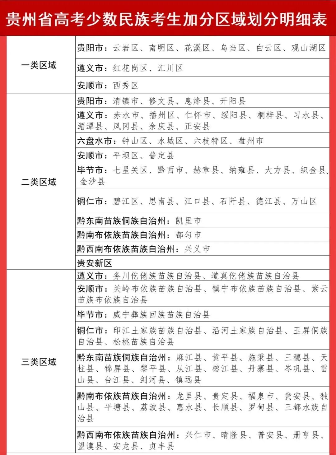
贵州省教育厅、省委统战部、省委政法委、省民宗委、省公安厅、省卫生健康委、省退役军人厅、省政府台办等八部门在深入调研的基础上,起草了《贵州省深化高考加分改革实施办法》(以下简称《实施办法》)。
针对全国性加分项目方面,《实施办法》指出,烈士子女考生加20分,在服役期间荣立二等功及以上或被战区(原大军区)及以上单位授予荣誉称号的退役军人考生加20分,自主就业的退役士兵考生加10分,上述项目加分分值与2019年加分政策规定分值保持一致。归侨、华侨子女、归侨子女和台湾省籍考生(含台湾户籍考生)加分分值由10分调整为5分,少数民族考生加分按“逐步减少加分分值、精准确定加分区域、分阶段分步实施”原则进行了调整。
《实施办法》规定,新划分的少数民族考生加分区域分为三类:
《实施办法》明确,少数民族考生符合“三统一”条件的,加分分值分区域分阶段逐步降低:2022-2023年,一类区域加5分、二类区域加10分、三类区域加15分;2024-2025年,一类区域不加分、二类区域加5分、三类区域加10分;2026年起,一、二类区域均不加分,三类区域保留5分加分。
针对地方性加分项目,逐步降低分值并逐步取消。农村人口的独生子女户女孩考生和二女结扎户考生加分项目,从2022年起,该项目加分分值由10分降低为5分,2016年1月1日(含)之后出生的,不再享受该项目加分照顾;获得省级“见义勇为英雄”或者“见义勇为模范”称号的人员或其子女考生加分分值由原来的10分逐步降低,2022-2023年参加高考的加5分,2024年以后取消加分;获得市州、县级“见义勇为模范”或者“见义勇为先进个人”称号的人员或其子女考生加分由原来的5分逐步降低,2022-2023年参加高考的加2分,2024年以后取消该项目加分。
同时,对由政府统一组织实施跨县区易地扶贫搬迁集中安置的少数民族考生加分按照以下原则执行:
一是若考生原户籍所在地与易地扶贫搬迁集中安置点所在地属于同一类加分区域,按照《实施办法》规定执行。二是若易地扶贫搬迁集中安置点与考生原户籍所在地属于不同类加分区域,且该类考生在易地扶贫搬迁集中安置点所在县区或原户籍所在县区学校就读,按照“就高不就低”的原则加分;若该类考生未在易地扶贫搬迁集中安置点所在县区或原户籍所在县区学校就读,按照《实施办法》规定执行。三是执行时间。该类考生自原户籍所在县区脱贫摘帽之日起五年内(含五年)报名参加高考,执行上述照顾政策。
省教育厅还就《实施办法》中贵安新区的具体范围进行明确界定,贵安新区是指《中共贵州省委贵州省人民政府关于印发<贵安新区管理体制方案>的通知》(黔党发〔2013〕4号)明确的直管区管辖范围,即贵阳市花溪区湖潮乡、党武乡,贵阳市清镇市红枫湖镇平寨村、芦猫塘村、中一村、中八村、兰安村、池菇村、中八居委会,安顺市平坝区的马场镇、高峰镇。
此次贵州省高考加分改革政策自2022年高考起施行。
本文来源网络,如有侵权请联系删除!
教育
-
-
- 多省减少加分!2021全国各省高考加分政策汇总,最多加几分?
- 来源:高考直通车综合目前,已有部分省份公布了2021年高考加分政策,福建、安徽、贵州等省份将逐渐减少高考加分分值,具体如何调整?帮大家汇总各省加分政策如下↓↓↓2021广东高考加分政策从2015年起,广东省高...
- 学霸说
-
-
-
- 正能量的一段话·高考·倒计时 033
- 遇到困难或需要抉择时回复“解答卡”会得到一些方向或面对问题的态度是在公众号对话框内回复高考·倒计时033天中考·倒计时073天正能量的一段话竞争给了我们宝贵的经验,无论你多么出色,总会人外有人。所以你需...
- 绿卡图书
-
-
-
- 吵翻了!确认录取后,被学生放了鸽子,导师一气之下把学生挂网上吐槽……
- 在中国教育在线发布的《2021 年全国研究生招生调查报告》中,2021 年考研报考人数再创新高,达到 377 万,比 2020 年增加了 36 万,增幅为 10.6%。但研究生的招生计划的增加,显然跟不上报名人数增幅超 10% 的脚...
- 丁香园
-
-
-
- 清华才女武亦姝爸爸简历被扒,网友炸了!终于知道她为啥这么优秀了
- 提起国民才女武亦姝,小编总会忍不住赞叹。16岁,曾在《中国诗词大会》上,以2000首诗词储备量横扫百人团,三战三捷,最终一举夺冠;18岁,参加高考,613分的好成绩位列上海考生第77名,考入清华大学,还是理科...
- 三茅网
-
-
-
- 《小舍得》大结局:只好是一场骗局
- 本文配图选自《小舍得》相关剧照等,均来源于网络。点击下方音频即可收听童尧老师的温情朗读 / 电台配乐:王筝《我们都是好孩子》昨晚,被网友吐槽“制造焦虑”的《小舍得》大结局了。 我几乎是在热搜上追完了全...
- 灵魂有香气的女子
-
-
-
- 戳!13个考区已开通初级会计准考证打印通道!考前划重点!(附考前密卷)
- 哈喽大家好五一小长假就剩1.5天了然而,我们的初级考试马上就个位数了今说三件事:1、最新准考证打印消息2、考试重点划分3、考前密卷#准考证打印duia√13地已开始打印:海南 安徽 青海 天津 广西 黑龙...
- 会计帮官微
-
-
-
- 指望一部电视剧改变教育现状?太天真!
- 《小舍得》终于完结了。从播出到现在,它几乎是住在了热搜上,每一条都足够让人脑补出一场场撕逼大戏。但凡追过《小舍得》的人,浑身上下都开始自带一股焦虑气息。年纪轻轻就已经日常恐婚。有网友总结精辟,这部...
- 清南师兄
-
-
-
- 重要!AP线下考试考前10大须知!@全体大陆考生!
- 01证件要求1. 中国大陆考生必须携带有效期内的二代居民身份证原件参加考试,这是唯一接受的身份证件。根据中华人民共和国相关法律,任何年龄的公民,均可在户籍所在地申领居民身份证。请考生确认所持二代身份证...
- 小站教育国际课程
-
-
-
- 985高校学霸感染艾滋病!这个传播途径很多人不知道……
- 拓展阅读郁琦教授:打破绝经认识误区,激素治疗并不可怕接种HPV疫苗不能等,能约上哪个打哪个这个癌症几乎没有症状,20-30%和遗传有关最全面的阴道炎防治秘籍,你一定要看看!日本性教育短片刷屏:无数网友看到...
- 医者部落
-
-
-
- 现在的鸡娃,隐患将在30年后集中爆发
- 谈及鸡娃,有一部分人认为,现在焦虑的家长们,正在把娃推进万劫不复的深渊,娃未来已经昭然若揭。所有的事都有迹可循,今天抑郁的80后,以为遇到了”中年危机“,其实他们是三十年前被鸡的娃。他们的今天,就是...
- 常青藤家长会
-
-
-
- 研究马克思主义有什么用?大厂青年这样回答
- 有这样4个年轻人一位在贵州遵义教思政课一位在北京BAT大厂(头部互联网企业俗称)当产品经理一位在北京做基层街道工作一位在上海做冷门学术研究他们各有精彩,也各有困惑却做了同一个选择……2021年五四青年节到...
- 长江日报
-
-
-
- 小学生作文《黄叔叔来我家睡妈妈》,求语文老师心理阴影面积
- 中小学家长慧点击上方蓝字关注关注点击进入→在线教育,为孩子找一个优秀的辅导教师现在的小学生有更好的学习环境,也有更多获取信息和网络的条件。很多小学生都有很跳跃的思维和充满想象力的想法。这比当年我们...
- 中小学家长慧
-
-
-
- 大学毕业生薪酬排行榜!你的专业能养活自己吗?!
- 今天跟大家聊一个现实的问题大家现在的专业到底能不能养活自己呢?!大学学了四年的专业知识,在未来能成为我们强有力的支撑吗?!前些日子,《2020年中国大学生就业报告》发布,报告中显示2019届本科毕业生月入...
- 作文指导报
-
-
-
- 评教还在用统一问卷?这所大学让老师自己设计问题!
- 针对不同类型课程采取分类评教,被认为是更加科学、合理的教学质量评价方式。其实还可以再多给院系、任课教师一些评教问卷设计自主权。设计教评“私家问卷”要评价一门课程的教学质量好不好,通常有哪些关注点?...
- 麦可思研究
-
