- 自主招生,降分进重点高中的好机会!石家庄中考自主招生10问,带你透彻了解自招~
- 来源:石家庄中考指南
最近几年,中考自主招生越来越受家长和考生关注,主要目的是为了能多一条通往目标高中的道路,多一层保险、进高中名校的可能性就更大。
但是,由于自主招生相对而言仍属于偏小众的升学路线,所以很多家长不是特别了解石家庄高中自主招生的情况,今天带领大家全方位了解一下石家庄中考自主招生!
说明:2020石家庄中考自主招生因疫情暂停,2021年是否组织还没有详细通知,要以今年将要公布的最新通知为准。自主招生试点学校详细招生简章,可在公众号后台回复关键词“自主招生”进行查看。
石家庄自主招生政策全解
1.石家庄中考自主招生是什么?
“石家庄中考自主招生”是中考招生的补充部分,由石家庄教育局统一组织安排,是石家庄中考特殊升学途径之一,不同于家长平时所了解的“民办学校自主招生”、“学校私下招生”等。
石家庄中考自主招生”是为了让高中学校不拘一格招人才、创新人才培养模式、推动高中多样化特色化建设的一种招生方式。
有自主招生试点资格的学校可以在中考文化课考试后,组织应届报名考生进行选拔考试,通过测试和面试的形式并结合一定的中考分数要求,确定最终录取的考生。
考生通过自主招生被高中学校录取后,不再需要填报志愿。
2.石家庄哪些高中学校有自主招生资格?
石家庄中考自主招生一般都是公立学校。
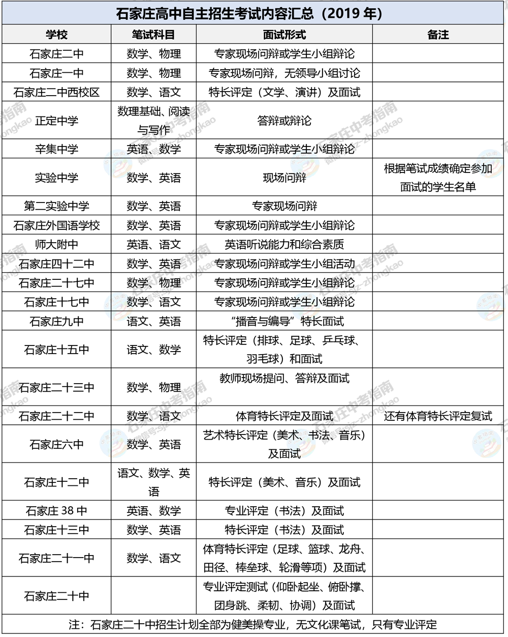
2019年中考,石家庄自主招生试点高中已经增加至了22所,自主招生计划人数不得超过学校当年总招生计划的5%,详细名单及个学校的招生计划、招生范围,详见下表:
2021年自主招生是否正常组织、试点学校是否继续增加或减少,要等今年最新政策公布后才能知道。
3.每个学生可报考几所学校?
每个学生只可报名1所学校。
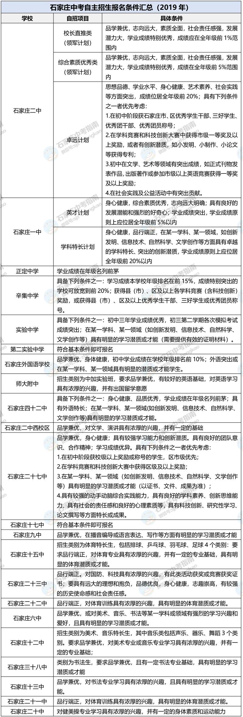
4.具备哪些条件可以参加中考自主招生?
不是所有考生都可以参加试点学校的自主招生,只有同时满足自招基本条件、以及试点学校具体报名条件的考生才能报考。
根据《石家庄市教育局关于2019年开展普通高中自主招生改革试点工作的通知》,石家庄中考自主招生报名的基本条件为:
以上述条件为基础条件,每个试点学校的具体条件又有所不同,考生和家长要看清楚学校的自主招生报名条件后,根据自身情况和学校要求,选择合适的学校进行报名!
各学校详细的自主招生简章,可在公众号后台回复关键词“自主招生”进行查看。
不少家长认为自主招生对中考成绩的要求非常高,事实上,拥有自主招生试点资格的学校办学情况各有差异、招生条件也互不相同,其中的确有学习成绩要求非常高的,但也有学校招收具有学科潜力或某项特长的学生,部分学校对中考成绩的要求并不算高。可以说,石家庄中考自主招生要求多种多样,各类学生都可以参加,并非只有“好学生”能参与。
滑动下方图片查看2019年各学校报名条件
5.石家庄中考自主招生什么时候报名?
自主招生报名一般在中考文化课考试后的第二天开始(通常是6月23-24日),需登录“石家庄市公办普通高中自主招生报名服务平台”进行报名。
除了在线报名外,还会要求在规定的时间内将报名表、成绩或各类获奖证书的原件复印件及其他资料提交到学校。考生和家长需要仔细阅读学校自主招生方案,根据学校的要求进行报名。
6.报了名就能参加考试吗?
并非如此。
自招学校会对所有报名学生的报名信息进行审核,按计划招生人数3倍的比例在满足报名条件的学生中择优确定参加选拔测试的学生名单,名单通常于6月25/26日在学校官网公布或可在报名平台进行查询。
条件十分优秀的学生,学校会免去笔试,直接参加面试,如石家庄二中、石家庄一中等。
7.什么时候组织考试?
自主招生的流程安排比较紧密,各学校一般在6月27-28日进行选拔考试,测试(笔试)和面试2种形式都要进行。
8.自主招生考试考什么?
考试分为测试和面试。
测试一般是笔试,在6月27日上午进行,考试科目为2科,各学校可根据招生需求在语数英、物化生、政史地9科中任选2科作为考察科目。考察的内容不限初中内容(但不允许涉及与奥赛有关的内容),不同的学校考试的科目不同、难度也不同;招生计划为音体美等特长类的学校还会有特长评定。
面试在6月27-28日进行,主要形式为专家现场问辩或学生小组辩论形式。重点考查学生的语言表达能力、辩证思维能力、创新和实践能力、人际关系处理能力,以及考生在情感、态度、价值观方面的素养。有的学校将特长评定和面试放在一起进行。(部分学校会根据笔试成绩确定参加面试的学生名单)
每个学校的考试内容和形式详见下表:
9.通过选拔考试就能录取吗?
学校根据测试和面试的成绩择优确定拟录取的名单,中考成绩公布后,拟录取的学生中考成绩要达到学校要求的分数,才能被正式录取!
10.自主招生录取后还用填报志愿吗?
自主招生正式录取后,考生无需再填报志愿;没有成功录取的考生,可继续填报志愿。
----------------------------------
以上内容为石家庄自主招生大致安排
每个学校又有具体安排上的差异
需要仔细阅读学校的招生简章!
公众号后台回复“自主招生”
即可查看2019年各校自主招生简章汇总!
· · 中考家长正在看 · ·
(点击下方蓝字可查看相关文章)
石家庄高中格局 | 石家庄高中学校招生范围一览
▼更多中考升学政策解读和招生资讯请关注以下公众号▼
课程咨询热线:0311-68019850 咨询QQ:11807588
中高考网:www.sjzzgk.com
教育
-
-
- 女教师生二胎遭全班家长联名举报:一串罪状,三大错误!
- 2020年9月高考优秀作文专辑9月出炉,买买买!高考第一品牌语文月刊代码46-88每月一本定价12元。其中每年8月高考优秀作文点评专辑、9月高考试题分析专辑、12月最新高考分类练习专辑、4月最高高考冲刺AB卷二...
- 语文日刊
-
-
-
- 数据大揭秘!2020年,中国顶尖名校毕业生都去哪儿了?
- 从2020年12月份以来,各大高校陆续公布了2020年度毕业生就业质量报告。很多家长好奇,国内顶尖名校的毕业生都去了哪里?我们汇总了C9高校中已公布2020届就业质量报告的清华大学、上海交通大学、南京大学、浙江大...
- 创意地产
-
-
-
- 距离你人生中这次重要冲刺,还剩一个月……
- 今天距离高考还有1个月你准备好了吗?June7还有一个月少年们就要奔赴高考考场不必害怕,不必焦虑要相信含泪播种的人一定会含笑收获乾坤未定珍惜当下的每分每秒希望当你回首这段时光时会感谢那个奋力拼搏永不放弃...
- 新华视点
-
-
-
- 阳澄湖畔·孔雀为伴|这所不限户籍的26年老牌名校,开放日来啦!
- 广告中高考即将进入冲刺阶段面对多元化的择校路径作为家长,你是否还在苦恼如何为孩子提供更好的教育方式?深耕教育26年苏州市教育局直属(代管)不限户籍、不限学籍、不需要学区无住房、积分、社保要求涵盖幼儿...
- 化龙巷
-
-
-
- 临考前成绩不进反退怎么办?
- 相信相当多的同学在近期的高三复习过程中会出现一段时间学习和复习效率停止不前,甚至学过的知识感觉模糊的现象。 其实这是学习过程中出现的一种学习成绩与学习效率停止不前的时间,心理学称之为“高原现象”。...
- 好课堂
-
-
-
- 逆光而来,你配得上这世间所有的美好
- 虽然辛苦,我还是会选择那种滚烫的人生。 高考着实是一种丰收,它包蕴着太多的内涵。无论高考成绩如何,你的成长与成熟是任何人无法改变的事实,这三年的辛勤走过,你获得的太多太多。今天,距离2021高考还有3...
- 绿卡图书
-
-
-
- 就是这么傲娇!英国哪些大学最爱发拒信?
- 很多要去英国留学的小伙伴们很早就开始准备申请工作了,没日没夜地刷雅思,小心谨慎地准备各种材料,满怀期待地等offer,结果还是被任性的英国大学无情拒绝!好气哦,可还是要保持围笑!气过之后我们还是要好好...
- 留学英国
-
-
-
- 自主招生,降分进重点高中的好机会!石家庄中考自主招生10问,带你透彻了解自招~
- 最近几年,中考自主招生越来越受家长和考生关注,主要目的是为了能多一条通往目标高中的道路,多一层保险、进高中名校的可能性就更大。但是,由于自主招生相对而言仍属于偏小众的升学路线,所以很多家长不是特别...
- 石家庄中考指南
-
-
-
- 《小舍得》引全民焦虑,家长究竟应该怎么科学鸡娃?
- 让孩子自我生长,找到内心的光亮。——遇言姐《小舍得》这个剧,遇言姐本来没有打算刷,因为觉得片子贩卖焦虑。如今的电视剧都是话题先行。原生家庭、职场骚扰、阶级门槛、小升初、补习班、小三儿……痛点嗨点搜...
- 遇言不止
-
-
-
- 火了!老师大跳猩猩舞,全身挂满棒棒糖
- 近日,在四川南充一老师身上挂满棒棒糖在讲台大跳猩猩舞场面十分欢乐背后原因也令人动容△视频来源:时间视频老师身上挂满棒棒糖在讲台大跳猩猩舞视频中的教师名叫罗俊龙是南充仪陇县博雅学校的一名小学数学老师...
- 人民日报
-
-
-
- 中国上升速度“最恐怖”的5所大学,考上一所就是赚到!(附最新分数线)
- 你心中的理想大学是什么样子呢?大师云集,师资力量雄厚?不拘一格,人才济济?思想自由活跃,兼容并包?环境美,设施全,饭好吃?今天,给大家盘点一下5所上升速度最快的大学。虽然其中一些隐藏很深,但是个个...
- 学霸说
-
-
-
- 关注!西华大学528,西南医科大学517,成都理工大学513(文)..全国二本大
- 壹牛家长圈不仅是牛爸·牛妈·牛娃的圈子关注 家长社区 学业指导 升学规划 研学活动 志愿填报 课程推荐 试卷资料 留学咨询电话028-866918
- 壹牛家长圈
-
-
-
- 实力圈粉!这所堪称“牛剑摇篮”的学校,苏州校区今秋即将开学!
- 从《虎爸猫妈》、《小欢喜》,到最近热播的《小舍得》,“鸡娃”、“教育内卷”等词汇的频繁出现,每一次都加重了家长们的“教育焦虑”。其实,一切焦虑不过是教育内卷的“攀比化”所带来的,越来越多的家长,都...
- 深度苏州
-
-
-
- 剑桥基因,个性化教学!昆山家长梦寐以求的牛校超强师资曝光
- 进入5月距离2021年中考仅剩一个多月时间择校也到了关键期许多学生、家长都开始犯愁究竟什么样的学校能够让学生身在国内却能享受到优质的国际化教育呢?今天,kb君为大家介绍一所自带剑桥基因的优质学校它就是剑...
- 昆山论坛
-
-
-
- 5月8日截止:18元24课时直播课,资深教师请回家!(学习礼包全国包邮)
- 据统计,大多数成绩不理想的孩子都败给了 ——学习方法!数学听不懂:上课听不懂,下课不会做,刷题没有用英语记不住:死记硬背单词2小时,不到半天就忘光语文答不对:总是说不到点儿上,写的再多也不得分缺乏方...
- 高中学生家长慧
-
