- 终于来了!国家药监局修订小儿氨酚黄那敏等14种抗感冒药说明书!
- 来源:药评中心
作者:Gcplive
来源:药评中心
服用任何药物,都应严格按照药品说明书用法用量使用,避免用药过量。
健康
-
-
- 从不吃早餐到胆囊癌仅4步!危害还有这6个
- 一日三餐早餐占据非常重要的位置但很多人为了图省事直接跳过它长此以往可能会给身体带来巨大的伤害从不吃早餐到胆囊癌仅4步不吃早餐-胆结石-胆囊炎-胆囊癌第一步:不吃早餐肝脏每天为我们制造胆汁,不吃饭的时候...
- 未央健康
-
-
-
- 权威发布|乙型肝炎病毒相关早期肝细胞癌影像学检查与诊断标准共识
- 原发性肝癌是全球范围内常见的第七大威胁人类健康的恶性肿瘤,致死率高居癌症第3位,其中70%~85%病理类型为肝细胞癌(HCC),我国70%以上HCC继发于HBV感染[1]。原发性肝癌诊疗规范(2017年版)指出,肝癌是我国目前...
- 临床肝胆病杂志
-
-
-
- 这些食物膝关节炎患者建议多吃
- 多吃西兰花众所周之西兰花有益健康,但是新研究发现,西兰花还具有防止骨关节炎的功效。其机理是,西兰花中的化学物质萝卜硫素可以减缓软骨受损进程。这些食物也是“抗炎高手”抗发炎食物关节炎是身体发炎反应,...
- 骨科大夫
-
-
-
- 没有症状的高尿酸无关痛痒?这样吃让你远离痛风!
- ▎药明康德内容团队编辑痛风被许多人认为是“天下第一痛”。英国著名漫画家詹姆斯·吉尔瑞于1799年发表的《痛风》漫画,将痛风描绘成一个正在啃噬人脚的黑色魔鬼,形象而深切地表现出痛风病人的痛苦。可能有些人...
- e药环球
-
-
-
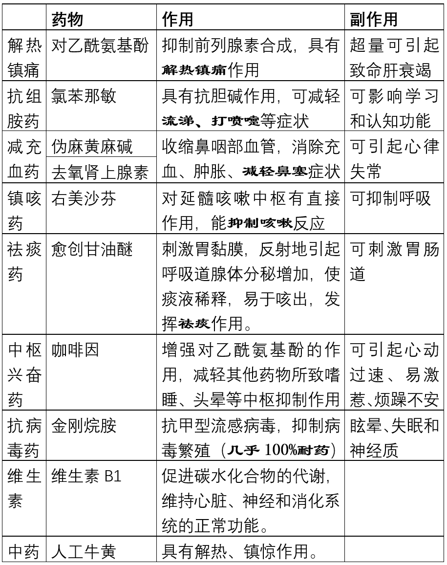
- 终于来了!国家药监局修订小儿氨酚黄那敏等14种抗感冒药说明书!
- 作者:Gcplive来源:药评中心普通感冒是儿童最常见的一种疾病,复方感冒药是儿童最容易被误用的一类药物。很多家长不仔细阅读药品说明书,不了解复方感冒药的成分,也不了解感冒药还会引起致命的不良反应,给孩...
- 药评中心
-
-
-
- 胰腺癌不痛不痒?提醒:这4个异常是胰腺癌的警示灯!劝你别忽视[新民健康]
- 随着我国居民生活方式的变化以及人口老龄化的到来,胰腺癌的发病率也在明显上升。胰腺癌有“癌中之王”的称号,其早期症状不明显,病情进展迅速,如果未在疾病早期治疗,可在短时间内发生扩散,导致患者的生命受...
- 新民健康
-
-
-
- 警惕!9名大学生紧急入院!
- 来源:中国青年报、扬子晚报4月13日晚,江苏南京120陆陆续续接到来自南京江宁大学城某学校学生的求助。有多名学生同时出现了头晕、心慌甚至烦躁不安的症状,而这些学生都是在抽了一种网上购买的电子烟后出现的上...
- 掌上医讯心血管频道
-
-
-
- 五一假期健康提示:人与动物保持距离,防范人兽共患病
- 人兽共患病人兽共患病顾名思义,是指人和动物都会罹患,部分病原体可以在人和动物间相互传播的疾病。人兽共患病的种类很多,有记载的人兽共患病约200种,常见的有狂犬病、布鲁氏菌病(简称布病)、炭疽等,罕见...
- 科普北京
-
-
-
- 2021 CSCO 指南会|大丰收之年:各领域肿瘤专家共同见证CSCO指南更新!
- 2021年CSCO指南大会于4月23日以线上线下相结合的方式在北京拉开帷幕。来自全国各肿瘤领域的专家和学者齐聚一堂,交流学术研究成果,讨论未来发展方向,共同见证多部指南更新。今年,CSCO系列指南迎来了大丰收,...
- 医脉通肿瘤科
-
-
-
- 术后康复,欲速如何达?|朝花夕拾·协和八
- 朝花夕拾小编按:手术,在发挥治疗作用的同时,也是对机体的创伤与打击。每次对患者说, 「术后早下地」、「早日康复」时,你知道如何系统地加速康复吗?下面我们从麻醉角度来介绍。不想看字?点击音频!▼加速...
- 协和八
-
-
-
- 新辅助免疫治疗在非小细胞肺癌中的研究进展
- 本文来源:肿瘤研究与临床, 2021,33(1) : 65-69. DOI: 10.3760/cma.j.cn115355-20200828-00493本文引用:郭寒菲, 李汶倩, 崔久嵬. 新辅助免疫治疗在非小细胞肺癌中的研究进展 [J]
- 肿瘤免疫细胞治疗资讯
-
-
-
- D-二聚体用于急性胸痛诊断和鉴别,协和专家为你划重点!
- 急性心肌梗死(AMI)、急性肺栓塞(APE)和急性主动脉夹层(AAD)是急性胸痛的三大常见病因,且属于高危胸痛。遇到急性胸痛患者,应首先考虑这三大病因。D-二聚体对上述三种疾病的诊断和鉴别具有重要价值。临床...
- 医脉通心内频道
-
-
-
- 关于疫苗接种,最新情况通报!
- 国务院联防联控机制21日召开新闻发布会介绍,全国累计报告接种新冠疫苗已经超过2亿剂次。还有哪些信息值得关注?一起来看——疫苗接种:超两亿剂次截至目前,全国累计报告接种新冠疫苗超过2亿剂次。当前新冠疫苗...
- 人口健康报
-
-
-
- 原来胃病不能喝粥!真正有效的“养胃秘诀”送你,拿好不谢!
- 胃不舒服 喝粥真的有用吗?香港明星惠英红日前在节目中表示胃病不能喝粥引发了今天的微博热门话题原来喝粥并不养胃。张文宏也曾说过:吃鸡蛋喝牛奶有营养。什么情况下能喝粥?哪些食物不养胃?真正有效的“养胃...
- 大河微医
-
-
-
- 1.7亿人发病!这种吃出来的疾病,让人关节变形、血管受伤,太危险!
- 提起“三高”,大家都不陌生,“高血压、高血脂、高血糖”像三道难以跨过的障碍,横亘在人们通往健康长寿的路上。近些年来,另一种威胁健康的危险因素——“高尿酸”正在悄然壮大,“绑架”了越来越多的人,成为...
- 山东世医堂中医文化研究院
-
