- 深夜突发!退市警报拉响,9只A股罕见一起披星戴帽!更有暴涨300%大牛股突遭停牌
- 来源:中国基金报
中国基金报 江右
又是不平静的夜,遭遇风险警示的,巨亏100多亿的,暴涨突然停牌核查的,千亿机场茅还在亏,都来了!
4月28日晚间,“科创板”第一妖股热景生物公告停牌核查,该股在最近13个交易日暴涨高达317%;戏称“保时泰”的*ST众泰巨亏108亿,被“踢出”果链的欧菲光也大亏。
ST亚星、ST明科、ST圣莱、ST游久、ST景谷、华资实业、大唐电信、华昌达、全新好等9只股票发布公告要遭退市风险警示戴帽*ST;董事长讲话后接连暴跌的上海机场,一季度继续亏,申通快递一季度也亏!
上述这些个股票,最新股东户数为103.7万户。
13天暴涨317%,交易所出手:
热景生物突停牌核查
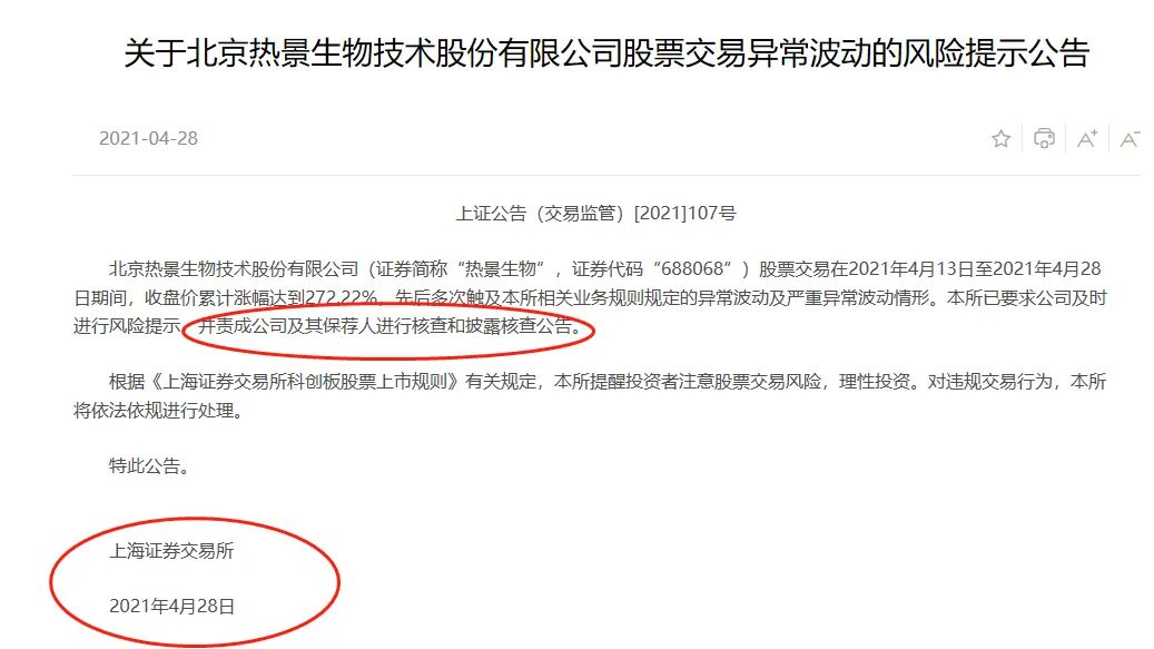
连续5天20%涨停,13个交易日暴涨317%,有着科创板第一妖股之称的热景生物,突然停牌核查了。
上交所公告称,热景生物在4月13日-28日期间股价累计上涨272.22%,先后多次触及本所相关业务规则规定的异常波动及严重异常波动情形。本所已要求公司及时进行风险提示,并责成公司及其保荐人进行核查和披露核查公告。
热景生物公告,公司股票自 2021年 4 月 15 日至 2021 年 4 月 28 日收盘价累计涨幅较大,期间多次触及股票交易异常波动。因近期公司股价异常波动,为维护投资者利益,公司将就股票交易异常波动情况进行核查。
热景生物表示,敬请广大投资者理性投资、注意投资风险。
热景生物这波爆炒的起源,被认为是一季报业绩暴增超1000倍。此前公司发布一季报,净利润6.01亿元,暴增1172倍。
股民懵了:完了,最后一棒
在停牌之前最后一个交易日,4月28日热景生物还大涨14.35%,换手率14.87%,成交额还有13.2亿元,也就是当天还是有大量投资者买入,公司市值达134亿元。
刚刚买入,就遭停牌核查,对于不少网友来说,或许有点懵。有网友表示,完了,要吃大面了,最后一棒了。
交易数据:游资和散户买入较多
从交易所交易数据来看,近期热景生物的突然暴涨,在近期的暴涨当中,自然投资者为主的其他自然人、中小投资者买入金额高达80%甚至85%以上。如4月16日到4月28日的暴涨当中,自然人投资者合计买入8.32亿元,占前五大买入席位的比例超85%。
临床实验遭质疑被认为澄而不清
值得注意的是,热景生物的临床实验近期遭媒体质疑。而自新冠疫情以来,沈阳累计确诊病例103例,远低于热景生物所称的600例左右的临床试验病例数。正因如此,热景生物新冠抗原试剂临床试验真实性被质疑。
4月22日、4月23日,证券时报记者多次致电沈阳六院临床试验中心,对方以签署保密协议为由,没有提供热景生物是否在该医院做过新冠抗原试剂临床试验信息。新冠抗原试剂给热景生物带来了业绩的高增长,带动了公司股价暴涨,但临床试验真实性被怀疑带来了风险。
4月26日,热景生物发布了《澄清公告》,公司表示:临床试验真实、实验设计合理。新冠抗原试剂带来了热景生物去年4季度以来的业绩暴增,但公司《澄清公告》未就新冠抗原试剂临床试验不实问题澄清明白。
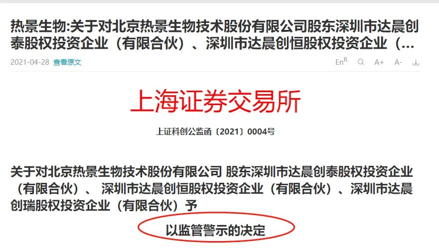
股东违规减持遭监管
近期热景生物暴涨,重要股东纷纷出手减持,甚至违规减持,遭监管出手警示了!
其中,达晨创泰、达晨创恒及达晨创瑞出现违规减持,2021年4月13日-15日,由于工作人员疏忽减持细则程序规定,达晨创泰、达晨创恒和达晨创瑞通过集中竞价交易减持所持有的公司股票1,368,978股,减持价格为69.64-100.28元/股,占公司总股本的2.20%。
上交所对违规股东予以监管警示。
*ST众泰连续2年每年巨亏100多亿元
欧菲光亏19亿
因为被认为山寨遭戏称“保时泰”的*ST众泰公告,2020年全年净亏损108亿元,上年同期亏损111.9亿元。今年一季度亏损2.55亿元,上年同期亏损4.17亿元。
连续2年暴亏之后,*ST众泰的净资产已经跌至负的46亿多,非常堪忧。
被苹果手机从产业链朋友圈踢出的欧菲光发布一季报,归母净利润7720.11万元,同比减少45.18%;营业收入73.66亿元,同比减少24.57%。
欧菲光还发布了2020年年报,净亏损19.45亿元,上年同期净利润5.1亿元,由盈转亏;营业收入483.5亿元,同比减少6.97%;基本每股收益-0.7216元。
也难怪该股去年7月以来,一路暴跌。
9只股票退市风险警示戴帽
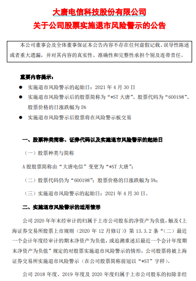
央企背景大唐电信也遭*ST
而在年报最后的日子,一批业绩惨淡的股票,在发布年报后遭遇退市风险警示*ST的待遇。最新又有9只股票,华昌达、全新好、ST亚星、ST景谷、ST明科、ST游久、ST圣莱、华资实业等,连央企系的大唐电信,也难逃*ST的命运。
其中,华昌达公告,因 2020
年度审计报告显示公司 2020 年度期末净资产为-31,286.97 万元,触及《创业板股票上市规则(2020年12月修订)》第 10.3.1 条规定的“最近一个会计年度经
审计的期末净资产为负值”的退市风险警示情形。2020 年年度报告披露后,公司股票于2021年4月29日停牌一天,自2021 年4月30日起被深交所实施“退市风险警示”处理,股票简称由“华昌达”变更为“*ST 华昌”。
全新好公告,公司 2020 年度经审计归属于上市公司股东的净利润为负值且营业收入低
于人民币一亿元,根据《深圳证券交易所股票上市规则(2020 年修订)》第 14.3.1
条第(一)项的规定,公司股票将被实施退市风险警示。实施退市风险警示后的股票简称为“*ST 全新”、 股票价格的日涨跌幅限制为 5%
大唐电信公告,公司2020年年末经审计的归属于上市公司股东的净资产为负值,触及《上海证券交易所股票上市规则(2020年12月修订)》第13.3.2条“(二)最近一个会计年度经审计的期末净资产为负值,或追溯重述后最近一个会计年度期末净资产为负值”规定的对股票实施退市风险警示的情形,公司股票将被上海证券交易所实施退市风险警示(在公司股票简称前冠以“*ST”字样)。
实施退市风险警示后的股票简称为“*ST大唐”、股票价格的日涨跌幅为5%。
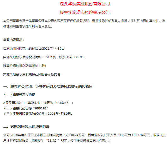
华资实业公告,公司 2020年度归属于上市股东的净利润为-12,530.24万元,且营业收入低于人民币1亿元为3,863.94万元,根据《上海证券交易所股票上市规则》“13.3.2 ”规定,公司股票将被实施风险警示。
公司股票将于2021年4月29日停牌1天,4月30日起实施风险警示,实施风险警示后股票价格的日涨跌幅限制为5%。
ST景谷公告,公司2020年年度经审计的净利润为负值且营业收入低于人民币1亿元。根据《上海证券交易所股票上市规则》13.3.2(一)项的规定,公司股票将在2020年度报告披露后被实施“退市风险警示”,股票简称由“ST景谷”变更为“*ST景谷”。
公司股票将于2021年4月29日停牌1天,于4月30日复牌并实施退市风险警示。实施退市风险警示后,公司股票将继续在风险警示板交易,股票日涨跌幅限制为5%。
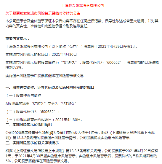
ST游久公告,公司2020年度经审计的净利润为负值且营业收入低于1亿元,触及《上海证券交易所股票上市规则》第13.3.2条规定的股票退市风险警示情形,公司股票将被实施退市风险警示。
公司股票将于2021年4月29日停牌1天,于2021年4月30日起实施退市风险警示。实施退市风险警示后的股票简称为“*ST游久”,股票价格的日涨跌幅限制为5%。
ST圣莱公告,根据《深圳证券交易所股票上市规则》的相关规定,公司股票将被实行退市风险警示。公司股票简称由“ST圣莱”变更为“*ST圣莱”,股票代码仍为“002473”,股票交易日涨跌幅限制为5%。
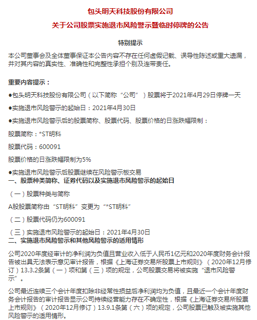
ST明科公告,公司2020年度经审计的净利润为负值且营业收入低于人民币1亿元和2020年度财务会计报告被出具无法表示意见审计报告,根据《上海证券交易所股票上市规则》(2020年12月修订)13.3.2条第(一)项和第(三)项的规定,公司股票交易将被实施“退市风险警示”。
公司股票将于2021年4月29日停牌一天,4月30日起实施“退市风险警示”,股票简称变更为:“*ST 明科”,股票价格的日涨跌幅限制为5%。同时,公司股票交易实施退市风险警示后股票继续在风险警示板交易。
ST亚星公告,公司因2020年度经审计的归属于上市公司股东的净利润为负值且营业收入低于1亿元,触及《上海证券交易所股票上市规则》2020年12月修订)第13.3.2条“(一)最近一个会计年度经审计的净利润为负值且营业收入低于1亿元”规定的情形,公司股票将被实施退市风险警示。
根据《上海证券交易所股票上市规则》第13.3.5条的相关规定,公司股票将于2021年4月29日停牌一天,于2021年4月30日起复牌并实施退市风险警示。
实施退市风险警示后,公司股票价格的日涨跌幅限制为5%,公司股票在风险警示板交易。
暴跌过后千亿机场茅还在亏
申通快递也在亏
4月23日,上海机场董事长在业绩说明会上一席话,“受到海南的离岛免税、市内的免税店以及跨境电商,还有进口关税持续下降等多重因素的影响,机场口岸免税消费的购买力已经发生了变化,浦东机场此前免税红利难以为继。”
最近上海机场股价接连暴跌,然而利空并未止住。刚刚发布的一季报又在亏,上海机场公告,一季度净亏损4.36亿元,上年同期盈利8057.7万元。上海机场最新市值964亿元。
申通快递一季度也在亏。申通快递披露年报,公司2020年实现营业收入215.66亿元,同比下滑6.6%;归母净利润3632.73万元,同比下滑97.42%。同时发布2021年一季报,一季度净亏损8952.15万元,上年同期净利润5836.13万元,由盈转亏;营业收入52.62亿元,同比增长47.28%。
2019年8月以来,申通快递股价一路下跌。
网友:到处埋雷、处处惊心
对于这些爆雷股,有网友表示:到处埋雷,处处惊心。
编辑:舰长
突发!刚刚,茅台暴跌近1000亿!白酒股却集体暴涨,这类股掀跌停风暴!千亿巨头重挫,最牛妖股1个月暴涨400%!印度又有大消息
财经
-
-
- 4月份我国经济发展有何亮点?税收大数据有话说
- 今年以来,党中央、国务院统筹疫情防控和经济社会发展的成果进一步巩固和拓展,宏观政策科学精准实施,支撑经济稳步恢复的积极因素继续增多。4月份,我国经济发展有何亮点?作为观察我国经济发展的一个窗口,时...
- 光明日报
-
-
-
- 证监会最新政策重点来了!李超阐述下一步工作重心:保持IPO再融资常态化,加强资本
- 权威、深度、实用的财经资讯都在这里 资料图 史丽摄证监会副主席李超表示,当前,我国资本市场正在发生日益深刻的结构性变化,市场预期向好,市场功能得到进一步发挥,高质量发展取得良好开局。下一步,证监会...
- 上海证券报
-
-
-
- 证监会副主席赵争平:不断强化数字科技对资本市场的有效支撑
- 29May文 | 昌校宇5月28日,上交所成功举办首次全行业技术大会。大会以“数字赋能,守正创新”为主题,通过搭建高层次行业技术交流平台,全面贯彻十九届五中全会精神,有效对接落实国家“十四五”规划和2035年远...
- 证券日报之声
-
-
-
- 散户又胜了?华尔街大空头爆亏509亿,AMC院线爆涨1132%,逼空大战一触即发
- 华尔街“逼空大战2.0”,再度上演。美国散户与做空机构的对决再次上演,本周5个交易日,AMC院线(AMC)股价最高狂飙超116%,2021年以来的累计涨幅更是达惊人的1132%。而在背后推波助澜的或许仍是美股散户,5月以来...
- 券商中国
-
-
-
- 6万亿美元!拜登抛出二战后最大预算方案,美股暂时冷静,这个品种却意外上涨
- 权威、深度、实用的财经资讯都在这里当地时间28日,美国总统拜登祭出总额高达6万亿美元的2022财年预算,并详细阐述了拟大幅增加联邦开支的细节。该方案计划在基础设施、教育和其他项目上大手笔投入。在金融市场...
- 上海证券报
-
-
-
- [大唐早读]工业企业利润延续较快恢复态势
- 1唐·昨日最工业企业利润延续较快恢复态势 国家统计局发布了1-4月份全国规模以上工业企业利润数据。受上年同期基数逐步抬高影响,4月份,规模以上工业企业利润同比增长57.0%,增速较3月份回落35.3个百分点,两年...
- 大唐财富智库
-
-
-
- 拟募资150亿!泰国首富家族正式冲击A股IPO(附最新IPO排队名单)
- A股5月单月100%的IPO过会率被打破~本周,泰国首富家族即将登陆A股的消息备受市场关注。5月27日,正大股份预披露招股书,计划冲击主板IPO,拟募资150亿元。正大股份此次IPO由中信证券、摩根大通、汇丰前海一同保...
- 全景财经
-
-
-
- 一周研读|2021年下半年投资策略陆续出炉
- 2021.5.23—2021.5.28一周研读2021年下半年投资策略陆续出炉本期关键词2021年下半年投资策略聚焦成长制造探索Z世代投资机遇引领行业,创造价值2021年下半年投资策略中信证券2021年下半年策略会将于6月1日-6月4日...
- 中信证券研究
-
-
-
- 新增12种强制摘牌情形!新三板终止挂牌新规发布实施,全国股转公司:建立常态化、市
- 5月28日晚,全国股转公司发布28日晚间发布发布《全国中小企业股份转让系统挂牌公司股票终止挂牌实施细则》(下称《细则》),以及配套修改后的《挂牌公司申请股票终止挂牌及撤回终止挂牌业务指南》,自发布起实施...
- 新三板论坛
-
-
-
- 敏感期内套现1.12亿元,罚款4200多万!人在公安局,已被逮捕
- 权威、深度、实用的财经资讯都在这里在终止重组的内幕敏感期内,上市公司实控人的一单减持,惹来了一张“没一罚一”4200多万元的巨额罚单。卓翼科技5月27日晚披露,公司原控股股东、实际控制人夏传武收到行政处...
- 上海证券报
-
-
-
- 成交低迷、近7成下跌 A股小票生态全纪录
- 经济观察报 记者 张斌 实习记者 贺南伊 曾几何时,炒小、炒差、炒壳的炒作风靡一时,现如今《你们30亿市值都不到,我们接待不了》一文刷屏财经圈,背后折射出随着注册制改革、退市常态化等政策持续推进,A股市...
- 经济观察报
-
-
-
- 国泰君安董事长贺青:将提升五方面关键能力 打造一流绿色现代投资银行
- 经济观察网 记者 黄一帆 5月28日,国泰君安证券股份有限公司(601211.SH)(下称国泰君安)联合上海联合产权交易所、上海环境能源交易所在上海召开“绿色金融 低碳未来”主题论坛。据上海联合产权交易所董事长周小...
- 经济观察报
-
-
-
- VC/PE如何坚守价值投资
- VC、PE投资要避免阶段性出现的资本市场泡沫,越是泡沫大的时期,越要保持相对的冷静判断,要以产业赛道的思维,不忘初心。报道 | 投资界PEdaily由清科创业、投资界联合主办的第十五届中国基金合伙人峰会在珠海隆...
- 清科研究
-
-
-
- 11份计划落地背后:科创板上市公司股权激励成必需品
- 经济观察网 记者 张斌 5月28日,佳华科技(688051.SH)召开2020年年度股东大会,审议并通过《关于公司<2021年限制性股票激励计划(草案)>及其摘要的议案》(以下简称“《激励计划(草案)》”)。同日,佳华科...
- 经济观察报
-
-
-
- 中金:不宜将汇率当政策工具
- 美元指数的走弱是近期人民币兑美元汇率升值的大背景,而国内资产对海外投资者吸引力上升亦导致北上资金加速流入,加快了人民币升值的步伐。展望未来,从技术层面来看,近期市场对人民币升值的预期较满,发生逆转...
- 中金点睛
-
