- 前脚调研后脚涨停!这家公司和机构说了些啥?
- 来源:上海证券报
权威、深度、实用的财经资讯都在这里
天原股份近期的股价走势抓人眼球。截至27日午盘,天原股份已收获4连板,且最近两个交易日均“一字涨停”,资金抢筹态势凸显。
值得注意的是,在天原股份本轮股价启动之前,公司的两份机构调研报告十分醒目。特别是最新的一份报告,记载的调研时间为5月21日。就在那次调研活动结束后,公司股价第二日便跳空涨停,直至今日已揽入4连板。
天原股份日线走势
记者梳理发现,除了天原股份外,苏宁环球等公司近期均在接待机构调研后股价发生异动。而上述个股龙虎榜也显示,在异动期间,机构资金成为推动股价上涨的主要力量。
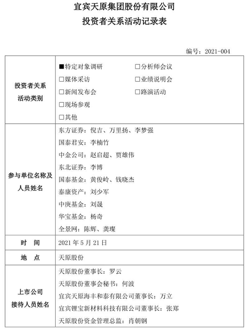
月内两度接待机构调研
根据天原股份披露的调研活动信息:5月21日,来自8家机构的12位人员现场参观了公司三元正极材料项目、三元前驱体项目、高分子新材料项目、氯化法钛白粉项目公司的生产现场,并与公司董事长及各项目主要负责人进行了交流。这8家机构包括东方证券、国泰君安、中金公司、国泰基金、泰康资产等。
天原股份在调研活动中表示,公司是我国最早的氯碱化工企业之一。目前公司已经成为西南最大的氯碱化工生产企业,所属产业涉及氯碱化工、钛化工、高分子材料及锂电材料等;目前公司氯化法钛白粉一期项目生产运营正常,技术风险已经完全释放,产能利用率在国内同行业中处于较高水平。二期工作也在加快建设,预计2021年7月建成投料。
公司还提到了有关“碳中和”的内容。
天原股份方面表示,公司昌能煤矿目前正在复产复建,预计明年能够建成投产形成年产45万吨的产能。届时,公司替代西北采购的碳素资源成本及电石生产成本将进一步降低,氯碱板块盈利能力将进一步提升。在“碳达峰、碳中和”的宏观调控背景下,公司将持续遵循绿色发展理念,以期望实现和创造更高的经济价值。
天原股份5月21日接待多家机构调研
这并非天原股份本月首次接待机构调研。5月13日,长江证券、万家基金的两名调研人员登门拜访天原股份,同样参观了公司氯化法钛白粉项目、三元锂电材料项目公司的生产现场。
公司方面在那场调研活动中表示:今年3月,公司、宜宾锂宝、宁德时代共同签署了《全面战略合作协议》,此协议的签署对公司及锂电产业发展具有重大意义。在“碳达峰、碳中和”的大背景下,同时新能源汽车作为宜宾市产业发展的重点产业,为抢抓发展机遇,宜宾锂宝将尽快扩建产能,进一步扩大盈利收入水平。
机构资金推动公司股价4连板
根据公司披露的信息,天原股份最近一次机构调研发生在上周五。而就在本周一,天原股份股价突然跳空高开,并在开盘第1分钟触及涨停,最终成功封死涨停。
直至今日午间收盘,天原股份股价已收获4连板,其中最近两日均“一字涨停”,资金抢筹态势凸显。
谁在抢入天原股份?交易所昨日盘后公布的一张龙虎榜揭晓了答案。
龙虎榜显示,5月24日至5月26日,天原股份买入前五出现了4家机构专用席位,合计买入金额高达2.05亿元,占到个股区间成交总额的15.19%。很显然,机构资金成为推动天原股份连续涨停的买入主力。
天原股份24日至26日的三日龙虎榜
在机构高位买入的同时,卖方报告也为公司“呐喊助力”。
5月21日曾现场参与调研的东方证券分析师万里扬在报告中表示:在碳中和背景下,西北电石产能开工受限,电石供应长期紧张将支撑PVC价格中枢,建议关注拥有西南地区稀缺低成本电石产能的天原股份。
机构调研催生多只牛股
“前脚调研后脚涨停”的情况并非只在天原股份一家公司中出现。
苏宁环球可谓近期接待机构调研最忙碌的公司。仅5月以来,苏宁环球已先后披露了5份调研报告。
有意思的是,虽然苏宁环球主营业务是房地产开发,但机构等投资者关注的重点不约而同集中于两个字——“医美”。
例如在5月14日的业绩说明会中,有投资者直接向公司管理层提问:“咱们集团有土地储备,且房地产没有大的投资计划,请问储备土地用途是什么?会不会用于医美产业方面?”
苏宁环球方面积极回应:“公司拥有优质的土地储备,预期未来公司在房地产业务方面仍能够提供稳定的利润和资金支持。根据公司 2020年年报,公司可分配利润还有 44.85亿元,公司在房地产方面没有大的投资计划,未来资金实力完全可以覆盖医美投资资金需求。”
受医美概念提振,苏宁环球近期股价连续拔高,其间收获多个涨停。5月以来,苏宁环球累计涨幅已达38%,今年以来累计涨幅更是高达175%。
苏宁环球日线走势
编辑:朱绍勇
往期回顾 |
回购价70元,昨收盘才56元!史上最豪气的回购,今天能否打板?
上证早知道│美股新能源车大涨;机构扫货碳中和个股;今天再迎外资配置重要时点
本期责任编辑:赵唯佳
监制:浦泓毅
▼
版权声明
上海证券报微信保留本作品的所有权利,未经书面授权,任何单位或个人不得转载、摘编、链接或以其他方式复制发表,否则将被依法追究法律责任。
微信热线:王老师 021-38967805;版权合作:范老师 021-38967792。
好看,你就点一下!
财经
-
-
- 晨会0527|科技/周期产业下半年投资策略
- >>>重点推荐<<<明明|中信证券FICC首席分析师S101051710000固收|如何看待国债3%的约束?资金面面临扰动、同业存单下行空间有限、MLF利率底部约束明显、人民币升值预期下股票市场回暖、市场止盈情绪渐浓,十年国...
- 中信证券研究
-
-
-
- 新发规模逼近千亿元 银行转债价值待挖掘
- 上市银行又一轮转债发行潮即将到来。 随着兴业银行董事会正式通过500亿元可转债议案,目前排队发行转债的上市银行已达4家,规模逼近千亿元。毫无疑问,又一轮银行转债的供给高峰即将来临,银行转债在市场...
- 上海证券报
-
-
-
- 今日MSCI再迎重要时间点
- 周四(5月27日)收盘后,MSCI中国指数季度调整结将正式生效。而在此之前,北上资金已连续3日净流入,累计净买入A股达327.13亿元。 // A股盘中站上3600点 // 周三(5月26日),A股大小指数分化,沪指站上3600点...
- Wind资讯
-
-
-
- 朱老六挂牌精选层首日:总成交额7638万元 换手率34.54%
- 文 | 挖贝网 王思宇朱老六(831726)今日挂牌精选层,成为第52家晋层企业,为春节后首只精选层新股,收盘价9元/股;日成交额7638万元,日换手率为34.54%。挖贝网新三板研究院资料显示,朱老六主营业务系腐乳、酸...
- 挖贝网
-
-
-
- 国内期市日间盘收盘多数品种飘绿
- 上证报中国证券网讯 5月27日国内期市日间盘收盘多数品种飘绿,纸浆主力合约跌停,苯乙烯主力合约跌逾5%,沥青、生猪主力合约跌逾4%,硅铁、棕榈、玻璃等品种均下挫。苹果主力合约大涨逾3%,红枣主力合约涨逾...
- 上海证券报
-
-
-
- 美国实际或没有8000吨黄金,中国实际或3万吨黄金,美联储无权阻止运回,有进展
- 根据美国公开的数据显示,美国拥有8100吨黄金储备,是全球第一大黄金储备国。正是因为其拥有最多的黄金储备,也为美元在上世纪成为全球储备货币提供了一个背书。特别是1944年7月全球44国在美国新罕布什尔州的布...
- BWC中文网
-
-
-
- A股沸腾了!一板块大爆发,大盘站上3600点!外资罕见爆买146亿,又一个百亿富
- 中国基金报记者 吴羽站上3600点!今天,上证指数收涨0.43%,录得四连阳,收3608.85。创业板指涨0.92%。商务部回应中美第一阶段经贸协议双方应共同努力推动协议落实在今天(27日)商务部举行的例行新闻发布会上,...
- 中国基金报
-
-
-
- 一天净赚3个亿,新冠疫苗商机大爆发
- 本文字数:2631|预计4分钟读完新冠疫苗全球铺开,疫苗生产企业迎来了业绩爆发期。来源丨华商韬略(ID:hstl8888)作者丨周瑞华新冠疫苗的成功,让企业开始收获红利,也让世界打破过去对中国医药的陈旧印象,重...
- 21世纪商业评论
-
-
-
- 谁在囤积居奇?国常会第三次点名大宗商品,下游企业负责人描述市场诡异场面
- 华夏时报记者 叶青 北京报道今年以来,伴随着大宗商品价格持续大幅上涨,一些品种价格连创新高,引起社会广泛关注。5月26日,国务院总理李克强主持召开国务院常务会议,部署进一步支持小微企业、个体工商户纾困...
- 华夏时报
-
-
-
- 金时早知道|人民币对美元汇率逼近6.3元◆《福布斯》:机构投资者从比特币转向黄金
- 21年05月27日综合时政1习近平向世界环境司法大会致贺信5月26日,国家主席习近平向世界环境司法大会致贺信。习近平指出,地球是我们的共同家园。世界各国要同心协力,抓紧行动,共建人和自然和谐的美丽家园。中国...
- 金融时报
-
-
-
- 历史性时刻,“保汇率”还是“保房价”?中国在下一步更大的棋!
- 作者:暴哥来源:暴财经(ID:icaijing123)原创作品,转载请联系baoge-cj或评论留言暴哥新做了一个视频号,大家可以扫码关注,每天学一点商界投资大佬的赚钱秘密,让我们离成功更近一点。1一年前的5月29日,人...
- 暴财经pro
-
-
-
- 9.9包邮横行,美元汇率跌进6.3,跨境慈善家们还不涨价?
- 近段时间,亚马逊上的价格战如火如荼。多个类目,因为头部大家及新卖家大幅降价抛售,死守原价的卖家订单不断下挫、排名不保,只能被迫加入降价大军。放眼望去,8.9美元包邮的办公桌、2.9美元的户外洒水器等匪夷...
- 亿恩
-
-
-
- 拜登的核动力印钞机即将加班加点开工!
- 重磅消息:拜登将于周五提议2022财年预算支出6万亿美元,总支出到2031年增至8.2万亿美元。看了下数据,截止5月25日,美国联邦国债余额28.2万亿美元,加上各州债务超过33万亿美元,一年美国的GDP是20万亿美元出头...
- 许戈财经
-
-
-
- 前脚调研后脚涨停!这家公司和机构说了些啥?
- 权威、深度、实用的财经资讯都在这里天原股份近期的股价走势抓人眼球。截至27日午盘,天原股份已收获4连板,且最近两个交易日均“一字涨停”,资金抢筹态势凸显。值得注意的是,在天原股份本轮股价启动之前,公...
- 上海证券报
-
-
-
- 中国是否存在巨大的通胀压力?大宗商品上涨是否会持续?投资者资产应如何配置?大摩这
- “中国经济去年一枝独秀,而今年经济会逐步迎来再平衡。政策在回归常态,稳步退出刺激,防范资产泡沫,完善和加强监管。趁着出口的东风,消费和投资动能会逐渐恢复到疫情之前的轨迹。”5月26日,摩根士丹利首席...
- 国际金融报
-
