- 突发,退市警报拉响!五只A股一起被“披星戴帽”,近10万股民懵了!最惨已暴跌80
- 来源:中国基金报
中国基金报记者 文景
太罕见,一晚上竟有五家A股上市公司被“披星戴帽”。
4月26日晚间,香梨股份、德新交运、云南城投、米奥会展、ST南化分别发布公告称,公司股票于4月27日停牌1天,4月28日复牌并实施退市风险警示。实施退市风险警示后的股票简称分别为“*ST香梨”、“*ST德新”、“*ST 云城”、“*ST米奥”、“*ST南化”。
基金君发现,香梨股份、德新交运、米奥会展和ST南化被“披星戴帽”的原因均为“公司2020年度扣非净利润为负值且营业收入低于1亿元”。而云南城投则因为“最近一个会计年度经审计的期末净资产为负值”被“披星戴帽”。
消息来的突然,投资者也纷纷表示愕然。股吧里有网友表示,“一买就变ST,好惨!!”基金君注意到,在4月26日盘中“ST三五”和“ST安控”复牌后都惨遭20%跌停。
截至一季报,香梨股份仍有股东户数2.24万余户,德新交运仍有股东户数1.79万余户,云南城投仍有股东户数5.42万余户。截至1月底,ST南化仍有股东户数7200余户。
米奥会展最新股东户数则跌破8000户。五家披星戴帽A股合计股东户数近10万。
香梨股份被“披星戴帽”
曾被质疑靠卖房来冲业绩
4月26日晚间,香梨股份发布公告显示,公司股票将于2021年4月27日停牌一天,于2021年4月28日复牌并实施退市风险警示。实施退市风险警示后的股票简称为“*ST香梨”、股票代码为“600506”、股票价格的日涨跌幅限制为5%。
报告期内,公司以库尔勒香梨的种植、加工、销售以及其他果品经营为主业;同时,为了扩大公司主营业务品类,2020年下半年开始,公司发挥新疆农业资源优势,开展棉花经营业务。
关于香梨股份被“披星戴帽”的原因,公告中提到,2020 年度经审计归属于上市公司股东的净利润为负值且营业收入低于人民币1 亿元(“净利润”以扣除非经常性损益前后孰低为准,“营业收入”应当扣除与主营业务无关的业务收入和不具备商业实质的收入),根据《上海证券交易所股票上市规则》(2020 年 12 月修订)13.3.2 第(一)项规定,公司股票将被实施退市风险警示。
虽然从归母净利润来看,香梨股份2020年度扭亏为盈,但扣除与主营业务无关的业务收入和不具备商业实质的收入后的营业收入为2454万元,低于人民币1 亿元;归属于上市公司股东的扣除非经常性损益的净利润-744.60万元,为负值。
单从扣除非经常性损益净利润来看,从自2011年以来,香梨股份一直处于亏损状态。此前,香梨股份还曾被质疑是否靠卖房突击创利。2017、2018年新疆香梨通过出售公司所持有的房地产公司股权,以及转让土地使用权,土地使用权被征用获得赔偿等方式,获得了不少营业外的收入。2019年12月2日,香梨股份发布了多份公告,涉及一卖一买两笔房地产交易。由于主营业务为果品销售的新疆香梨,12月4日,香梨股份卖房行为遭上交所问询。
由于业绩不佳拖累股价不断下行,今年以来跌近30%,截至4月27日,香梨股份股价已从2016年历史高点跌超80%。
披星戴帽公告出来后,股民反应:
德新交运被“披星戴帽”
曾跨界并购“自救”遭上交所问询
无独有偶,德新交运也因为同样的原因,公司股票于4月27日停牌1天,4月28日复牌并实施退市风险警示。实施退市风险警示后的股票简称分别为“*ST德新”。
根据《上海证券交易所股票上市规则》(2020年12月修订)13.3.2条规定,若公司2020年度经审计归属于上市公司股东的净利润为负值且营业收入低于1亿元(“净利润”以扣除非经常性损益前后孰低为准,“营业收入”应当扣除与主营业务无关的业务收入和不具备商业实质的收入),公司股票将在2020年年度报告披露后被实施退市风险警示(在公司股票简称前冠以*ST字样)。
2020年年报显示,德新交运扣除与主营业务无关的业务收入和不具备商业实质的收入后的营业收入为5067万元,低于人民币1 亿元;归属于上市公司股东的扣除非经常性损益的净利润-3225万元,为负值。
报告期内,公司主要业务包括道路旅客运输和客运汽车站业务,其他业务包括房屋与仓库的租赁、车辆维修、车辆配件销售及道路货运业务。
上市4年来,德新交运一直业绩平平,但公司并未放弃通过并购扭转业绩的希望。2020年,德新交运一度想通过跨界并购自救。当年3年,德新交运表示,正在筹划以发行股份及支付现金的方式,购买致宏精密90%股权。交易价格不高于6.3亿元,其中60%以股份支付,40%以现金支付。然而,公司的这一方案未获通过。此后,德新交运调整了重组方案,却遭到上交所问询。“自救”未遂拖累股价不断下行,今年以来跌近20%,截至4月27日,德新交运股价已从2019年历史高点跌超70%。
德新交运股吧里,网友热议戴帽后股价表现。
年报事后审核揪出问题
“ST南化”变身“*ST 南化”
4月26日晚间,ST南化也发布公告称,公司2020年度经审计扣除非经常性损益后的净利润为负值且营业收入扣除与主营业务无关的业务收入后低于人民币1亿元。根据《上海证券交易所股票上市规则》第13.3.2第(一)项的规定,公司股票将于4月28日起被实施退市风险警示。被实施风险警示后,公司股票简称由“ST南化”变更为“*ST南化”,股票价格的日涨跌幅限制为5%。公司股票将于2021年4月27日停牌1天。
今年2月4日ST南化发布年报显示,2020年实现营业收入7.28亿元,归母净利润907.4万元,扣除非经常性损益后净利润541.7万元。若以该成绩直接与新增的组合财务指标“扣非前后净利润孰低者且为负值+营业收入低于人民币1亿元”进行比对,ST南化表面看似乎可以过关。但是,该财务类退市指标特别设计了相应的扣除项目,明确营业收入扣除项为“与主营业务无关的业务收入和不具备商业实质的收入”。
而ST南化主要从事煤炭贸易业务,业务收入是否存在水分,在监管追问之下,戏剧性一幕出现了。4月26日晚间,ST南化在回复公告及营收扣除项说明中坦承,公司业务全部为贸易,客户和供应商单一,并于2020年10月后已停止与该客户和供应商开展业务,该贸易难以形成稳定业务模式的业务而产生收入。公司将本年度的贸易收入调整为与主营业务无关的业务收入,并对本年度大宗商品贸易业务形成的利润,调整为非经常性损益。调整后,公司扣除与主营业务无关的营业收入金额为0,扣除非经常性损益后净利润为-921万,由此触发“扣非净利润+营业收入”组合类财务退市指标,公司股票将被实施退市风险警示。
2016年底以来,公司股价累计跌近60%。
戴帽后又披星,ST南化股民这心态
最近一个会计年度期末净资产为负
云南城投被“披星戴帽”
4月26日晚间,云南城投发布公告称,公司股票将于2021年4月27日停牌一天,于2021年4月28日复牌并实施退市风险警示。实施退市风险警示后的股票简称为“*ST 云城”、股票代码为“600506”、股票价格的日涨跌幅限制为5%。
公告中提到,公司 2020 年度财务会计报告经审计后,最近一个会计年度经审计的期末净资产为负值,根据《上海证券交易所股票上市规则(2020 年 12 月修订)》 (下称《上市规则》)第 13.3.2 条的相关规定,公司股票将被实施退市风险警示。
公司在2020年年报中提到,受疫情影响,公司房地产收入及租金收入减少,有息负债规模较大,财务费用明显上升,加之本期计提存货减值准备等因素,造成公司本年度业绩亏损。2020年公司实现营业收入43.93亿元,同比下降29.69%;实现归属于股东的净利润-25.86亿元,同比上升6.91% 。公司经营收款53.43亿元,同比减少26.84%。此外,在最新发布的2021年第一季度财报提到,云南城投实现营业收入8.89亿元,同比减少42.10%;归属于上市公司股东的净利润亏损4.78亿元,同比降300.70%;
业绩拖累股价从2020年高点5.38元/股一路下行,已经累计跌超60%。
云南城投披星戴帽,股民有点懵,有些网友表示4月26日刚买进去,有些表示要开始数板了
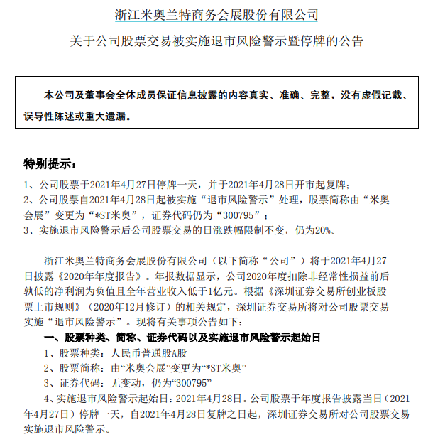
米奥会展上市一年半就披星戴帽
4月26日晚间,创业板公司米奥会展发布关于公司股票交易被实施退市风险警示暨停牌的公告。公司股票4月27日停牌一天,4月28日起被实施“退市风险警示”处理,股票简称由“
年报数据显示,公司2020年度扣除非经常性损益前后孰低的净利润为负值且全年营业收入低于1亿元。根据《深圳证券交易所创业板股票上市规则》(2020年12月修订)的相关规定,深圳证券交易所将对公司股票交易实施“退市风险警示”。
公司表示,将采取积极措施,力争实现公司2021年度扭亏为盈的目标,争取撤销退市风险警示,具体措施如下:
1、关注全球疫情发展形势,根据实际情况选择办展国逐步恢复线下展览举办,从而大幅增加公司经营业绩;
2、加快新产品推广、加大市场占有率,扩大营业收入范围;
3、完善公司组织架构,提高管理水平;
4、积极寻找行业内收购整合目标,利用好资本平台,发挥协同效应和规模优势,通过收购兼并提升企业整体实力和经营规模。
公开信息显示,米奥会展2019年10月22日在创业板上市,发行价14.27元,上市后股价一度冲高到38.38元,随后震荡回落,今年1月股价一度下探到14.89元。截至4月26日,股价收于17.44元,较上市最高价跌幅达55%。最新市值仅剩17亿。
刚上市一年多就披星戴帽,米奥会展股民炸了锅。
2只“戴帽”股复牌后遭20%跌停
4月26日开盘,“ST三五”和“ST安控”双双20%跌停承包跌幅榜首一首二,期间“ST安控”虽曾开板但最终仍封死跌停板,截至收盘,“ST三五”报3.4元/股,“ST安控”报1.78元/股。
4月22日,三五互联发布公告,公司最近三个会计年度扣除非经常性损益前后净利润均为负值,且公司最近一年(2020年度)审计报告类型为带“与持续经营相关的重大不确定性” 事项段的无保留意见之审计报告,公司股票交易将被实施其他风险警示,公司股票简称由“三五互联”变更为“ST三五”。
值得一提的是,去年年初A股市场上曾掀起了远超办公概念股的炒作潮,其中三五互联凭借移动办公平台业务一跃成为当时市场大热的远程办公概念龙头股,曾一口气连续8日涨停,期间涨幅超一倍。
无独有偶,安控科技也于同日发布公告,公司股票自2021年4月26日开市起被实施其他风险警示,股票简称由“安控科技”变更为“ST安控”。
编辑:舰长
彻底出圈了!万亿银行小姐姐跳起“书记舞”,播放超400万!更有...
财经
-
-
- 碳中和:机遇中有挑战,时间紧迫,亟须行动
- 博鳌亚洲论坛2021年年会于4月18日至21日召开,渣打中国行长、总裁兼副董事长张晓蕾应邀出席,并在中国金融学会绿色金融专业委员会主任、G20可持续金融工作组共同主席、北京绿色金融与可持续发展研究院院长马骏主...
- 金融时报
-
-
-
- 涨!就在明天!
- 国内油价窗口将在明晚(28日)晚上12点开启,预测汽柴油上涨幅度接近0.10元每升,车友们,五一假期出行提前加满油哦!4月27日,第9个工作日,预测油价累计上调幅度105元/吨,折合为0.08-0.09元/升!加满一箱油约...
- FM1007福建交通广播
-
-
-
- 同济堂医药两只债券违约 累计本息合计近4.6亿元
- 经济观察网 记者 蔡越坤 4月27日,新疆同济堂健康产业股份有限公司(以下简称“同济堂”,600090.SH)旗下子公司同济堂医药有限公司(以下简称“同济堂医药”)发布公告称旗下发行的“18同济01”和“18同济02”...
- 经济观察报
-
-
-
- 证监会同意4家企业科创板IPO注册
- 上证报中国证券网讯 据证监会发布4月27日消息,近日,证监会按法定程序同意以下企业科创板首次公开发行股票注册:成都圣诺生物科技股份有限公司、山东科汇电力自动化股份有限公司、上海皓元医药股份有限公司...
- 上海证券报
-
-
-
- 陆金所单季净利50亿:披露科技布局 新增贷款76%助力小微
- 雷帝网 雷建平 4月27日报道 陆金所今日发布财报,财报显示,陆金所2021年第一季度营收为152.51亿元,上年同期为130.46亿元,同比增长16.9%。陆金所零售信贷业务的季度新增贷款中,小微企业贷款占比升至75.7%,贷...
- 雷帝触网
-
-
-
- 午评:A股三大指数震荡走弱 医美概念板块领涨
- 本报记者 吴珊 见习记者 任世碧 4月27日,A股三大指数早盘集体低开,指数盘中震荡走弱,集体下跌。截至上午收盘,上证指数跌0.54%,报收3422.52点;深证成指跌0.65%,报收14131.50点;创业板指跌...
- 证券日报之声
-
-
-
- 花旗银行下调东方财富目标价!同花顺巨额套现前车之鉴,东财核心人物集体辞职又为哪般
- 作者 | 小鑫流程编辑 | 小白“花旗银行(C.N)因为东财管理层变动带来的不确定性,下调了东方财富的目标价。市场上还有一些股东卸任后方便减持的传言。”4月26日,大瓜突袭。作为创业板龙头之一的东方财富(30005...
- 市值风云
-
-
-
- 不香了?“女人的茅台”遭扎堆减持,葛卫东、刘格菘、胡昕炜都在卖!
- 作者 | 吴丹璐 编辑 | 袁畅“女人的茅台”爱美客近日发布了季报,除了亮眼的业绩外,一季度股东名单变化也颇为有趣。 去年四季度的第二大股东葛卫东直接消失在一季度的前十大流通股东行列。同时,多只明星基金也...
- 华尔街见闻
-
-
-
- \"卖船卖船!\"BW用了5年的散货船,转手赚了600万!..船东惊呼:生意太划
- 近期以来,由于集装箱船和干散货船航运市场持续不止的飙升,运费和租金一再突破业界预期,尤其是二手船交易激增,出现了2003年~2008年牛市以来从未见过的交易数量。Clarkson公司的一项新研究表明:✦2021年全球...
- 海事服务网CNSS
-
-
-
- 突发,退市警报拉响!五只A股一起被“披星戴帽”,近10万股民懵了!最惨已暴跌80
- 中国基金报记者 文景太罕见,一晚上竟有五家A股上市公司被“披星戴帽”。4月26日晚间,香梨股份、德新交运、云南城投、米奥会展、ST南化分别发布公告称,公司股票于4月27日停牌1天,4月28日复牌并实施退市风险警...
- 中国基金报
-
-
-
- 受疫情影响 多家上市公司或修改业绩补偿方案
- 经济观察网 记者 黄一帆 4月26日晚间,赢合科技(300457.SZ)发布一季度报告称,一季度归属于母公司所有者的净利润2233.1万元,同比减少85.42%;营业收入5.57亿元,同比增长0.14%;基本每股收益0.03元,同比减少...
- 经济观察报
-
-
-
- 银保监会:加大制造业信贷投放 鼓励向制造业企业让利
- 上证报中国证券网讯(记者 魏倩)4月27日,上海证券报记者从相关渠道独家获悉,银保监会近期下发了做好2021年制造业金融服务有关工作通知。该通知提出12项具体工作,包括加大制造业信贷投放,强化重点领域金...
- 上海证券报
-
-
-
- 晨会0427|2021Q1基金持仓分析
- >>>重点推荐<<<杨灵修|中信证券海外策略首席分析师S1010515110003海外策略|新发基金延续高景气,增配通信、医药、金融:沪深港通&QDII基金2021Q1持仓分析2021Q1沪深港通新发基金延续高景气。2021Q1内地发行沪...
- 中信证券研究
-
-
-
- 拟与万隆控股合作工业大麻业务,云南白药欲“逆风”转型引质疑
- 导读公司报道:云南白药欲“逆风”转型引质疑大众30:聚焦行业龙头——科大讯飞(002230)市场分析:量能变动牵动A股神经公司报道看点1拟与万隆控股合作工业大麻业务云南白药欲“逆风”转型引质疑云南白药(00053...
- 大众证券报
-
-
-
- 《人民日报》关注天星数科:发挥科技优势,服务实体经济
- 4月19日出版的《人民日报》财经版金融服务实体经济栏目,聚焦供应链产业链金融。本期报道题为《“链”金融,更好链接资金需求(财经眼)》,除了介绍银行金融机构和产业链关键企业,天星数科作为数字科技平台代...
- 看懂经济
-
