- 3分钟27人违章!网友:这里的“电子警察”难道为罚款而设?
- 来源:新华网
近日,有媒体报道广东“佛山一岔道口‘天量’违章”,引发网民热议。一些被罚车主对该地点的违章处罚提出了质疑,舆情监测显示,“擦汗”“疑问
”“捂脸
”成为网民常用表情。
▲网民评论 来源:新浪微博
由于在广台高速公路43公里200米处的Y形岔道口因变道压实线的违章数量多,有网民戏谑地称这一地点为“印钞机”。网民关注焦点主要有:该处设置的交通信号是否合理且必要;该处究竟有多少违法单数;收到的罚款具体流向何处。
▲有网民晒出在此处违章两次的记录。图片来源:今日头条用户@吴先生梁小姐
4月12日22时,佛山交警发布通报回应网民质疑,并提出优化改进措施。有网民发现,当地已连夜优化标识标线,实线抓拍处新增虚线,临近岔口2公里处,地面已增加大号字体的标识及分道提示。
▲佛山连夜优化“天量”罚单高速岔口。视频来源:微博@紧急呼叫
通报解答了网民的疑惑,但关于交通标识、“电子警察”设置使用的讨论仍在持续。
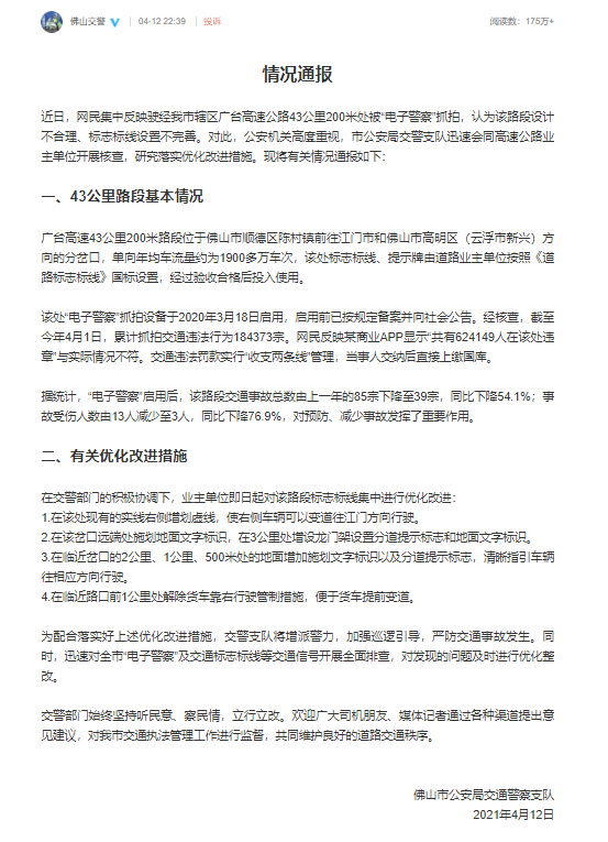
▲佛山交警情况通报 图片来源:微博@佛山交警
短短3分钟,27人“中招”,道路标识标线是否合理,不能仅靠“验收合格”解释,更要经得起行驶检验。诚然,该处的标识标线是否合理,应由权威机构论证,但科学化、人性化的交通信号指示应是道路交通专业需求和公众驾车行驶诉求的最大“公约数”。
有网民表示,从实际驾驶经验上看,由于路面标识都是直行方向,如果司机没有提前靠左变道,在岔路口就很容易压实线。“要是我肯定就违章了”“习惯靠右车道行驶的货车司机太吃亏”“根本来不及反应,第一次经过太容易违章了”等评论频现。还有网民通过导航软件搜索该地,称“导航APP的卫星图像就拍到有车正在违章”。
▲导航软件上显示的该路口卫星图。图片来源:百度地图
与此同时,“天量”罚单引发多地网民共鸣,网民纷纷吐槽身边“吸金”能力超强的道路和“电子警察”。还有网民在评论区里提及今年全国两会期间,全国人大代表韩德云关于“清理整顿以罚款为目的的电子抓拍”的建议。虽然我们不能确认此处是否存在“以罚款为目的的抓拍”,但仍有网民质疑称,“如果一直有司机在此高密度地‘踩坑’,但违章问题却一直没有减少,这里的‘电子警察’难道真的就是为罚款而设立的?”
▲网民评论 图片来源:新浪微博
“电子执法”不是机械化执法,“天量”罚单应当成为提升治理效能的“帮手”。“电子警察”的出现,是为了维护交通秩序,为道路状况的规划和调整提供参考,用科学合理的手段让交通执法更加人性化,而不应只成为处罚的凭证。有网民呼吁,各地交通部门要充分利用“电子警察”提供的数据信息及时对道路状况进行调查调整,通过自我发现、自我审视、自我纠正,让交通规划更加科学合理。正如有网民所说,“好交警不能只罚别人的钱,自己感觉不到疼,要和司机朋友感同身受。”
针对佛山一高速路“天量”罚单一事,广东省相关部门已派出工作组赴现场调查。期待相关部门给出令人信服的调查结果,让标识标线、“电子警察”更好地保障交通安全、引导文明行车。
来源:新华网思客(ID:sikexh)
策划:刘娟
监制:李晓云 汤辉
作者:黄洁心 宋敏榕
编辑:解轶鹏
设计:王亚婧
校对:周佳苗
联合出品:新华网思客 新华网5G富媒体实验室
新闻
-
-
- 高手,稳住才是高手!
- 快乐、愤怒、恐惧、焦虑、沮丧……每个人的身体里都有一张情绪地图求职、择偶、婚恋、育儿、赡养、还贷……我们每天的生活都被这些琐碎而重大的事裹挟时刻牵动着我们的神经影响我们的情绪负面情绪就是心魔你不控...
- 央视网
-
-
-
- 科研人员言语骚扰女学生,撤销教师资格!
- 武汉大学党委教师工作部网站4月15日消息,武汉大学党委教师工作部4月15日发布关于“科研人员涉言语骚扰女学生”的处理通报:武汉大学高度重视近日对我校动物实验中心科研人员杨某某的举报和网络反映。学校迅即成...
- 央视网
-
-
-
- 又来?沙尘、雷雨、大风、降温轮番上演!
- “今天,雷电、降雨、降温、大风、沙尘在华北东部地区轮番上演。”中央气象台首席预报员张涛4月15日接受记者采访时说。4月15日06时中央气象台继续发布沙尘暴蓝色预警,通过风云气象卫星监测到的画面可以看到,受...
- 新华网
-
-
-
- 大连理工,为什么这么牛?!
- 请听题大连理工大学的简称是A.工大 B.大理 C.大工正确答案是C(遇事不决,选C绝学)好了get到正确答案的你可以大声喊出那句响亮的口号——“早安,打工人大工人!” 1 狂 野 浪 漫凌水河畔黄海之滨坐拥一校两...
- 新华网
-
-
-
- 《求是》杂志发表习近平总书记重要文章《在庆祝中国共产党成立95周年大会上的讲话》
- 4月16日出版的第8期《求是》杂志将发表中共中央总书记、国家主席、中央军委主席习近平的重要文章《在庆祝中国共产党成立95周年大会上的讲话》。 文章强调,中国产生了共产党,这是开天辟地的大事变。这一...
- 中央纪委国家监委网站
-
-
-
- 19家药企被罚,财会监督与纪检监察监督协同发力,剑指带金销售,破解药价虚高
- 中央纪委国家监委网站 管筱璞报道 针对群众长期反映的药价虚高顽疾,有关部门再度出手。 4月12日,财政部发布会计信息质量检查公告,对19家医药企业作出行政处罚,其中2家为A股上市公司,恒瑞医药更是一...
- 中央纪委国家监委网站
-
-
-
- 3分钟27人违章!网友:这里的“电子警察”难道为罚款而设?
- 近日,有媒体报道广东“佛山一岔道口‘天量’违章”,引发网民热议。一些被罚车主对该地点的违章处罚提出了质疑,舆情监测显示,“擦汗”“疑问”“捂脸”成为网民常用表情。 ▲网民评论 来源:新浪微博由于在广...
- 新华网
-
-
-
- 匪夷所思!日本政府推出“放射性氚”吉祥物??
- 据东京新闻报道,为了宣传东京电力福岛第一核电站处理水中所含有的放射性氚的安全性,日本复兴厅于13日制作并发布了一份传单。在这份传单中,“放射性氚”被拟化成了“吉祥物”的可爱角色。传单中解释称,放射性...
- 新华网
-
-
-
- 这个群体越来越焦虑了,而且女士更严重
- 随着现代社会生活节奏的加快各方面的压力扑面而来焦虑和抑郁呈多发态势最新的调研结果显示研究生群体的心理健康状况也不容乐观 不久前,中科院心理所对研究生群体心理健康问题及影响因素进行了调查结果显示35.5%...
- 央视网
-
-
-
- 习近平接受外国新任驻华大使递交国书
- 视频来源:央视国家主席习近平4月14日下午在人民大会堂接受29国新任驻华大使递交国书。4月的北京,春光明媚。人民大会堂北门外,礼兵整齐分列两侧,号手吹响号角,迎接使节们到来。使节们沿汉白玉台阶拾级而上,...
- 学习小组
-
-
-
- 预付百万住不上房,烂尾房的内幕是……
- 为何购房预付款可以被开发商随意挪用?如何避免资金监管政策成“一纸空文”?对烂尾项目该怎么处理?“我们买的楼盘烂尾了。”上海市浦东新区颐盛御中环二期业主沈先生说。他在2019年上半年缴纳了首付款280...
- 央视网
-
-
-
- [8点见]女子实名举报科长丈夫出轨行贿 纪委回应
- 聚焦国家发改委:允许租房常住人口在公共户口落户。 我国一季度进出口8.47万亿元,贸易顺差扩大近7倍。 好消息!残疾人两项补贴资格认定申请将不受户籍地限制。 香港立法会及特首选举分别于12月19日及明年3月27...
- 央视网
-
-
-
- 男幼师朋友圈发男童闻脚照,配文让人气愤…回应来了!
- 4月12日,有网友爆料称,疑似江西瑞金红黄蓝幼儿园一男性幼师,在朋友圈发布了三张男童闻成人脚掌的照片,其配文写道“从小培养m”,并评论表示“已经屏蔽家长领导了”。该微博发布后,很快引发热议,12日下午,...
- 新浪新闻
-
-
-
- 怎么才能选到排队最快的那支队伍?
- 一只学霸(ID:bajie203) | 来源一只学霸 | 作者孟夏 | 编辑各位粉丝人生总会遇到那么一瞬间需要你作出关键的选择它会影响到你的心情让你或快乐/或愤怒/或煎熬那就是——甚至连平时荣辱不惊的同学也会疯狂冷静分...
- 央视网
-
-
-
- [岛叔说]一场旱灾,咋就让台当局原形毕露?
- 作为一个降雨量是世界均值2.6倍的海岛,台湾近日却陷入56年来最严重的缺水困境。日月潭底整片土地龟裂(图源:中时新闻网) 一岛内缺水有多严重?日月潭景观一望便知。截至4月9日,日月潭蓄水率仅35.9%,潭底大...
- 侠客岛
-
