- 我为博士做点事
- 来源:ScalersTalk成长持续论
持续力
公众号ID:scalerstalk
个人微信号:escalers
(可加Scalers个人微信交流)
关注
ScalersTalk 成长会 2019 年火热招募中,参见《用持续行动突破成长困境——S成长会2019招募进行中》。
昨天成长会有位小伙伴告诉我,即将前往美国 John Hopkins 攻读经济学博士学位。我知道成长会有许多博士,而且还有很多方向和领域相关,于是我想,要不干脆做一个博士小组,把社群里的博士小伙伴介绍给大家认识一下。
说干就干,于是我拟了一则通知,并且在脑海里搜罗了一下,哪些小伙伴已经拿到了博士学位,或者正在攻读博士学位,不到半天的时间,我们就在成长会2019,集结了 20 多位博士,组成了博士团。在这些博士团的成员中,除了在国内的,还有在美国、日本、德国等地。从事的研究方向也不一,有的做金融,有的做医学,有的做计算机,还有做法学的……
找到一群博士在一起,要怎么玩呢?其实玩法很多。博士本身就是领域的专家,只要把专业领域里的知识掰开一点点,就足以给我们很多启发了。不过,如果这样做就比较常规了。我还有其他好玩的办法。
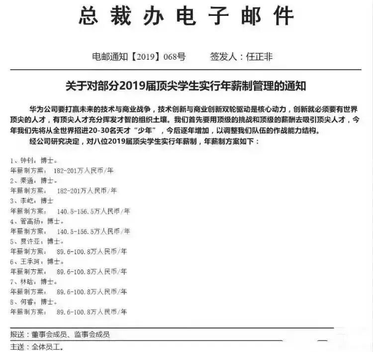
最近有一则新闻,华为给一批应届毕业顶尖博士毕业生开出了百万年薪,引发社会广泛讨论。我看到年入百万的知乎社区,还有人攻击这些人,不知道是不是酸的。
在一些人眼里,一个人读到博士,除了会被夸奖有本领,更多的时候也会被吐槽“死读书”。社会上有一群人会以自己不会学习而感到自豪,尤其是这些人因为意外的机会赚了点钱以后,就更是肆无忌惮的标榜自己“不会读书,也能赚钱”。尊重教育,尊重学识,应该成为社会的共识。只有全社会都兴起了崇尚学习,推动教育的风气,科技才能进一步发展,国力才能强大,否则社会就会变成相互割韭菜的泥潭。
其实博士拿高薪,并不少见。就以清华大学的计算机系博士毕业生为例,拿到百万年薪的,其实很早就有人能做到了。如果你要问为什么能拿到这么高的薪水,因为这些毕业生,能帮助企业解决一些核心的技术问题。而且哪家企业聘请了,哪家企业就会在未来更有竞争力。
其实目前现在名校招博士生很难,主要是因为名额不够。有的导师即使很厉害,也只是两年才分配到一个名额,才能招一名博士生。而名校的博士生,通常根本不用愁自己的出路。更有意思的是,他们出路好,也不会像微商一样总在网上显摆,所以社会上很多人是并不知道他们的生活还是挺好的。而如果你不在相应的圈层,你是无法知道这些情况的。
下图是清华计算机系一名教授在某条微博上对于微博杠精的驳斥。用我的话说,怼得漂亮。
回到前面说我做的博士团的事情,我没有让博士们直接出来搞分享,而是想能不能为博士们提供什么价值。在成长会,其实潜伏着很多行业的资深大佬。比如有一位在会员其实就是在做科研之外,还负责给自己的公司招聘博士,而这家公司就是前面说的华为。正好成长会的博士团里,又有从事人工智能、光通信等方面的合作。这样我就可以搭一个桥,大家在一个社群里,建立了链接。
博士是一个国家未来科研力量的生力军。培养高质量的博士,会为未来三十年我国科技的进步打下良好的基础。而为博士提供优厚的待遇,让他们免除生活的烦恼,可以专心从事科研工作,是全社会需要做的事情。
从这个角度,企业提供更高的薪水,社会舆论给予更多的关注,所有社会成员对科研有更多的耐心,是我们需要的。高质量的博士从来不应该操心自己拿多少薪水的问题,这些人就是未来的科学家,而科学家在科技上取得的突破,是惠及我们所有人的。
理论上我认为,博士生就不应该发愁找工作的事情,而是工作来找博士。而我希望我能在这个方向上,为博士多做一些事情。
当然,如果你不是博士的话,我也会为你做一些事。
根据成长会的惯例,每年暑假我都会讲一场求职课,把从简历到Offer的全流程做一个梳理。不管是不是博士,从学校到企业,从学生到社会人,都会面临这个阶段转换的话题。通过一次串讲,把这个过程梳理一下,相信会对很多同学有启发。
时 间 2019年8月4日(今晚)19:00
听课方式 成长会2019 QQ大群
本次课程仅面向S成长会2019成员开放,成为会员的申请方式《用持续行动突破成长困境——S成长会2019报名须知》。不过2019年已经过半,如果你不是意向特别明确,请不要冲动加群。
ScalersTalk成长会2019年成长大课
2019年7月:2019年半年总结复盘会2019年6月:1000天持续做一件事,会有什么改变?2019年5月:从这四个方面下手,学新知识比较快2019年4月:学习有一条封锁线2019年3月:做事不能坚持,我该怎么办?2019年2月:如何通过有效“输入”“输出”加速成长?2019年1月:改变,从拥抱成长开始 | ScalersTalk成长会1月课2015-2018年成长大课
2018年
2018年12月:回顾2018这一年,你做了什么?2018年11月:如何利用复杂系统原理加速个人成长?|ScalersTalk成长会11月课2018年10月:如何用好“搜索”提高学习效率?| ScalersTalk成长会10月课2018年9月(写书加课):如何从零开始写一本书?2018 年9月:如何同时破解英语听说能力?| ScalersTalk成长会9月课2018年8月:[今晚8点]遇到有难度的英语材料应该怎么学?| ScalersTalk成长会8月课2018年7月(求职加课):从简历到Offer:职场新人的求职全攻略(未推文)2018年7月:[今晚8点]如何利用成长双系统学好英语?|ScalersTalk成长会7月课2018年6月:[今晚8点]怎样利用 “持续行动”和“刻意学习”全面提升?|ScalersTalk成长会6月课2018年5月:如何打造无坚不摧的学习能力?| ScalersTalk成长会2018年5月课2018年4月:从开始到持续:1000天持续行动 | ScalersTalk成长会2018年4月课2018年3月:做一个持久的人:行动系统构建 | ScalersTalk成长会2018年3月课2018年2月:利用势能差,拯救行动力:输出倒逼输入 | ScalersTalk成长会2018年2月课2018年1月:成长引论:力、系统与时间复利 | ScalersTalk成长会2018年1月课2017年
2017年12月:如何通过持续行动提升收入?| ScalersTalk成长会12月课2017年11月:如何通过持续写作出版自己的第一本书?| ScalersTalk成长会11月课2017年10月:如何从海量信息中汲取成长力量?| ScalersTalk成长会10月课2017年9月:遇到有难度的英语材料应该怎样学?| ScalersTalk成长会9月课2017年8月:作为一名老司机,在英语学习的道路上如何飙车?| ScalersTalk成长会8月课2017年7月:从英语学习切入成长变革:思路与理论 | ScalersTalk成长会7月课2017年6月:怎样变成牛人?从小白到牛人的进阶路径拆解| ScalersTalk成长会6月课2017年5月:怎样才能沉迷学习,日渐消瘦?| ScalersTalk成长会5月课2017年4月:改变的历程:1000天持续行动阶段拆解 | ScalersTalk成长会4月课2017年3月:行动系统和1000天持续行动计划 | ScalersTalk成长会3月课2017年2月:输出倒逼输入与持续行动 | ScalersTalk成长会2月课2017年1月:成长导论:力与系统视角 | ScalersTalk成长会1月课2016年
2016年12月:绘制你的成长地图:2016年度总结 | ScalersTalk成长会第12课2016年11月:论深度听力和输入的关系 | ScalersTalk成长会第11课2016年10月:信息时代的荒野生存 |ScalersTalk成长会第10课2016年9月:成长路上的情绪状态管理 | ScalersTalk成长会第9课2016年8月:面试通关的核心要点 | ScalersTalk成长会第8课2016年7月:如何写出“杀手级”简历?| ScalersTalk成长会第7课2016年6月:英语听力的练习提升之路 | ScalersTalk成长会第6课2016年5月:如何通过深度模仿改进发音?| ScalersTalk成长会第5课2016年4月:如何榨干一段朗读材料?|ScalersTalk成长会4月课2016年3月:1000天持续行动计划启航 |ScalersTalk成长会3月课2016年2月:行动系统和学习系统|ScalersTalk成长会2016第2课2016年1月:ScalersTalk成长会2016第一课:成长系统引言
2015年
2015年12月:《[C1512]成长会2015年终总结》2015年11月:《[C1511]持续行动与状态管理》2015年10月:《[C1510]搜索-信息化时代生存技能》2015年9月:《[C1509]如何采用信息化武器提高工作效率》2015年8月:《[C1508]口译基础与进阶路径》2015年7月:《[C1507]笔试、面试、拿Offer》2015年6月:《[C1506]如何做一枚Offer收割机?(简历部分)》2015年5月:《[C1505]英语听力的进阶攻略》2015年4月:《[C1504]自由听力的进阶路径》2015年3月:《[C1503]口语和表达-输入和输出的艺术》2015年2月:《 [C1502]从成长系统到英语学习(I)——IT全局观与朗读入门》2015年1月:《[C1501]构建学习系统打造行动力——我的多领域学习训练经验体验》
长按二维码向我转账
喜欢就赞赏,不喜欢?用钱砸
受苹果公司新规定影响,微信 iOS 版的赞赏功能被关闭,可通过二维码转账支持公众号。
已同步到看一看
取消
发送
我知道了
朋友会在“发现-看一看”看到你“在看”的内容
确定

已同步到看一看写下你的想法
最多200字,当前共字
发送
已发送
朋友将在看一看看到
确定
写下你的想法...
取消
发布到看一看
确定
最多200字,当前共字
发送中
微信扫一扫
使用小程序
取消
允许
即将打开一个新页面
取消
允许
社会
-
-
- “怒减25斤,堪比整容”:世界真的会狠狠奖励,瘦下来的人
- 你的身材,就是你的实力 - 来自十点读书 - / 10:11 文 | 十点君 · 主播 | 晏娇 最近,一条#减肥时候的我太难了#的话题,迅速爬上微博热搜。 引爆足足6.7万人大倒苦水。 总结下
- 十点读书
-
-
-
- 四种方式,教你改变第一印象所带来的负面影响
- 我们都有过这样的经验:说了一句不好笑的笑话,无意间让新的同事难受;搞砸了我们的第一次任务,让老板失望;跟客户就是谈不来。麻烦的是,别人对我们留下的第一印象难以改变。 人们很容易“基本化”别人的行为。
- 译言
-
-
-
- 周日声音|若无正确的思想的培养,这发达总是畸形的发达
- 《东方历史评论》微信公号:ohistory “脑筋若无正确的思想的培养,任它怎样发达,这发达总是畸形的发达,那么一切的行为都没有稳定的正确的立足点。”——聂耳 聂耳(1912-1935),云南
- 东方历史评论
-
-
-
- 七夕撩动“现”男友,拥有这些法宝让你变更美,简直好用炸了
- 《跟着黛表姐一起买买买》 腔调与有趣并存,养肤与美貌并重 微信ID:花帮小黛黛(missdaidai17) Lifestyle · Beauty · Fashion · Travel · 3C D
- 花帮黛黛Style
-
-
-
- 今天我们参加比赛没赢,但至少自拍了一张。
- 最近我们参加了一个创业比赛。 今天进行的是广东省的决赛,而我们拿到的成绩是小组第四,应该是无缘国赛了。 想起在比赛的前一天晚上,我和 Vivian、Joker 还有产品经理 Pansy 四个人在酒
- 我要WhatYouNeed
-
-
-
- 情商是智商的高级体现
- Cuno Amiet,Frau im Garten 连岳老师, 您好,我是一名即将要上高中的学生,而我所要上的高中是一所私立学校,要上私立学校的学生就必须要有一定的自律能力这一点我相信您肯定知道,
- 连岳
-
-
-
- 出轨后,如何拯救你的婚姻?
- 本文授权自大侠心理(ID:xinlixinli2014) 出轨后,如何拯救你的婚姻? 文 | 王大侠 根据统计数据显示,超过 50% 的已婚夫妇都经历过婚外情的痛苦,然而并非婚姻中的每一个不忠
- 周国平
-
-
-
- 小八||顶级港圈姐妹团“至八会”的历历往事……
- 前段时间,我们写了香港七魔女的故事。后台有读者强烈要求写一写香港的“至八会”。 在这里表扬这些读者,知识点掌握挺全面啊,“至八会”这种老牌顶级姐妹团都知道,不愧是我们的读者哈哈。 说起“至八会”呢
- 蓝小姐和黄小姐
-
-
-
- 告别低效,看高效能人士的七个习惯~
- 在工作中,我们常常会被一些琐事所困扰。员工之间的沟通不畅;情绪化不小心乱入到了工作;主次要的事情偶尔混淆不清… 偶尔了多次,也注定会成为工作的绊脚石。所以,高效、积极才会让我们的生活和工作能获得一个好
- 高效运维
-
-
-
- 我为博士做点事
- 持续力 公众号ID:scalerstalk 个人微信号:escalers (可加Scalers个人微信交流) 关注 ScalersTalk 成长会 2019 年火热招募中,参见《用持续行动突破成长
- ScalersTalk成长持续论
-
-
-
- “和谁结婚真的不一样。”一位再婚男人的自述
- 你做我的朗读者 我做你的摆渡人 戳蓝字一键关注 摆渡人 ☾ 每晚21:39 无论你在哪里,请记得打开手机。 “和谁结婚真的不一样。” - 来自摆渡人 - / 14:23 ♪ 点上方绿标即可收听主播
- 摆渡人
-
-
-
- “毒舌”之痛:批判他人,等于苛责自己
- “太烂了。” 我问了一位朋友他们最近看的一部电影好不好看后,得到的就是这个反应。 “太烂了吗?”我问道,心里想着有什么可能会使一个事物变得那么糟糕。但是,我如此反问,使我领悟了一个道理。我意识到
- 译言
-
