- 权健治好了那么多病,难道我们不应该感恩么?
- 来源:远方青木
天津,被称为北派传销的发源地,传销大佬无数,但是在这片土地上,却成长出一位中医保健品的带头人,把中国传统医药产业给发扬光大,它就是权健集团。
权健集团,是一家深耕于中国传统医药的大公司,它靠火疗起家,在权健火疗馆开满全国各地后,权健不满足于这种简单的中医手法,花费约8000万元在全国各地收购中医秘方,生产了多种类型的中医产品。
经过几十年的发展,权健集团旗下的中医产品已经琳琅满目,把中华传统医学给发扬光大,这世界上,已经没有权健不能治的病,这话就算是对着央视采访他也敢说。
就算是癌症,权健集团也已经发展到了能随手治愈的地步,压根不用检查,不管谁来都开同一种治癌药,权健对自己产品的信心有多强,由此可见一斑。
权健的产品治疗范围有多广呢,效果到底有多神奇呢,我们来简单列举一下。
我先从简单的说起,就说说这个骨正基吧,这是一款鞋垫,不过他是一款很神奇的鞋垫,官方宣称这款鞋垫可以通过中医按摩脚底穴位的办法对全身骨骼起调整作用,尤其是骨骼变形引起的颈椎病、腰椎间盘突出、骨质增生、螺旋腿、外八字等人群有很好的显著疗效,所以称之为骨正基。
甚至,你睡眠不好的时候,把这个鞋垫从你的臭鞋里抽出来放在脑袋底下,立刻就睡着了。甚至你心脏病犯了,把这个鞋垫从脚底下抽出来放在腋窝下面马上就可以救回来,真乃行走江湖,居家旅行之必备神器啊。
权健的这个万能鞋垫,也是通过收购中医秘方制造出来的,早在《倚天屠龙记》时代,这个秘方就有记载。武当七侠的老三俞岱岩和老六殷梨亭都被大力金刚指给捏碎了全身骨骼,幸好张无忌找来了权健鞋垫才得以恢复。
对了,当时它还不叫权健鞋垫,叫黑玉断续膏,不过使用的秘方和原理是一样的。如果不是权健公司花费巨资从民间找到了这失传已久的中医秘方,我们今天怎么能享受到如此神奇的产品。
然后我就要说一说权健的另一个伟大发明,权健负离子卫生巾了,这个卫生巾除了可以当卫生巾用,还能治病,它不仅能治疗妇科疾病,里面据说还有芯片,能防辐射。
厉害吧,而且别家的卫生巾都是女士专用,权健的卫生巾男人都可以用,因为他里面加的负离子连前列腺炎都能治。
你还别说,我小区里的一位大爷,年轻的时候纵欲过度,晚年体质极差,走路都费劲,自从用了权健的卫生巾后,雄风大振,现在一个晚上要折腾他老伴八次,老太太出门脸色都红润了许多,据说今年大爷参加了马拉松比赛,并且拿下了冠军,耐力惊人,没有权健的卫生巾,哪有大爷的今天。
权健火疗馆遍布全国,以去湿气、平阴阳、固本培元,打着中医名号吸引了大量的顾客。火疗这玩意仅仅只是去湿气么?当然不是,火疗是万能的,没有一把火烧不掉的病。
看到没,从头烧到脚,只要把你全身烧一遍,百病全消,有病治病,没病美容,先烧阴,再烧阳,男女老幼一个都别想跑。而且权健的火疗培训起来非常简单,经销商拉新人入伙的时候表示:“三天就能学会,会煮面条就会做火疗”,如此有效还如此简单,真是创世纪的伟大发明。
火疗这东西,其实并不是完全属于中华的宝贵遗产,西方也早就研究出了这份秘法。早在中世纪,欧洲的宗教裁判所,为了治疗布鲁诺和一群女巫的不治之症,就公开使用火疗,宗教裁判所对火疗的效果赞不绝口,用过的人都说好!
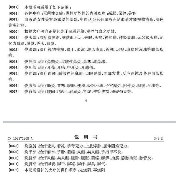
我一个朋友被车给轧了,头都被压碎了,西医刚到场就说死透了,安排后事吧。老父亲和老母亲白发人送黑发人,哭天抢地,守着尸体好几天,就是不愿意送殡仪馆火化。后来权健的一个经销商看不下去了,给我这位朋友做了一次火疗,只收了半价,你们猜怎么着,才烧了一次,新头都长出来了,第二天就能下床走路了,感谢权健,给了我兄弟新生。
这世界上,就没有权健火疗治不了的病,年轻人,我看你湿气很重啊,做做火疗吧。
权健旗下的本草清液,是用一堆饮料和酸奶调配出的神器饮品。按本草清液的生产许可证编号在食品药监局的网站上搜索,得到的登记信息是风味饮料。
当然,这款饮品售价高达一千元一盒,怎么可能会是普通的饮料,实际上它是一款万能排毒神器,可以修复你全身内脏。
按官方产品功能介绍,服用这款饮料之后,你会排泄出五颜六色的物质,不同的颜色对应人体不同部位的排毒,哪里有问题排哪里,没有本草清液排不了的毒,也没有本草清液修复不了的人体器官。
本草清液的排毒修复功能,已经达到了惊天地泣鬼神的地步了。我一朋友的爷爷,因病都死了三年了,家人无意中接触到了权健本草清液口服液,抱着试试看的心态,倒了一盒在骨灰盒里。没想到第二天他爷爷就活过来了,还是自己从骨灰盒里爬出来的,现在每天在小区门口和一群老太太扭来扭去跳广场舞呢。
我还有一朋友,特别喜欢看一个叫“远方青木”公众号的文章,里面知识点太多了,每天都有新的优质文章冒出来,每次他都震惊的不行,有一次他一不小心把头给震掉了,幸好他爸妈以前也看过这个公众号写的文章,知道权健火疗有修复脑袋的作用,赶紧拉到权健火疗馆烧了一顿,新头马上就长出来了,又能开心的看公众号了。
权健救了我这个朋友,赐他新生,支持权健,感恩权健。
(对话框回复“木木”查看更多原创文章)
传媒
-
-
- 重磅评论 | 洋葱的祸福史——从《花腔》到《应物兄》(程德培)(三,终)
- 李洱长篇《应物兄》刊载于2018《收获》长篇专号(秋卷+冬卷),全本。 程德培评论刊载于2018《收获》长篇专号(冬卷),转载或摘编请注明出处。 评论家程德培 洋葱的祸福史 ——从《花腔》到《应物
- 收获
-
-
-
- 夜读 | 你为什么单身?这是最好的回答
- 你为什么单身?这是最好的回答 - 来自人民网 - / 08:40 “你有对象了吗?”在很多年轻人心中,这句话是雷区。 前几天和弟弟在外面吃饭,碰到好多年没见的初中同学,她左手抱着娃,右手拎着菜,开
- 人民网
-
-
-
- 曾泰元:英文里的“禅”
- 新华社记者吴晓凌2017年9月29日摄于旧金山 长久以来,英语世界若是提到“禅宗”,其所用的关键字眼,几乎都是源自日文的Zen(禅,完整作Zen Buddhism“佛教禅宗”)。大多数西方人也认为,
- 文汇笔会
-
-
-
- 李强与中央媒体驻沪负责人座谈:为改革发展营造良好舆论环境!
- 市委书记李强今天下午(12月29日)与中央主要新闻单位驻沪机构负责人进行座谈,围绕深入学习贯彻习近平总书记关于宣传思想工作和考察上海重要讲话精神、为上海改革发展营造良好舆论环境,认真倾听大家的意见建议
- 上海发布
-
-
-
- 2018年企业家“年度好声音”:我们是谁,为什么而奋斗?
- 关注秦朔朋友圈,ID:qspyq2015 这是秦朔朋友圈的第2406篇原创首发文章 因为坚信,所以奋斗。人因梦想而伟大。 这是2018年12月22日,小米公司创始人、金山软件董事长雷军在金山创立30
- 秦朔朋友圈
-
-
-
- 孩子优不优秀,取决于妈妈的选择
- 最近,离寒假说远不远,说近不近,我加的一个家长群就已经开始沟通起“报班技巧”。好在现在他们“开明”了许多,多了许多围绕孩子兴趣的选项,字里行间都是煞费苦心: 在不断刷屏的讨论中,一直沉默的我被cue
-
-
-
- 2019,请给自己一份欲望清单
- 王珣说 · 美人的底气 欲望会比愿望更具野心与动力,因为不论我们的生活,爱情,还是婚姻,都一定要相信金钱! 请点击图标收听配乐 新年快乐 - 加载失败 ╥﹏╥ - 00:00 / 00:00 不要频
- 美人的底气
-
-
-
- 懂得正确说话,一段婚姻才会越吵越好
- - 加载失败 ╥﹏╥ - / 00:00 文 | 卓绝 来源 | 钱某某(qianmoumou2018) 之前我写过不少关于家庭暴力的文章。 后来很多读者评论说——其实最毒的不是拳头,而是舌头。
-
-
-
- 年末重磅!严控作业量,控制考试次数,限制竞赛评优……教育部等印发中小学生减负措施的通知 | 特别关注
- 2018年的最后一个工作日,教育部等九部门印发了重磅通知! 通知称,《中小学生减负措施》(减负三十条)已经国务院同意,现印发…… 快看,这关乎太多孩子的生活、老师的生活、家长的生活…… 教育部等
- 中国教育报
-
-
-
- 年底注意!这个二维码千万别扫!否则你的微信就是别人的了!
- “系统正在检测删除我的人,勿回 ” “测粉请见谅。关注公众号可免费检测” …… 类似的消息很多人都收到过甚至尝试过 但却不知其中暗藏风险! 近日,市民王女士在微信上收到一条清理“僵尸粉”的消息,正
-
-
-
- 权健治好了那么多病,难道我们不应该感恩么?
- 点击标题下「远方青木」可快速关注 天津,被称为北派传销的发源地,传销大佬无数,但是在这片土地上,却成长出一位中医保健品的带头人,把中国传统医药产业给发扬光大,它就是权健集团。 权健集团,是一家深耕于
- 远方青木
-
-
-
- 【洗心革面】2018-2019李志跨年音乐会指南
- 2009年12月31日“动物凶猛”巡演义乌站 ,义乌隔壁酒吧 2010年12月31日“我们也爱南京” ,南京江南剧院 2011年12月31日“IMAGINE” ,南京创意中央Matrix剧场 2012
- 南京李志
-
