- 事关孩子入学!中山2021年义务教育学校招生指引公布
- 来源:中山发布
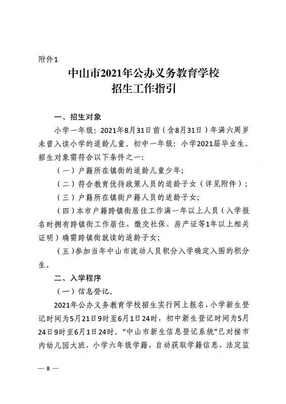
4月20日,中山市教育和体育局发布《中山市2021年义务教育学校招生入学工作指导意见》。根据《意见》,2021年公办、民办义务教育学校招生实行网上报名,小学新生登记时间为5月21日9时至6月1日24时,初中新生登记时间为5月24日9时至6月1日24时。法定监护人须在此期间登陆“中山市新生信息登记系统”进行信息登记、志愿填报、信息审核、录取、入学注册、补录等工作。
6月22日全市统一实施电脑随机摇号。市直属学校沿用2020年的办法摇号录取,民办学校摇号录取分两步进行,第一先摇出顺序号,第二按照顺序号结合填报的志愿依序录取(即填报同一个志愿的所有学生按摇出的顺序号从小到大录取,录满为止。
详细方案如下:
■电动车、摩托车车主注意!中山开始整治了 | 早安,中山
■央视出品!这部电视剧在中山拍摄,有你熟悉的场景吗?
■降温又降雨!今起中山天气大转变 | 早安,中山
中山发布编辑部
教育
-
-
- 真不夸张!薅过那么多羊毛,这么良心的第一次见!
- 从去年火到今年的“童老师”,宝妈们都听说了吧!要知道,她可是教育界的李佳琦,再闹的孩子也能在她声音的“感化”下,乖乖跟读英语绘本!如果你还没听过,一定要听听看:(大家可以边听边看!)原来绘本还能这...
- 父母堂
-
-
-
- 数学满分上清华,这位学霸一针见血:小学请死磕这件事,别等初中后悔
- 在所有学科里,数学可能是最不公平的一门了。开窍的孩子轻轻松松不费力气就能拿到满分,不开窍的孩子拼命刷题成绩也只能不上不下。于是,很多家长都觉得:数学这事儿拼的是天赋,没有天赋的孩子学不好数学……但...
- 二丫陪你来唠嗑
-
-
-
- 从四川到中科院,一篇博士论文看哭7亿人:劝普通人放弃这件事,其实是这世间最大的骗
- 壹牛家长圈不仅是牛爸·牛妈·牛娃的圈子关注 家长社区 学业指导 升学规划 研学活动 志愿填报 课程推荐 试卷资料 留学咨询电话028-866918
- 壹牛家长圈
-
-
-
- 面试这件事,做到3个“不要脸”你就赢了90%的考生!
- 免费学习资料分享就在教师资格证学习交流教师资格证QQ交流群:584855731教师资格证微信交流群:扫码进入面试和笔试不同,笔试考查的是大家的理论掌握水平,而面试更侧重实操能力、临场应变能力,更加考验我们的...
- 教师资格证考试资讯
-
-
-
- 高考时间改到6月份的第一个周末?学生家长不乐意,原因现实
- 文|秘籍君众所周知,在学历日益重要的今天,高考毫无疑问地成为全国人民瞩目的考试。在每年的高考期间,也就是6月份的7、8、9,你也能明显感受到大家的注意力,都在这上面。最近,我在翻看高考信息的时候,就看...
- 育儿须知
-
-
-
- 辽宁银保监局开展“党史快问快答”活动
- 为深入开展党史学习教育,4月12日,辽宁银保监局开展“党史快问快答”活动,就百年党史中重要事件、重大会议、重要任务,随机对党员干部进行现场问答,党委班子成员积极参与,极大调动了全局学习的热情,使党史...
- 金融街15号
-
-
-
- 事关孩子入学!中山2021年义务教育学校招生指引公布
- 4月20日,中山市教育和体育局发布《中山市2021年义务教育学校招生入学工作指导意见》。根据《意见》,2021年公办、民办义务教育学校招生实行网上报名,小学新生登记时间为5月21日9时至6月1日24时,初中新生登记...
- 中山发布
-
-
-
- 近视不能报的专业,还挺多!请提前知晓。
- 每年高考体检,最让考生担心的就是视力检测结果。因为,很多大学专业对视力都会有要求。具体有哪些?今天来带大家了解一下。01关于体检表在大部分招生体检表上,考生可以看到自己的体检结果会是以下4种体检结论...
- 绿卡图书
-
-
-
- 填报志愿,家长和同学们千万要避免这10大误区!
- 距离高考越来越近,相信很多考生大部分精力都在学习上,同时也要了解关于志愿填报的问题。看了那么多填报志愿的指南以及建议,各位同学和家长们有没有了解过这其中存在的问题呢?今天小编为大家整理了报考时常见...
- 好课堂
-
-
-
- 北大喊你回家!这个约定没有忘
- 一诺千金!北大喊你回家!近日,北京大学发布的一则通知引发关注,一度冲上热搜让不少学子瞬间泪目去年夏天,因疫情防控很多北大毕业生无法返校当时,北大曾许下诺言2021年将邀请2020届毕业生重聚校园补办学位授...
- 青春北京
-
-
-
- 努力建设世界一流大学
- 2021年4月19日,习近平总书记在清华大学考察时指出,我们要建设的世界一流大学是中国特色社会主义的一流大学,我国社会主义教育就是要培养德智体美劳全面发展的社会主义建设者和接班人。习近平总书记的这一重要...
- 求是网
-
-
-
- “寒门博士”故事鞭策更大力度实现教育公平|每日快评
- 黄国平用自己的努力和成功回击了“寒门难出贵子”论调,他通过求学走出大山、找到理想工作、拥抱美好未来,正是“知识改变命运”的生动案例。但我们也要看到,在广大农村地区,确实不是所有贫寒学子都能有幸看到...
- 新华每日电讯
-
-
-
- “985废物”的心声:家长只看成绩只会坑了孩子
- 1.习近平在清华大学考察在清华大学建校110周年校庆日即将来临之际,中共中央总书记、国家主席、中央军委主席习近平19日上午来到清华大学考察,先后视察美术学院、成像与智能技术实验室、重点教学科研成果展示、...
- 一度蜜订阅号
-
-
-
- 中考前两个月,家长能为孩子做点什么?
- 中考最后阶段,同学们在全力以赴备战中考的同时,也需要来自家长的支持与帮助。怎么做、做什么,才能更好地帮助同学们在最后阶段稳固心态,提升效率,同时未雨绸缪,为未来打好基础呢?总结大家的经验,下面的几...
- 袁意
-
-
-
- 体测变体检?36所双一流“强基计划”,仅剩1校测长跑
- 导读既然加入“强基计划”的36所高校都是双一流大学,那么,双一流大学不应该首先也具有一流的学生体质健康水平和一流的校园体育文化吗?“强基计划”体育测试仅剩国防科大测长跑 “强基计划”,即基础学科招生...
- 中国青年报
-
