- 《柳叶刀》子刊:上海、杭州甲状腺癌发病率“遥遥领先”,过度诊断比例有多高?
- 来源:一附院内分泌科
《柳叶刀》子刊:上海、杭州甲状腺癌发病率“遥遥领先”,过度诊断比例有多高?
截图来源:The Lancet Diabetes & Endocrinology
发病率高而死亡率低,乳头状癌增加显著
普遍过度诊断,城市地区更明显
哪些因素与过度诊断有关?
图片来源:123RF
小结
发病率存在巨大地理差异,
在短时间内发病率迅速增加而死亡率没有相应增加,
乳头状癌占很大比例,
确诊年龄曲线的严重失真,
与社会经济发展程度相关。
甲状腺癌术后应该到内分泌科进行抑制治疗,您知道吗?
甲状腺癌的抑制治疗,实际上是指甲状腺癌术后的
TSH(促甲状腺激素)抑制治疗。
甲状腺癌的概述
甲状腺癌是近年来发病率增长最快的恶性肿瘤之一,占所有恶性肿瘤的1%,多见于20-40岁之间的年轻人,特别是女性朋友更为常见。
甲状腺癌病理类型
甲状腺癌最常见4种病理类型,分别是乳头状癌、滤泡状癌、髓样癌和未分化癌,其中乳头状癌和滤泡状癌统称为分化型甲状腺癌(DTC)。
甲状腺癌各型占比及恶性程度排序
甲状腺癌中乳头状癌占75%,滤泡状癌占16%,髓样癌占5%,未分化癌占3%。乳头状癌恶性度较低,未分化癌恶性度较高。
分化型甲状腺癌预后
经规范化治疗,分化型甲状腺癌(DTC)预后良好,10年生存率可达80-90%,那么如何降低术后复发是我们重点要做的工作。
TSH抑制疗法目的
一是纠正甲状腺癌术后甲状腺激素的不足,二是抑制DTC的复发。
为什么要抑制TSH
DTC起源于甲状腺滤泡上皮细胞,主要包括甲状腺乳头状癌和甲状腺滤泡状癌,DTC细胞上含有TSH受体,TSH与TSH受体结合后会促进DTC细胞分化增殖。如果减少TSH,就会抑制DTC细胞的分化增殖,也就达到预防DTC复发的目的。
如何抑制TSH
TSH(促甲状腺激素)由垂体分泌,可以促进甲状腺激素合成,反过来,甲状腺激素过多会反馈给垂体抑制TSH的分泌。那么我们口服足够剂量的甲状腺激素(优甲乐L-T4——目前最常用的口服甲状腺激素药品),就可以抑制TSH的分泌。
长期超生理剂量服用甲状腺激素可以引起亚临床甲状腺功能亢进,也会增加月经后妇女的骨质疏松发生率及病理性骨折的发生风险。还会加重心肌缺血,诱发心绞痛及房颤(尤其是老年患者),还会增加心血管病的死亡风险。
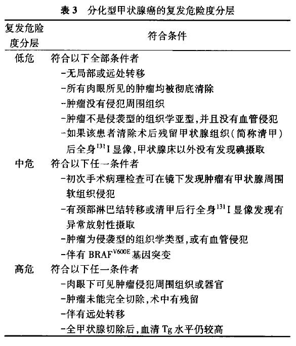
分化型甲状腺癌(DTC)复发危险度分组
根据不同病情把DTC复发危险度分成低危组、中危组和高危组,该分组对临床治疗具有指导意义。
优甲乐治疗的时限
高危组患者需终身服用L-T4(加衡、雷替斯、优甲乐)抑制治疗,低危组患者5年内服用L-T4,并严密随访,5年后若无复发,可将L-T4调整为生理需要量,维持TSH在正常范围内即可。
TSH抑制治疗的目标值
DTC复发高危险组,TSH控制在0.1mU/L/以下,如果出现不良反应,可将TSH控制目标调整为0.1-0.5mU/L之间。DTC复发低危险组,TSH控制在0.5-2.0mU/L之间。
TSH抑制治疗具体怎样用药
1、L-T4(加衡、雷替斯、优甲乐) 的起始剂量应根据患者年龄、伴发疾病情况以及甲状腺切除范围而定:在全甲状腺切除时,年轻患者直接启用 1.5~2.5 μg/kg/天;50 岁以上,如果没有心血管问题,初始剂量为 50 μg/天,如合并心血管问题,初始剂量应该减半,隔 4~6 周需要复查甲功,根据 TSH 的结果调整优甲乐用量,每次增加 25~50ug。
2、达标后 1 年内每 2~3 个月测定一次;达标后 1~2 年内每 3~6 个月测定;2~5 年内每 6~12 个月测定一次。
3、同时,我们还需考虑抑制 TSH 治疗的利弊。对于 TSH 长期抑制的患者,需保证每日摄取一定量的钙(1200 mg/d)和维生素 D(1000 U/d)。
一点说明
服用L-T4注意事项
1、L-T4 最好早餐前 1 小时一次性服用全天量,如有漏服,应服用双倍剂量,直到补足全部漏服剂量。
2、若甲功正常患者,出现心慌、心悸等症状,无法耐受者,可以尝试将每天的药物分次服用,一般早餐前和晚餐后各服一次。
3、部分病人需要根据冬夏季节 TSH 水平的变化调整 L-T4 用量,冬天需加量,夏天要减量。
4、为了不影响药物吸收,服药时注意与其他药物间隔一段时间。与高血压药物、维生素、滋补品间隔 1 小时,与含铁、钙食物或药物间隔 2 小时,与奶、豆类食品间隔 4 小时,与消胆胺或降脂树脂间隔 12 小时。
甲状腺癌术后,甲功化验达到这样才算正常!
甲癌术后,在服用左甲状腺素钠片抑制 TSH,TSH 到底要降到多低?需要终身服药吗?内分泌科门诊经常遇到这样的问题,下面给大家做个简要介绍。
由于手术会切掉大部分或全部的甲状腺,造成甲状腺功能不足,所以一般都需要终身服用甲状腺素,弥补甲状腺功能的不足,这叫做「替代治疗」。
另外,部分病人可能需要服用超替代剂量的甲状腺素来抑制 TSH 水平,防止肿瘤复发,这叫做「TSH 抑制治疗」。TSH 应该控制到以下水平:
中、高危患者 TSH 需抑制在 0.1 mU/L 以下;
低危患者 TSH 需抑制在 0.1~0.5 mU/L 之间。
如果甲癌病人怀孕了,TSH 抑制标准又有不同,具体请咨询医生。
高危和中危患者需要终身进行 TSH 抑制治疗,低危患者可以在抑制治疗 5~10 年后,减少甲状腺素剂量,改为替代治疗。
那么,什么样的患者属于中、高危,什么样的患者属于低危呢?可以参考下面的表格:
表格很详细,但专业术语太多,看不懂?最简单、直接的方法是到内分泌科门诊就诊咨询专业医生。
来源 北京263耳鼻喉科、医学新视点
河北北方学院附属第一医院内分泌科简介
1989年成立内分泌专业组,2003年独立门诊,2006年独立病房,2011年独立病区。内分泌科是张家口市内分泌代谢专业唯一具有硕士研究生招收与培养资质的科室,张家口市唯一具有内科学(内分泌代谢)专业国家级住院医师规范化培训招收与培养资质的科室。国家级药物临床试验质量规范(GCP)备案专业,中华医学会糖尿病健康教育管理认证单位,糖尿病院内血糖管理培训实践基地,河北省生长发育与矮小症专病联盟单位,河北省罕见病成员单位,共青团河北省青年文明号。多次承办河北省省级继续教育项目和国家级继续教育项目,曾多次获得过院级的“先进科室”、“先进护理集体”等称号。内分泌科将努力建成医德高尚、医术精湛、服务优质、团结协作的学习型团队,集医教研于一体、以内分泌代谢疾病为诊疗特色的京西北区域国家重点内分泌专科。
内分泌科年门诊量6.71万人次,病房床位65张,年住院1835人次。内分泌科现有医生15人,其中主任医师1人,副主任医师7人,主治医师4人,住院医师3人。内分泌科现有护士17人,其中主管护师7人,有2名护士持有糖尿病教育专科护士证。
内分泌学科是院级重点学科,开设有内分泌专家门诊、生长发育门诊、肾上腺门诊、肥胖门诊、甲状腺门诊、普通门诊、宣教门诊。糖尿病与甲状腺疾病为内分泌科常见疾病,目前内分泌科开展的亚专业包括生长发育、内分泌高血压、肥胖和特殊类型糖尿病,涉及病种包括糖尿病、甲状腺疾病、生长发育异常、肾上腺疾病、垂体疾病、性腺疾病、骨质疏松、肥胖等内分泌代谢疾病。
内分泌科联系电话:0313-8041513 8041512
部分医师联系方式如下:
检测报告示「良性甲状腺结节」,该如何正确处理?
甲状腺结节是指甲状腺细胞在局部异常生长所引起的散在病变,是内分泌系统的多发病和常见病。一般人群中通过触诊的检出率为3%-7%,借助高分辨率超声的检出率可高达20%-76%。5%-15%的甲状腺结节为恶性,即甲状腺癌。甲状腺结节评估的要点是良恶性鉴别,良恶性甲状腺结节的临床处理不同。
良性甲状腺结节如何治疗?
多数良性甲状腺结节仅需定期随访,无需特殊治疗。少数情况下,可选择手术治疗、TSH抑制治疗、放射性碘即131I 治疗,或者其他治疗手段。
符合手术适应证的良性甲状腺结节患者可选择手术治疗。下述情况下,可考虑手术治疗甲状腺结节:
①出现与结节明显相关的局部压迫症状;②合并甲状腺功能亢进,内科治疗无效者;③肿物位于胸骨后或纵隔内;④结节进行性生长,临床考虑有恶变倾向或合并甲状腺癌高危因素。
不建议常规使用TSH抑制疗法治疗良性甲状腺结节,可在小结节性甲状腺肿的年轻患者中考虑采用;如要使用,目标为TSH部分抑制。年轻患者中考虑采用;如要使用,目标为TSH部分抑制。
131I 主要用于治疗有自主摄取功能并伴有甲亢的良性甲状腺结节。对虽有自主摄取功能但不伴甲亢的结节,131I 可作为治疗选择之一。出现压迫症状或位于胸骨后的甲状腺结节,不推荐131I 治疗。处于妊娠期或哺乳期是131I 治疗的绝对禁忌证。
良性甲状腺结节的随访
对多数甲状腺良性结节,可每隔6-12个月进行随访。对暂未接受治疗的可疑恶性或恶性结节,随访间隔可缩短。每次随访必须进行病史采集和体格检查,并复查颈部超声。部分患者(初次评估中发现甲状腺功能异常者,接受手术、TSH抑制治疗或131I 治疗者)还需随访甲状腺功能。
儿童良性甲状腺结节的处理
对儿童甲状腺结节的评估,包括病史采集、体格检查、实验室指标检测、影像学检查和FNAB,均与成年患者基本相同。对儿童甲状腺结节的诊治处理,在下述几个方面与成年患者有所不同:
①慎行颈部CT检查,因为大剂量的放射线暴露可能增加儿童甲状腺结节的恶变概率。
②儿童甲状腺结节中,恶性结节的比例高于成人,可高达20%左右,经甲状腺核素显像证实的“热结节”也存在恶性风险。因此,对儿童的“热结节”要进一步评估。
妊娠女性良性甲状腺结节的处理
妊娠期甲状腺结节的患病率在3%-21%之间不等,并且随着妊娠次数的增加而增加。没有证据表明L-T4可以阻止甲状腺结节生长。因此不建议孕期补充L-T4治疗甲状腺结节。FNA证实结节良性但生长迅速或超声显示可疑恶性病变者可以考虑手术治疗。在孕期结节生长不明显、结节病理性为良性或不确定良恶性时不需要手术治疗。良性结节压迫气管和食管时,应考虑手术治疗。
甲状腺结节不可怕,定期随访是关键
近年来人们发现患甲状腺疾病的患者越来越多,随着城市生活水平的改善,超声等检查方法的普遍,甲状腺结节检出率越来越高,这引起了人们的普遍关注与重视,已成为一个影响人们身心健康的社会公共问题。
根据目前的流行病学资料来看,甲状腺结节的发病率与患病率逐年攀升,有65%的普通人被检查出患有甲状腺结节,不同地区之间有些许差异,发病率以沿海地区较为显著。
女性及中老年人为多发人群,其中多数患者是在体检时发现的,并没有显著症状,比如声音嘶哑,吞咽困难等。
“绝大多数甲状腺结节是良性的,仅有5%~10%为恶性,并不会对患者造成较大的危害,所以即使带着结节生活也并不可怕。”
甲状腺结节是在甲状腺内细胞异常生长形成肿块,大多为良性结节,呈单发或多发,临床上多发结节比单发结节的更为多见,但单发结节甲状腺癌的发生率较多发结节更高。
大部分甲状腺结节患者结节较小并没有显著的临床表现,但是仍有部分患者可因结节较大、相关激素水平变化影响组织器官正常功能等原因表现为颈部肿块、颈部胀闷感、吞咽阻塞感,或伴有声音嘶哑等。
甲状腺结节可由多种病因引起,包括碘摄入量过高或过低、服用致甲状腺肿食物或药物、甲状腺激素合成酶缺陷等。同时临床上也有多种甲状腺疾病,如甲状腺退行性变、炎症、自身免疫以及新生物等等都可以表现为结节。
超声检查 是甲状腺结节最常用的检查手段之一,它不仅可以确定是否有结节,还可以初步评估整个腺体的状况,促甲状腺激素和抗甲状腺抗体的检测有助于判别患者是否有甲状腺功能亢进等的可能性.
甲状腺核素显像和穿刺活检 也是必不可少的辅助检查,其中穿刺活检结果常常是诊断的金标准。
随着医学技术的高速发展,目前临床上对甲状腺结节的治疗主要是:筛选出恶性结节,积极治疗,良性结节避免过度治疗。
相关研究表明,男性、小于20岁或大于70岁、有头颈部放射治疗史或有甲状腺癌家族史/携带BRAF基因突变的患者,甲状腺恶性结节风险较高。
B超形态不规则,伴有钙化,纵横比>1提示结节可能为恶性。如具备以上因素,且结节大于1cm,应行B超定位下细针穿刺及BRAF基因检测来明确结节的性质。
良性结节的患者只需定期随访即可。
当患者甲状腺结节较小且无甲状腺癌危险因素时,即使没有相关的临床表现,定期随访也是必要的。
此外,一部分甲状腺结节患者可选择用药物治疗(如左旋甲状腺素等)、放射碘治疗及手术等治疗方式,其中相关研究表明毒性结节性甲状腺肿的患者手术治疗效果最好。
在进行适当的检查以权衡临床收益与风险后,部分患者可选择手术治疗。但此类患者,切不可因接受手术治疗而觉得万无一失,轻视定期随访的作用。甲状腺结节的病因极为复杂,其手术后复发率较高。有研究表明,甲状腺结节术后1~2年的复发率可高达40%。
但由于术后患者接受的甲状腺激素抑制治疗对残余的病变组织影响是有限的,若手术切除范围不够彻底,或有残留的增生的甲状腺组织及微小结节等,术后复发风险较高,一旦复发则需要再次进行手术治疗。
由此可见,手术治疗并不能完全消除甲状腺结节复发或癌变的可能。术后部分患者也可因术式等的不同而出现不同程度的甲状腺功能障碍,因此术后的定期随访与甲状腺功能的检测尤为重要。
甲状腺结节并不可怕,也并非不治之症。很多人在体检中发现甲状腺结节并不需要太过紧张,只要及时发现合理治疗便可使患者获得较大收益。
来源 上海市甲状腺疾病研究中心、医脉通内分泌科
如果您觉得本文内容对他人有所帮助
可以转发到朋友圈或转给有需要的人
长按二维码,即可关注本
微信公众号
内分泌科医办室:0313-8041513
无恒难以做医生,做任何学问都要勤奋和持久,学医尤需如此。医生这个职业的特殊之处在于,一举手一投足都接触病人,医术好些精些,随时可以活人,医术差些粗些,随时可以害人。一个医生,如果不刻苦学习,医术上甘于粗疏,就是对病人的生命不负责任。当然,就是勤奋学习,也不等于就能万全地解决疾病。但无怠于学,至少可以无愧于心。
声明:凡注明来源的均属转载,转载只限于分享专业知识和医学信息之用,不用于任何商业用途。文章版权归原作者所有。如果所选内容的文章作者认为其作品不宜供大家浏览或者不应无偿使用,如果侵犯了您的权益,请及时联系我们邮箱:rwdlln@126.com,我们会及时改正或删除,谢谢!
健康
-
-
- 很多人死于不会吃饭!最大的“饮食杀手”,竟是这3个
- 你,会吃饭吗?当然了,谁不会吃饭呀~一日三餐!唉,不对,其实还有不少人都吃错了哟!啊?这……我们先来看一组数据。2019年,世界权威医学期刊《柳叶刀》曾经发布了全球饮食领域的大规模重磅研究。它覆盖全球1...
- 全民健康生活方式行动
-
-
-
- 六大因素导致卵巢早衰,尤其是第一个……
- 拓展阅读郁琦教授:打破绝经认识误区,激素治疗并不可怕接种HPV疫苗不能等,能约上哪个打哪个这个癌症几乎没有症状,20-30%和遗传有关最全面的阴道炎防治秘籍,你一定要看看!日本性教育短片刷屏:无数网友看到...
- 医者部落
-
-
-
- 经常不吃早餐到胆囊癌仅四步!一定要按时吃早餐
- 经常不吃早餐到胆囊癌仅四步!一定要按时吃早餐要知道不吃早餐,不止对胃造成伤害,对肝、胆同样伤害不小,从不吃早餐到胆囊癌仅4步!第一步 不吃早餐肝脏每天为我们制造胆汁,不吃饭的时候,胆汁储存在胆囊里,...
- 肝病那点事
-
-
-
- 你这么做是在天天“喂养”癌细胞,可惜知道的人太少了!
- 浙江大学肿瘤研究所教授胡汛曾经在他的论文中介绍:“癌细胞也需要‘吃’东西才能生存,剥夺它的食物,癌细胞就会死亡。”事实上,我们日常生活中很多习惯不是在“饿死癌细胞”,而是在“喂养癌细胞”,某媒体发...
- 未央健康
-
-
-
- 同时查出8毫米磨玻璃结节,男同事马上手术,女同事去欧洲玩了一趟,15年后一个庆幸
- 据统计,当下,我国肺结节的检出率为20%-40%左右,其中诊断为恶性的比率约为2%-3.6%。定期体检人群中,新发孤立性肺结节在30岁以下人群中的恶性率为1%-5%,70岁人群肺结节恶性率最高可达80%以上;单纯性磨玻璃样...
- 都市快报
-
-
-
- 鼻塞、流鼻涕、打喷嚏,到底是感冒还是鼻炎?
- 春天是万物美好的季节,也是一个令人头疼的季节......“阿嚏、阿嚏”,打不完的喷嚏,擤不完的鼻涕,咳嗽到胸口疼,每年这个时候都有很多人饱受感冒的折磨。感冒虽然不是什么严重的疾病,但是每年都来上一两次也...
- 大专家
-
-
-
- 简明版:精神科药物对甲状腺功能的影响|临床必备
- 医脉通导读精神科药物可导致甲状腺功能异常,且甲状腺功能减退症(甲减)较甲状腺功能亢进症(甲亢)更常见。针对存在甲状腺功能异常病史或高危因素的患者,使用精神药物治疗的过程中需密切监测。当患者满足甲减...
- 医脉通精神科
-
-
-
- 直播预告|第十三届健康中国论坛——眼健康分论坛 全生命周期眼健康管理
- ● 第十三届健康中国论坛-眼健康分论坛 全生命周期眼健康管理 年度健康中国论坛由人民日报健康客户端、人民日报社健康时报主办,已举办了十二届,已成为我国医药卫生健康界以“健康中国”为主题的论坛中举办最早...
- 腾讯视频健康
-
-
-
- [速看 CAA2021]落实麻精药品管控文件促进麻醉学科发展,听麻醉大咖怎么说?
- 中国医师协会麻醉学医师分会2021年年会于4月23-25日在上海富悦大酒店顺利召开并取得圆满成功,大会由中国医师协会、中国医师协会麻醉学医师分会主办,上海交通大学医学院附属瑞金医院承办。会议期间,人先医疗在...
- 第1医学频道
-
-
-
- 上环,取环你应该了解的!
- 01节育器是一种放置在子宫腔内的避孕装置,由于初期使用的装置多是环状的,通常叫节育环。“上环”是中国育龄期妇女最常被迫选用的长效避孕措施,往往一个环在体内放置的时间可达十余年。02上环有副作用吗?上环...
- 鑫途服务平台
-
-
-
- 专题笔谈|赵长林 徐惠绵教授:进展期胃癌综合治疗的进展(四)--进展期胃癌复发外
- 作者:赵长林 大连大学附属新华医院徐惠绵 中国医科大学附属第一医院序言据文献报告,约有50%的进展期胃癌患者在5年内死亡,胃癌复发和治疗失败是其主要的死因,也是影响中国胃癌五年生存率的主要因素。图1.2...
- 医脉通肿瘤科
-
-
-
- 保持精力旺盛的秘诀(附语音)
- “故冬不按蹺,春不鼽衄,春不病頸項,仲夏不病胸脅,長夏不病洞泄寒中,秋不病風瘧,冬不病痹厥,飧泄,而汗出也。夫精者,身之本也,故藏於精者,春不病溫。夏暑汗不出者,秋成風瘧。此平人脈法也。”——《黃...
- 中医彭鑫博士工作室
-
-
-
- 《柳叶刀》子刊:上海、杭州甲状腺癌发病率“遥遥领先”,过度诊断比例有多高?
- 《柳叶刀》子刊:上海、杭州甲状腺癌发病率“遥遥领先”,过度诊断比例有多高?过去30年来中,全球范围内甲状腺癌发病大幅增加,但甲状腺癌导致的死亡率几乎在所有地区都相对稳定在较低水平甚至有所降低。由于超...
- 一附院内分泌科
-
-
-
- [健康南汇]骨质疏松症的综合治疗
- 骨质疏松症三大特点发病率高、诊断率低、治疗率低带来的直接结果就是骨质疏松性骨折高发一旦出现老年骨质疏松性骨折将给患者及其家属带来沉重的负担敖荣广 博士上海市浦东医院骨科副主任医师敖荣广博士为上海市...
- 南汇新趣闻
-
-
-
- 知名女主持自爆患斑秃,头顶空出一块头皮……网友纷纷晒同款
- 前两天,今年32岁的主持人沈梦辰发了一张自己“斑秃”的照片,立刻上了微博热搜,网友讨论沸腾了。不止脱发,斑秃也困扰了很多年轻人……有网友在评论区晒出同款:“被工作折磨的秃头少女。”也有人说,要早点休...
- 最紧要健康GRT
-
