- 收藏好这四张“生活处方”!高血压、高血脂、高血糖、高尿酸,再也不是难题!
- 来源:一附院内分泌科
收藏好这四张“生活处方”!高血压、高血脂、高血糖、高尿酸,再也不是难题!
高血压、高血脂、高血糖,再加上高尿酸,被这四种慢性病缠上的人,既需要按时服药,吃喝等还要受到诸多限制,可称得上最让人无可奈何了!
送你四张“处方”,趁还来得及,看懂四高、防四高、降四高!
第一张:高血压“处方”
什么是高血压?
目前国内高血压诊断采用2018年修订版《中国高血压治疗指南》:
这样来降血压↓↓
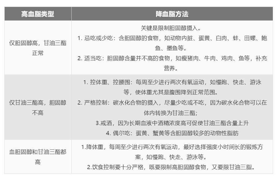
第二张:高血脂“处方”
什么是高血脂?
目前国内采用2016 年修订版《中国成人血脂异常防治指南》:
大量临床研究反复证实,无论采取何种药物或措施,只要能使血清LDL-C水平下降,就可稳定、延缓或消退动脉粥样硬化病变,并能显著减少动脉粥样硬化性心血管疾病的发生率、致残率和死亡率。
这样降血脂↓↓
第三张:高血糖“处方”
什么是糖尿病?
目前常用的诊断糖尿病的标准是2017年版《中国2型糖尿病防治指南》:
这样降血糖↓↓
什么是高尿酸?
2017年版《中国高尿酸血症相关疾病诊疗多学科专家共识》将血尿酸水平>420 μmoL/L定义为高尿酸血症。
这样降尿酸↓↓
可以吃:
尽量不要吃:
适量吃一点:
来源 健康时报
河北北方学院附属第一医院内分泌科简介
1989年成立内分泌专业组,2003年独立门诊,2006年独立病房,2011年独立病区。内分泌科是张家口市内分泌代谢专业唯一具有硕士研究生招收与培养资质的科室,张家口市唯一具有内科学(内分泌代谢)专业国家级住院医师规范化培训招收与培养资质的科室。国家级药物临床试验质量规范(GCP)备案专业,中华医学会糖尿病健康教育管理认证单位,糖尿病院内血糖管理培训实践基地,河北省生长发育与矮小症专病联盟单位,河北省罕见病成员单位,共青团河北省青年文明号。多次承办河北省省级继续教育项目和国家级继续教育项目,曾多次获得过院级的“先进科室”、“先进护理集体”等称号。内分泌科将努力建成医德高尚、医术精湛、服务优质、团结协作的学习型团队,集医教研于一体、以内分泌代谢疾病为诊疗特色的京西北区域国家重点内分泌专科。
内分泌科年门诊量6.71万人次,病房床位65张,年住院1835人次。内分泌科现有医生15人,其中主任医师1人,副主任医师7人,主治医师4人,住院医师3人。内分泌科现有护士17人,其中主管护师7人,有2名护士持有糖尿病教育专科护士证。
内分泌学科是院级重点学科,开设有内分泌专家门诊、生长发育门诊、肾上腺门诊、肥胖门诊、甲状腺门诊、普通门诊、宣教门诊。糖尿病与甲状腺疾病为内分泌科常见疾病,目前内分泌科开展的亚专业包括生长发育、内分泌高血压、肥胖和特殊类型糖尿病,涉及病种包括糖尿病、甲状腺疾病、生长发育异常、肾上腺疾病、垂体疾病、性腺疾病、骨质疏松、肥胖等内分泌代谢疾病。
内分泌科联系电话:0313-8041513 8041512
部分医师联系方式如下:
如果您觉得本文内容对他人有所帮助
可以转发到朋友圈或转给有需要的人
长按二维码,即可关注本
微信公众号
内分泌科医办室:0313-8041513
无恒难以做医生,做任何学问都要勤奋和持久,学医尤需如此。医生这个职业的特殊之处在于,一举手一投足都接触病人,医术好些精些,随时可以活人,医术差些粗些,随时可以害人。一个医生,如果不刻苦学习,医术上甘于粗疏,就是对病人的生命不负责任。当然,就是勤奋学习,也不等于就能万全地解决疾病。但无怠于学,至少可以无愧于心。
声明:凡注明来源的均属转载,转载只限于分享专业知识和医学信息之用,不用于任何商业用途。文章版权归原作者所有。如果所选内容的文章作者认为其作品不宜供大家浏览或者不应无偿使用,如果侵犯了您的权益,请及时联系我们邮箱:rwdlln@126.com,我们会及时改正或删除,谢谢!
健康
-
-
- 比起被临床投诉和质疑结果不准确,检验科更怕的却是..
- 作者:徐奕胜单位:赣南医学院第二附属医院面对不符合临床的报告,是备注已复查了事?还是积极和临床、患者沟通,结合症状寻找根源并还原真相?下面通过一个小小的案例讲解,谈一谈检验与临床沟通的重要性,避免...
- 检验医学网
-
-
-
- 早啊,健康来了![2021.5.5]
- 【大脑过度活动与较短的寿命有关】美国哈佛医学院研究人员领导的一项研究表明,大脑的神经活动会影响人类寿命,,而抑制这种过度活动则可延长寿命。研究人员16日在《自然》杂志上发表研究报告称,该发现提供了神...
- 宁夏微健康
-
-
-
- 今日立夏,一年里阳气最盛的季节,正是养生关键期!
- 滔滔孟夏兮,草木莽莽。——今日立夏过了立夏,就进入夏天了。在一年四季中,夏季是一年里阳气最盛的季节,气候炎热而生机旺盛。对于人体来说,此时是新陈代谢旺盛的时期,人体阳气外发,伏阴在内,气血运行亦相...
- SBS大健康
-
-
-
- 预防结石要少做这8件事,多吃这4种食物!你知道吗?
- 血肉之躯中也会长出形态各异的石头!它们有大有小,坚硬程度、排列状态都不同,长在不同部位,名字也不相同。人体最常见的三种结石你知道是哪三种吗?1、胆结石根据发病部位可以分为胆囊结石和胆管结石。胆囊结...
- 正心大药房
-
-
-
- 收藏好这四张“生活处方”!高血压、高血脂、高血糖、高尿酸,再也不是难题!
- 收藏好这四张“生活处方”!高血压、高血脂、高血糖、高尿酸,再也不是难题!高血压、高血脂、高血糖,再加上高尿酸,被这四种慢性病缠上的人,既需要按时服药,吃喝等还要受到诸多限制,可称得上最让人无可奈何...
- 一附院内分泌科
-
-
-
- 脸上的红斑胎记不仅影响容貌 还有可能导致失明!
- 鲜红斑痣可能影响视力!孩子出生脸上长了红斑胎记影响容貌。家长们可别先急着看整形科,要当心这种鲜红斑痣如果长在眼睛周边,是可能会引起失明的!危险的“天使之吻”鲜红斑痣是皮肤上血管的一个畸形,如果这个...
- 医聊家
-
-
-
- 要命的!牛奶过敏和乳糖不耐受,你还傻傻分不清楚吗?
- pixabay近年来,由于生活方式及生活环境的改变,变应性疾病发病率逐年提高。牛奶在婴儿食谱中是最普遍、最富营养的饮品,但婴儿饮用牛奶有可能会发生过敏反应。我国目前尚无确切的统计学数据,但临床变应性疾病...
- MedSci梅斯
-
-
-
- 张煜再发文希望二次调查“肿瘤治疗事件”卫健委业务司局正研究
- 经济观察网 记者 瞿依贤 5月5日,“肿瘤治疗事件”淡出公众视野一周之后,当事人、北京大学第三医院肿瘤内科医生张煜再次公开发声,希望和专家团全体人员针对上海新华医院普外科医生陆巍是否违反医疗原则进行公...
- 经济观察报
-
-
-
- 肌酐三五百,难升也难降?3方面做好,离尿毒症更远
- 肌酐一升高,常常表明肾脏已经受到了一定的损害,如果长时间不治疗,肾脏的受损会更加严重,肌酐也会愈发升高,等肌酐达到707时,肾小球滤过率往往明显降低,甚至有些患者出现恶心呕吐、食欲不振、贫血等尿毒症...
- 石家庄肾病医院肾病之友
-
-
-
- 约3900元!!福州市民免费领最新一批看牙补贴(缺牙、牙齿不齐、牙疼等可用)
- 第六届全国文明城市名单中福州仍榜上有名——连续四次获评全国文明城市(全国文明城市是目前国内城市综合类评比中的最高荣誉)福州作为有福之州、宜居之城市民的幸福指数、生活质量日益提高各项惠民福利也逐步完...
- FM1007福建交通广播
-
-
-
- 二十四节气·立夏|养生重“养心”适度吃点“苦”
- 立夏是农历二十四节气中的第7个节气,夏季的第一个节气,表示盛夏时节的正式开始,太阳到达黄经45度时为立夏节气。斗指东南,维为立夏,万物至此皆长大,故名立夏也。在天文学上,立夏表示即将告别春天,是夏天...
- 未央健康
-
-
-
- [节气养生]立夏|火热伤心又耗阳,学点规矩保平安
- 四时天气促相催,一夜薰风带暑来。——今日立夏立夏立夏是夏季的第一个节气,立夏之后,“祝融司令继芳春”,天气渐趋炎热,到处都体现着一个“火”字。人们或乐于夏,或苦于夏,皆因这个“火”字。在五脏中,“...
- 健康沙区
-
-
-
- [青年节寄语年轻人]我们不能批评指南吗?
- 当然能啦!指南是人制定的,既然是人制定的就有可能犯错误,为什么不能提出不同意见、为什么不能批评呢?所以指南并不是老虎的屁股摸不得。一般而言,一部指南的制定是由一个专家组完成的,而专家组成员多为该领...
- 郭艺芳心前沿
-
-
-
- 穴位刮痧缓解经前不适
- 导读:经前给这些部位刮痧,可以缓解肝气郁结,跟着小编一起来学习吧!穴位刮痧缓解经前不适月经与肝脾肾三脏紧密相关,两胁胀痛等经期问题只是一个现象,表明脏腑、气血之间有各种不和谐。跟月经关系最大的肾、肝...
- 中医同城
-
-
-
- 多发性骨髓瘤患者在血透联合化疗中如何护理周全?
- 多发性骨髓瘤是浆细胞异常增生的恶性疾病,其患病率约占恶性肿瘤的1%,占血液系统肿瘤的10%。肾损害是MM最常见的严重并发症之一。初诊时有50%以上患者存在肾功能不全(也有人认为是29%),诊断后2月内肾功能不全...
- 血液病健康知识
-
